济宁人请注意!这些人即将补发工资,看看有你吗
扫描到手机,新闻随时看
扫一扫,用手机看文章
更加方便分享给朋友
小编今天要宣布一个大消息,那就是补发工资啦!26省已定,补发6个月工资,公务员、事业单位均可享受。
2018年底国家财政部发布了一条通知《关于提前下达2019年中央对地方均衡性转移支付的通知》,在该通知中,明确指出应优先考虑调整工资等增支因素,2019年均衡性转移支付13350.2亿元资金分配给内蒙古、山西、四川湖南、广西、山东等26个省份。

通知中提到省对下均衡性转移支付分配应优先考虑调整工资等增支因素,基层财政部门要将上级下达的均衡性转移支付资金重点用于调整工资、保障基本公共服务等支出需求积极改善民生,促进社会和谐。其中山东分到384.96亿元。

结合上述通知人社部和财政部还发布了《关于调整机关事业单位工作人员基本工资标准和增加机关事业单位离退休人员离休费三个实施方案的通知》。

下面是相关文件,赶紧来看看自己符合条件吗?
机关人员调整方案

一、 调整基本工资标准的办法
从2018年7月1日起调整公务员基本工资标准,调整后职务工资标准由现行的每月585元至7835元分别提高到每月640元至9280元,级别工资各级别起点标准由现行的每月1020元至6496元分别提高到每月1130元至7109元,其他各级别工资档次标准相应提高。
(调整后的工资标准见附表1▼)

在调整公务员基本工资标准的同时适当调整机关工人技术等级(岗位)工资标准。
(调整后的工资标准见附表2▼)

二、其他有关政策问题
(一)适当提高直接从各类学校毕业生中录用的公务员试用期工资标准。提高后的试用期工资标准为:高中、中等专业学校毕业生每月1460元,大学专科毕业生每月1660元,大学本科毕业生每月1780元,获得双学士学位的大学本科毕业生(含学制为六年以上的大学本科毕业生)、研究生班毕业和未获得硕士学位的研究生每月1940元,获得硕士学位的研究生每月2170元,获得博士学位的研究生每月2400元。
(二)机关新参加工作工人的学徒期、熟练期工资待遇的调整,由各省、自治区、直辖市人民政府根据实际情况确定。
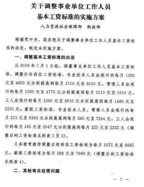
事业人员调整方案

一、调整基本工资标准的办法
从2018年7月1日起调整事业单位工作人员基本工资标准,调整后的岗位工资标准专业技术人员由现行的每月1390元至4850元分别提高到每月1510元至6010元,管理人员由现行的每月1390元至4770元分别提高到每月1510元至5910元,工人由现行的每月1360元至2010元分别提高到每月1480元至2250元。
薪级工资标准
专业技术人员、管理人员由现行的每月215元至6355元分别提高到每月260元至7204元,工人由现行的每月185元至2047元分别提高到每月225元至2232元。
(调整后的工资标准见附表1至3▼)



义务教育教师调整后的岗位工资标准为每月1675元至6665元,薪级工资标准为每月288元至7989元。
(调整后的工资标准见附表4▼)

二、其他有关政策问题
(一)适当提高直接从各类学校毕业生中录用的事业单位工作人员见习期和初期工资标准。提高后的标准为:初中毕业生每月1420元,高中、中等专业学校毕业生每月1460元,大学专科毕业生每月1660元,大学本科毕业生每月1780元,获得双学士学位的大学本科毕业生(含学制为六年以上的大学本科毕业生)、研究生班毕业和未获得硕士学位的研究生每月1940元,获得硕士学位的研究生每月2170元,获得博士学位的研究生每月2400元。
(二)事业单位新参加工作工人的学徒期、熟练期工资待遇的调整,由各省、自治区、直辖市人民政府根据实际情况确定。
(三)义务教育教师以外的其他中小学教师和护士的基本工资标准,按高于事业单位专业技术人员基本工资标准10%确定。
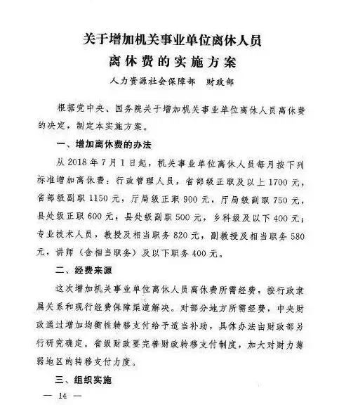
离休费调整方案

增加离休费的办法
从2018年7月1日起机关事业单位离休人员每月按下列标准增加离休费:行政管理人员省部级正职及以上1700元、省部级副职1150元、厅局级正职900元、厅局级副职750元、县处级正职600元、县处级副职500元、乡科级及以下400元。专业技术人员、教授及相当职务820元、副教授及相当职务580元、讲师(含相当职务)及以下职务400元。
根据政策各地公务员机关事业单位已经开展了工资调整的申报批审工作。
人均增加300元/月
并且将持续补发6个月
关注济宁房产、济宁房价、济宁楼盘、济宁住房公积金查询等资讯服务,请持续关注搜狐焦点济宁房产网或济宁房产信息网https://jining.focus.cn/
声明:本文由入驻焦点开放平台的作者撰写,除焦点官方账号外,观点仅代表作者本人,不代表焦点立场。


