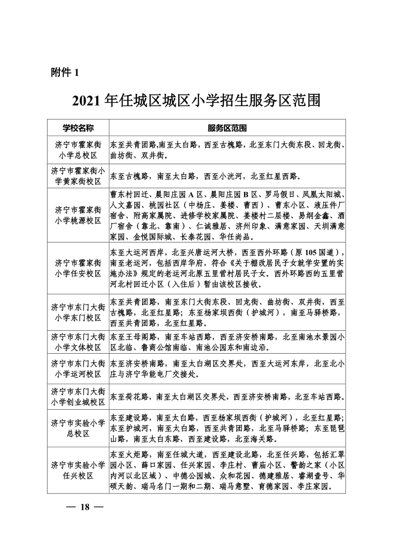
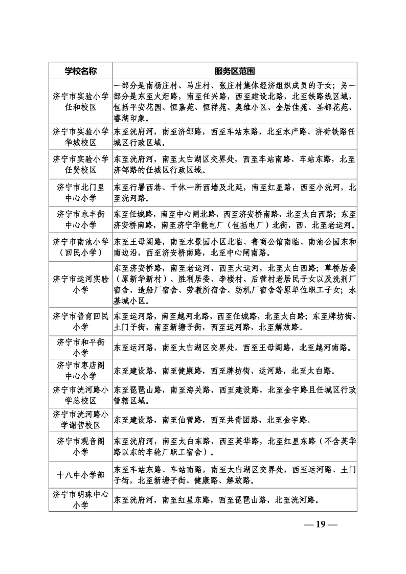
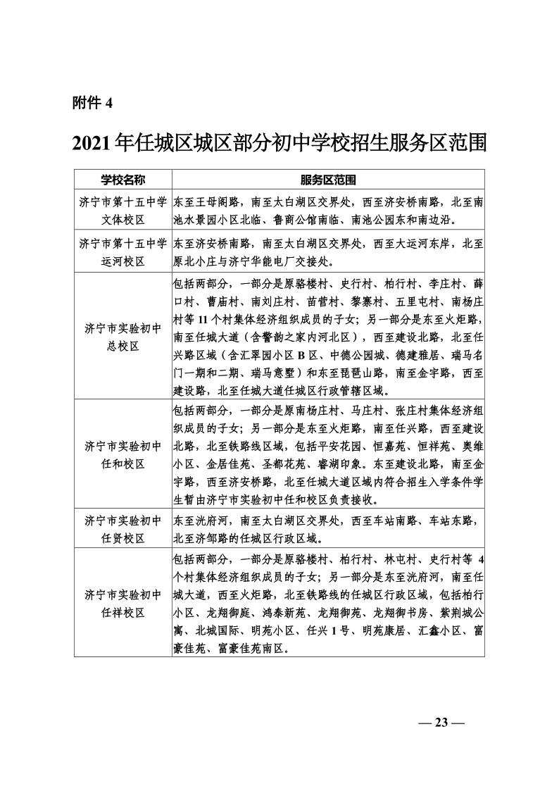
重磅!2021年任城区城区小学、初中招生服务区范围出炉
搜狐焦点济宁房产网 2021-08-03 13:55:13
用手机看
扫描到手机,新闻随时看
扫一扫,用手机看文章
更加方便分享给朋友
任城区城区区域包括两部分:排名前列部分是指2008年行政区划调整前的老城区,即目前阜桥街道、古槐街道、金城街道、观音阁街道、越河街道、仙营街道、济阳街道、南苑街道所辖区域。第二部分包括三块区域,一是东至洸府河,南至任城大道,西至济安桥北路,北至任兴路;二是东至琵琶山路,南至金宇路,西至西外环路(原105
























责任编辑:刘辉
声明:本文由入驻焦点开放平台的作者撰写,除焦点官方账号外,观点仅代表作者本人,不代表焦点立场。


