济宁区域内有站!总投资864.14亿,雄商高铁初设获批
扫描到手机,新闻随时看
扫一扫,用手机看文章
更加方便分享给朋友
菏泽市交通运输局7月5日消息:6月20日,新建北京至雄安新区至商丘高速铁路雄安新区至商丘段初步设计获得国铁集团、河北省、山东省、河南省人民政府联合批复,标志着雄商高铁项目建设迈出重要一步, 为年内全线开工建设奠定了坚实基础。
根据批复,项目初步设计概算总额864.14亿元,建设工期4年。

《批复》主要内容如下:
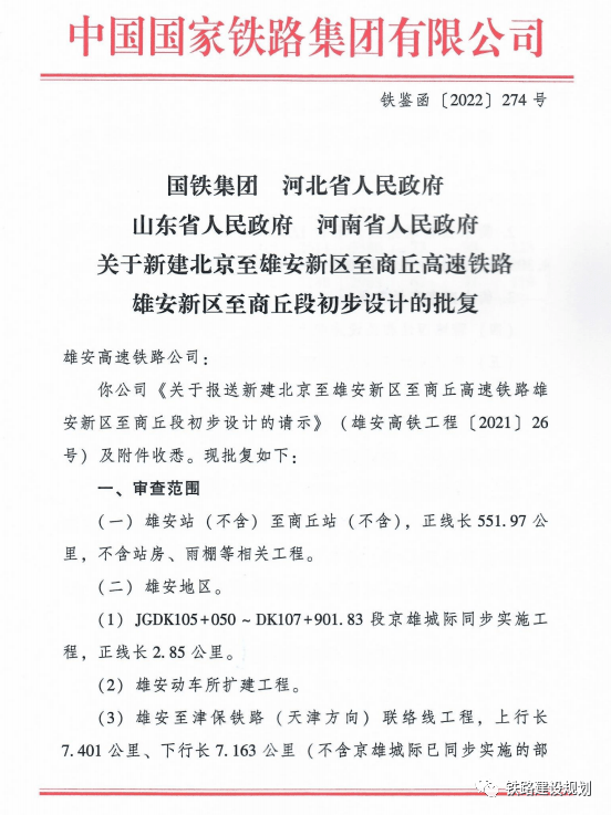
■ 审查范围
(一)雄安站(不含)至商丘站(不含),正线长551.97公里,不含站房、雨棚等相关工程。
(二)雄安地区。
(1)JGDK105+050~DK107+901.83段京雄城际同步实施工程,正线长2.85公里。
(2)雄安动车所扩建工程。
(3)雄安至津保铁路(天津方向)联络线工程,上行长7.401公里、下行长7.163公里(不含京雄城际已同步实施的部分线下工程)。
(三)衡水地区相关工程。
1、衡水北东联络线。下行LDK0+000~石济K116+738.246,长4.794公里;上行SLDK0+000~石济右K116+822.488,长5.593公里。
2、衡水西南联络线。下行LDK0+000~LDK4+307.634,长4.308公里;上行SLDK0+000~SLDK3+848.841,长3.849公里。
3、衡水南存车场工程。
(四)聊城西站相关设施配套工程。
(五)菏泽东动车走行线DZDIK577+854~DZDIK1+619.307长2.433公里及站后相关配套工程。
(六)商丘北东联络线、动车走行线及存车场等工程。
(七)梁山站、郓城站等相关专用线改建工程。
■ 经济与运量
同意初步设计运量水平。较大区段雄安新区至衡水段,初期客流密度2118万人/年,客车75对/日;近期客流密度2824万人/年,客车100对/日;远期客流密度3559万人/年,客车129对/日。

■ 运输组织
(一)运输组织模式。
采用本线列车和跨线列车共线运行的运输组织模式;本线全部运行动车组列车。
(二)车站分布。
全段设任丘西、肃宁东、深州东、衡水南、枣强南、清河西、临清东、聊城西、阳谷东、台前东、梁山、郓城、菏泽东、曹县西共14个车站。
(三)列车最小行车间隔设计。
1、闭塞分区划分需满足动车组列车制动距离、列控车载设备等控车参数要求,最小追踪间隔按3分钟设计。
2、近期供电能力按照满足动车组列车最小行车间隔4分钟设计。
(四)运营管理及调度区划分。
1、本线由国铁集团与河北、山东、河南三省共同出资建设,运营管理按委托北京局、济南局、郑州局开展下阶段设计。暂按雄安至临清东(不含)属北京局管辖,临清东(含)至秦庄线路所(不含)属济南局管辖,秦庄线路所(含)至商丘(不含)属郑州局管辖。
2、北京局调度所新设1个行车调度台,负责雄安(不含)至临清东(不含)的行车调度指挥。济南局调度所新设1个行车调度台,负责临清东(含)至秦庄线路所(不含)的行车调度指挥。秦庄线路所(含)至商丘(不含)的行车调度指挥纳入郑州局调度所既有郑徐行车调度台。
■ 车站设计
1、雄安站及雄安动车所
(1)设米宁庄线路所,修建津九联络线。完善本线引入雄安站的相关工程。
(2)雄安动车所新建4条检查库、20条存车线。
2、任丘西站
按雄商场与雄忻场按线路别引入的分场方案规划,雄商场北京端预留联络线引入条件。本站雄商场按2台4线布置,设450米×9米×1.25米基本站台1座,450米×12米×1.25米的中间站台1座,设等长雨棚,设8米宽地道2座。北京端设置综合维修工区1处。
3、肃宁东站
按2台6线布置,设450米××12米x1.25米的中间站台2座,设等长雨棚,设8米宽地道2座。结合地区城际网规划按分场布置形式预留线路引入条件。
4、深州东站
同意车站2台4线布置,设450米×9米×1.25米的侧式站台2座,设等长雨棚,设12米宽地道1座。商丘端设综合维修工区1处。
5、衡水南站
(1)同意修建衡水地区北东联络线、西南联络线及相应线路所。
(2)衡水南站按3台7线布置,设450米×12米×1.25米基本站台1座、450米×12米×1.25米的中间站台2座,设等长雨棚,设8米宽地道1座,12米宽天桥1座。北京端设综合维修工区1处。在综合维修工区同侧增设存车场,近期设2条存车线。
6、枣强南站
按2台4线布置,设450米×9米×1.25米的侧式站台2座,设等长雨棚,设12米宽地道1座。
7、清河西站
按2台6线布置,设450米×12米×1.25米的中间站台2座,设等长雨棚,设8米宽地道2座。北京端设综合维修工区1处,预留设置存车场出岔条件。
8、临清东站
同意本站按2台5线布置,设450米×9米×1.25米基本站台1座,450米×12米×1.25米的中间站台1座,设等长雨棚,设8米宽地道2座。商丘端设综合维修工区1处。
9、聊城西站
本站设计按《国铁集团河南省人民政府山东省人民政府关于新建郑州至济南铁路濮阳至济南段初步设计的批复》(铁鉴函[2019]419号)意见执行。
10、阳谷东站
按2台4线布置,设450米×9米×1.25米的侧式站台2座,设等长雨棚,设12米宽地道1座。
11、台前东站
按2台4线布置,设450米×9米×1.25米的侧式站台2座,设等长雨棚,本站为桥式车站,到发线按无砟轨道铺设。
12、梁山站
同意本线与京九线分场并站设置,拆除既有站房、改建粮库专用线设高速场,规模按2台4线布置,设450米×9米×1.25米的基本站台1座,550米×12米×1.25米的中间站台1座,设等长雨棚,商丘端设综合维修工区1处。设8米宽地道1座,12米宽天桥1座。
既有普速车场原则上维持既有。结合站房方案,跨线设施延伸至普速中间站台,相关费用按协议由地方政府承担。
13、郓城站
(1)同意本线与京九线分场并站设置,拆除既有站房设高速场,规模按2台4线布置,设450米×12米×1.25米的基本站台1座,550米×12米×1.25米的中间站台1座,设等长雨棚,设12米宽地道1座,12米宽天桥1座。在站房同侧商丘端设存车线1条(8辆编组)。
(2)既有普速车场原则上维持既有。结合站房方案,跨线设施延伸至普速中间站台,相关费用按协议由地方政府承担。
(3)结合地形条件和拆迁工程进一步优化货场迁建位置,结合运营单位提议,设有效长650米货物线2条,考虑集装箱及散装货物运输条件。
14、菏泽东站
本站设计按《国铁集团山东省人民政府关于新建鲁南高速铁路菏泽至曲阜段菏泽地区与京雄商高铁项目同步实施工程I类变更设计的批复》(铁鉴函[2020]461号)意见执行。
15、曹县西站
同意按2台6线布置。设450米×12米×1.25米的中间站台2座,设等长雨棚,设8米宽地道2座。北京端设综合维修工区1处。
16、商丘站
本线引入既有商合杭车场,并设本线至郑徐客专的北东联络线。综合维修工区生产生活房屋原则上不新增用地,结合郑徐维修车间已征用的相关地块统筹建设。
■ 施工组织与总概算
本项目建设总工期按4年安排(含联调联试及运行试验)。
新建北京至雄安新区至商丘高速铁路雄安新区至商丘段(不含站房、雨棚等相关工程)初步设计概算总额按8641400万元控制,其中静态投资7696000万元(含沿线地方政府另承担的增设车站等增加投资56260万元)、建设期贷款利息336600万元、动车组购置费600000万元、铺底流动资金8800万元。分省投资如下:
1、河北省范围概算总额按3934000万元控制,其中静态投资3496300万元(含沿线地方政府另承担增设枣强南站、衡水南站增设一台一线以及清河西站增设框构桥工程投资28260万元)、建设期贷款利息153600万元、动车组购置费280000万元、铺底流动资金4100万元。
2、山东省范围概箅总额按4078400万元控制,其中静态投资3624100万元含(沿线地方政府另承担增设阳谷东站工程投资28000万元)、建设期贷款利息160000万元、动车组购置费290000万元、铺底流动资金4300万元。
3、河南省范围概算总额按629000万元控制,其中静态投资575600万元、建设期贷款利息23000万元、动车组购置费30000万元、铺底流动资金400万元。
雄商高铁初步设计线路平面示意图▼

责任编辑:刘辉
来源:铁路建设规划
声明:本文由入驻焦点开放平台的作者撰写,除焦点官方账号外,观点仅代表作者本人,不代表焦点立场。


