总成交价3.75亿元!济宁市任城区2宗土地成功出让
扫描到手机,新闻随时看
扫一扫,用手机看文章
更加方便分享给朋友
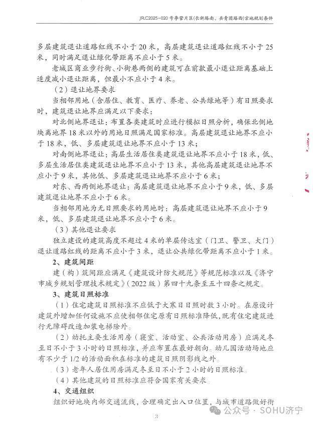
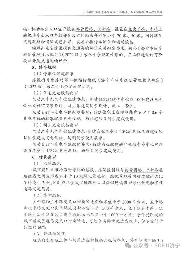
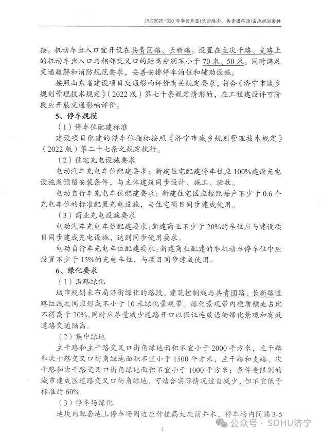
搜狐网济宁小编相关渠道获悉:8月6日上午,济宁市任城区2宗国有建设用地使用权集中开拍。根据济宁市公共资源交易中心公布的出让结果,2宗地块底价成交,成交价为37548万元。
从2宗地块的具体分布上看,均位于任城区。从土地用途来看,1宗商住用地、1宗商业用地。土地总面积为151848㎡,约228亩;起始价为37548万元。
最终,鑫声玉城置业成功摘得2宗地块。
接下来,我们详细了解一下挂牌出让地块的基本情况和规划指标等要求:
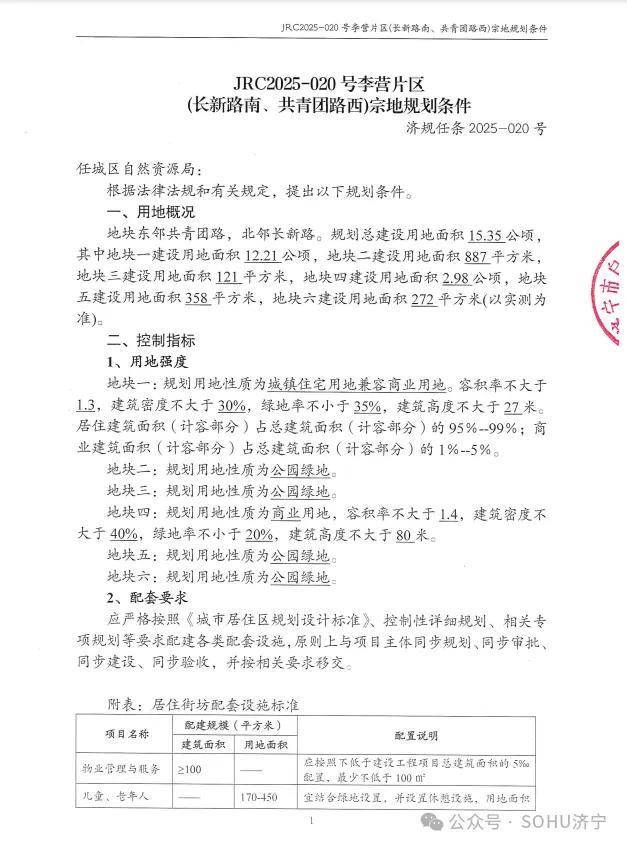
地块一:任城区JRC2025-020号李营片区(长新路南共青团路西)地块一【山东鑫声玉城置业有限公司竞得】
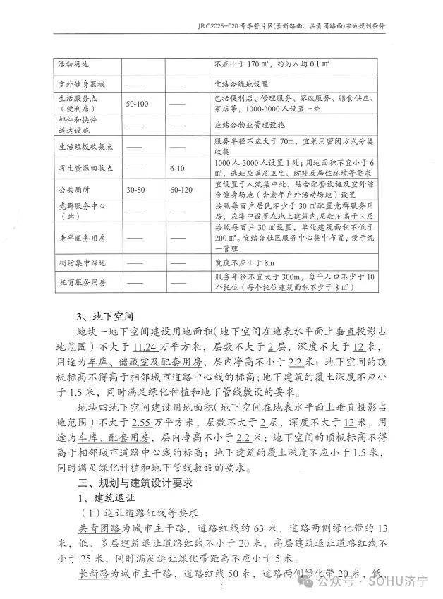
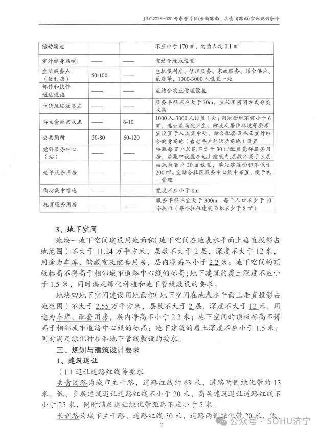
土地位于:任城区二十里铺街道长新路以南、共青团路以西;土地面积:122804㎡(约183亩);土地用途:城镇住宅用地兼容商业用地;出让年限:住宅70年、商业40年;容积率不大于1.3;起始价:33964万元,综合楼面价起价:2140元/㎡;最终成交价为:33964万元(约186万元/亩),综合楼面地价成交价:2140元/㎡;溢价率:0.0%;

该地块位于任城区辖区内,西、南侧为济宁少康湖湿地公园,距鲁南高铁济宁北站仅五公里,附近有二十里铺街道、李营街道驻地,生活配套一应俱全,商务办公聚集。共青团路、北二环双主干道交汇区位,可快速通达济宁主城区,交通出行极其便利。北侧有任城区李营中心幼儿园、李营中心小学、济宁市实验中学李营校区,附近教育资源丰富。
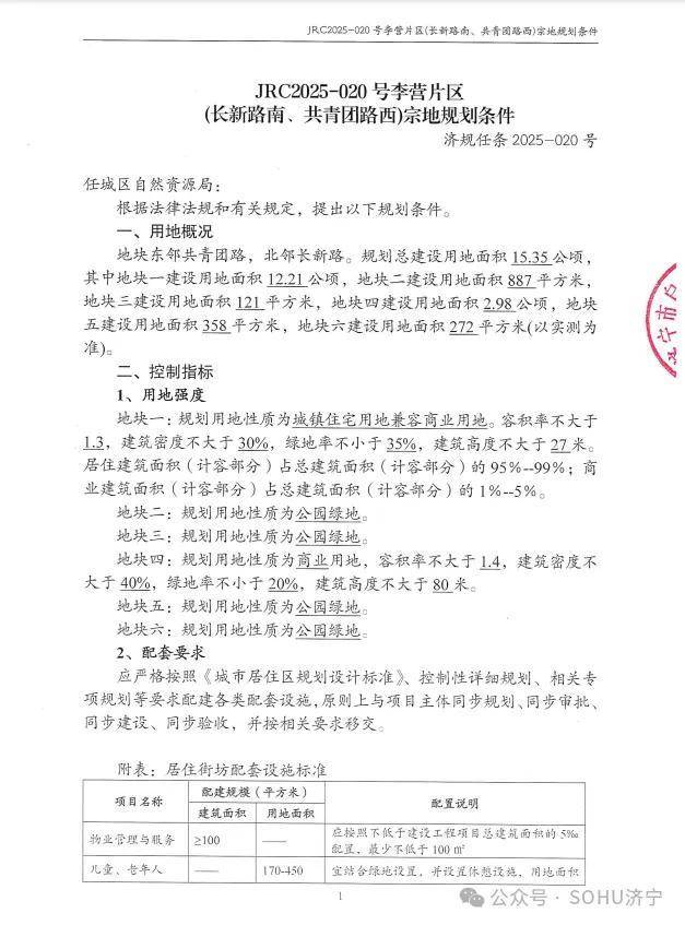
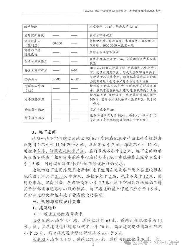
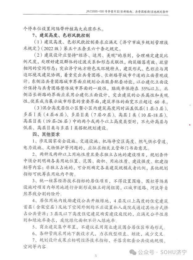
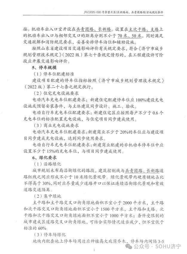
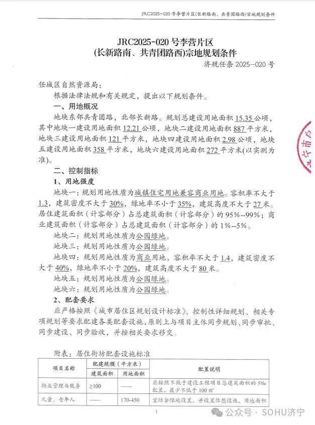
宗地规划条件
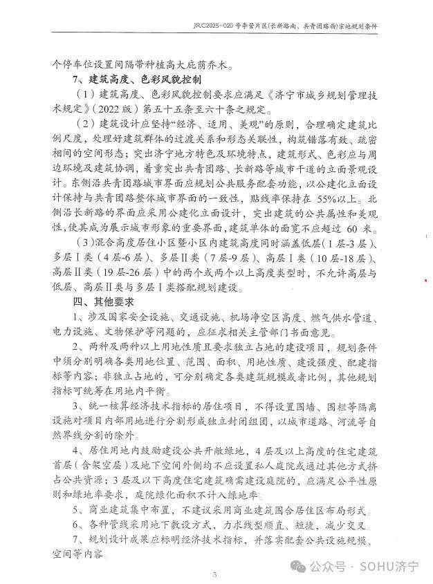
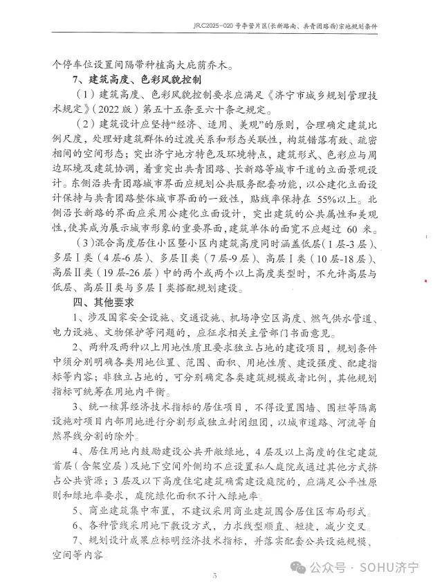
地块二:任城区JRC2025-020号李营片区(长新路南共青团路西)地块四【山东鑫声玉城置业有限公司竞得】
土地位于:任城区二十里铺街道长新路以南、共青团路以西;土地面积:29764㎡(约45亩);土地用途:商业用地;出让年限:40年;容积率不大于1.4;起始价:2584万元,综合楼面价起价:860元/㎡;最终成交价为:2584万元(约57万元/亩),综合楼面地价成交价:860元/㎡;溢价率:0.0%;

责任编辑:袁培淞
声明:本文由入驻焦点开放平台的作者撰写,除焦点官方账号外,观点仅代表作者本人,不代表焦点立场。


