济宁经开区发布关于严禁农村乱占耕地违法违规建房的通告
搜狐焦点济宁房产网 2021-03-19 16:11:41
用手机看
扫描到手机,新闻随时看
扫一扫,用手机看文章
更加方便分享给朋友
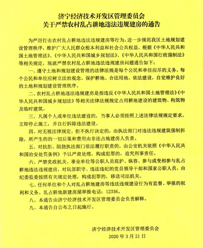
为严厉打击农村乱占耕地违法违规建房等行为,进一步规范我区土地规划建设管理秩序,维护广大人民群众根本利益和社会公共利益,根据《中华人民共和国土地管理法》、《中华人民共和国城乡规划法》、《中华人民共和国行政强制法》等相关规定,现就严禁农村乱占耕地违法违规建房问题通告如下:
为严厉打击农村乱占耕地违法违规建房等行为,进一步规范我区土地规划建设管理秩序,维护广大人民群众根本利益和社会公共利益,根据《中华人民共和国土地管理法》、《中华人民共和国城乡规划法》、《中华人民共和国行政强制法》等相关规定,现就严禁农村乱占耕地违法违规建房问题通告如下:

责任编辑:刘辉
来源:济宁经济技术开发区管理委员会
声明:本文由入驻焦点开放平台的作者撰写,除焦点官方账号外,观点仅代表作者本人,不代表焦点立场。


