@济宁人:4月1日起,山东启动实施工伤保险省内异地就医直接结算
扫描到手机,新闻随时看
扫一扫,用手机看文章
更加方便分享给朋友
搜狐网济宁小编了解到:日前,省人力资源社会保障厅等三部门印发了《关于推进工伤保险异地就医直接结算工作的通知》,明确自2024年4月1日起,启动实施工伤保险省内异地就医直接结算,并开展跨省异地就医直接结算试点,切实方便全省工伤职工就医。
哪些群体可以办理?
参加工伤保险并已完成工伤认定、工伤复发确认、工伤康复确认或辅助器具配置确认的异地(设区的市以外)转诊转院、异地长期居住及常驻异地工作的工伤职工,可以申请异地就医费用的直接结算。
如何申请办理?
工伤职工可通过省社保公共服务平台、各市社保公共服务渠道及各级社保经办服务窗口向参保地社保经办机构提出备案申请,跨省异地就医的工伤职工还可通过国家社会保险公共服务平台、人社政务服务平台、掌上12333APP、电子社保卡等全国统一服务入口办理异地备案手续。
异地长期居住(工作)工伤职工异地就医备案有效期为12个月,备案之日起3个月后可以变更或取消备案。
待遇标准如何确定?
省内异地就医:工伤医疗费、工伤康复费执行就医地规定;工伤康复服务项目、辅助器具配置目录和费用限额标准执行全省统一政策。
跨省异地就医:住院工伤医疗费、住院工伤康复费执行就医地规定;辅助器具配置目录和费用限额标准按我省政策规定执行。
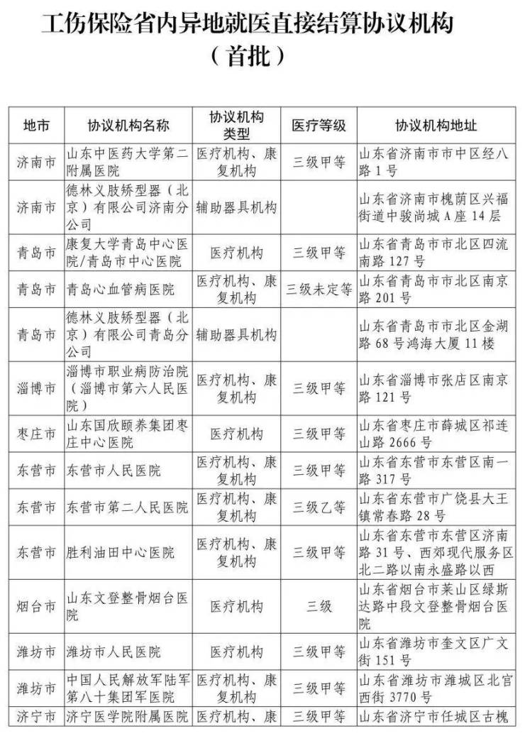
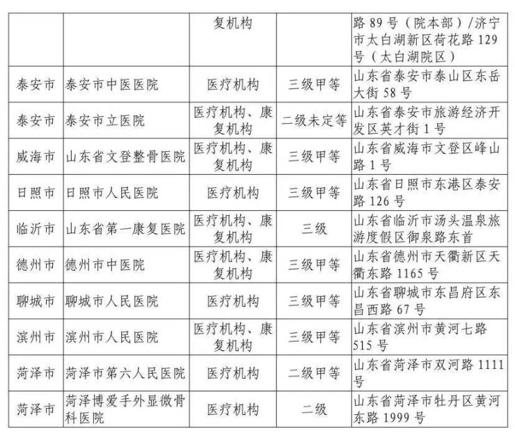
直接结算的协议机构有哪些?
首批工伤保险省内异地就医直接结算协议机构已公布(详见下方名单),后续将在省人力资源社会保障厅门户网站及时更新。目前,山东省内6市11家协议机构纳入跨省异地就医直接结算试点,工伤职工可以通过国家社会保险公共服务平台查询其他省市开展跨省异地就医直接结算的协议机构。
机构名单
来源:山东人社
责任编辑:袁培淞
声明:本文由入驻焦点开放平台的作者撰写,除焦点官方账号外,观点仅代表作者本人,不代表焦点立场。


