总占地约109亩,设计居住899户!济宁主城区新添一商住项目
扫描到手机,新闻随时看
扫一扫,用手机看文章
更加方便分享给朋友
济宁城区新添商住项目!近日,搜狐网济宁小编相关渠道获悉:太白湖新区玖璋项目建设工程设计方案及建设工程规划许可批前公示发布,具体参数如下。

总平面图
工程概况
项目名称:太白湖新区玖璋项目
建设单位:济宁瑞拓置业有限公司
项目位置:济宁太白湖新区,车站南路以西,奥体路以南,河都路以东。
主要技术经济指标72380.52
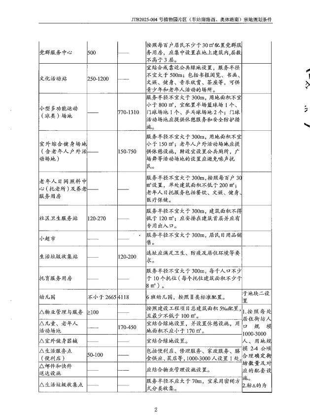
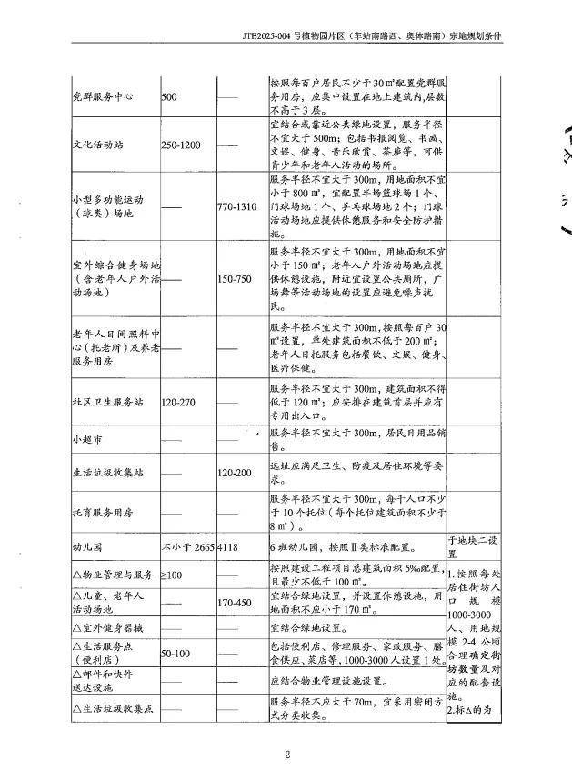
地块一总建设用地面积68262.55㎡(102.4亩);总建筑面积:170599.51㎡;其中,地上建筑面积:125330.1㎡,地上计容建筑面积122872.59㎡,地下建筑面积45269.41㎡。容积率1.8;建筑密度21.46%;绿地率35.02%;计划总居住户(套)数为899户(套),居住人数约2877人(按3.2人/户预算);建筑类型包括住宅、商业、社区配套用房、公服配套设施等;规划机动车停车位1222个(地上223个,地下999个),非机动车停车位1218个。
地块二总建设用地面积4117.97㎡(约6.2亩);地上建筑面积2898.01㎡(其中幼儿园建筑面积2665.74㎡,托育服务用房建筑面积232.27㎡)。规划7班(含1个托育班),师生人数240人;容积率0.7;建筑密度24.88%;绿地率30.01%;规划机动车停车位2个,非机动车停车位12个。






技术经济指标

鸟瞰图





建筑单体效果图
前期拿地及相关信息
2025年12月22日上午,太白湖新区JTB2025-004号植物园片区(车站南路西奥体路南)地块一被济宁瑞拓置业有限公司成功竞得。
地块名:太白湖新区JTB2025-004号植物园片区(车站南路西奥体路南)地块一【济宁瑞拓置业有限公司竞得】
土地位于:太白湖新区车站南路以西、奥体路以南;土地面积:68263㎡(约102.4亩);土地用途:城镇住宅用地兼容商业用地;出让年限:住宅70年、商业40年;容积率不大于1.8;起始价:44112万元,综合楼面价起价:3590元/㎡;最终成交价为:44112万元(约431万元/亩),综合楼面地价成交价:3590元/㎡;溢价率:0.0%;
该地块位于太白湖新区许庄街道辖区内,宗地北侧有御景花园、清泉美景、鸿顺观邸等成熟社区,小学为北湖冠鲁小学,初中为济宁市北湖第三中学。北侧建有吾悦广场大型商超,生活便利。东北侧配建的M15共享社区是整合了行政服务、医疗卫生、文化体育、综合消费等各类资源,以周边1.5公里左右为服务半径,为居民提供“一站式”邻里服务。商务办公聚集,教育资源丰富,医疗条件齐备,周边有完善的路网,交通出行便利。
规划条件
2026年1月,搜狐网济宁小编了解到:济宁市自然资源和规划局收到济宁瑞拓置业有限公司关于玖璋项目及玖璋幼儿园项目的建设用地规划许可申请,根据《中华人民共和国城乡规划法》《山东省城乡规划条例》等法律法规和国家、省有关规定,经审核,该建设用地符合国土空间规划和用途管制要求,现对核发该项目建设用地规划许可进行批前公告。如有意见或建议,请在公告期内反馈至济宁市自然资源和规划局;公告期限内若无异议,将依法核发该项目用地规划许可证。

玖璋项目建设项目基本情况:
1.用地单位:济宁瑞拓置业有限公司
2.项目名称:玖璋项目
3.用地位置:太白湖新区车站南路以西、奥体路以南
4.土地用途:城镇住宅用地兼容商业用地
5.用地面积:68263平方米
6.建设规模:以批准的规划方案为准
7.土地取得方式:出让
二、公告期限:2026年1月23日-2026年2月2日(7个工作日)
三、公告地点:建设项目现场、济宁市自然资源和规划局网站(/)
四、联系电话:6537187,办公地址:济宁市太白湖新区新城发展大厦A座2楼四区

玖璋幼儿园建设项目基本情况:
1.用地单位:济宁瑞拓置业有限公司
2.项目名称:玖璋幼儿园项目
3.用地位置:太白湖新区车站南路以西、奥体路以南
4.土地用途:幼儿园用地
5.用地面积:4118平方米
6.建设规模:以批准的规划方案为准
7.土地取得方式:划拨
二、公告期限:2026年1月30日-2026年2月9日(7个工作日)
三、公告地点:建设项目现场、济宁市自然资源和规划局网站(/)
四、联系电话:6537187,办公地址:济宁市太白湖新区新城发展大厦A座2楼四区
责任编辑:袁培淞
声明:本文由入驻焦点开放平台的作者撰写,除焦点官方账号外,观点仅代表作者本人,不代表焦点立场。


