收藏!济宁市城区公交线路站点设置发布(市区+嘉祥)
搜狐焦点济宁房产网 2024-03-21 10:12:42
用手机看
扫描到手机,新闻随时看
扫一扫,用手机看文章
更加方便分享给朋友
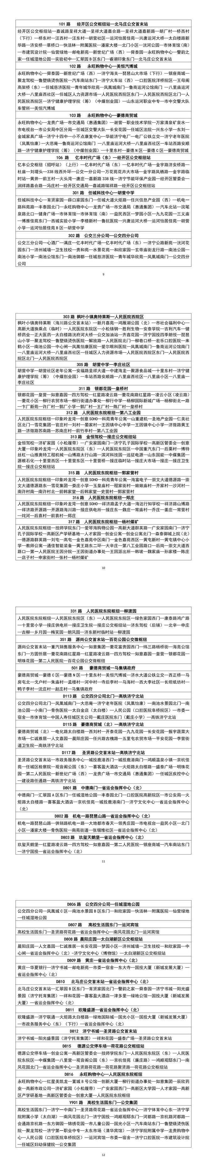
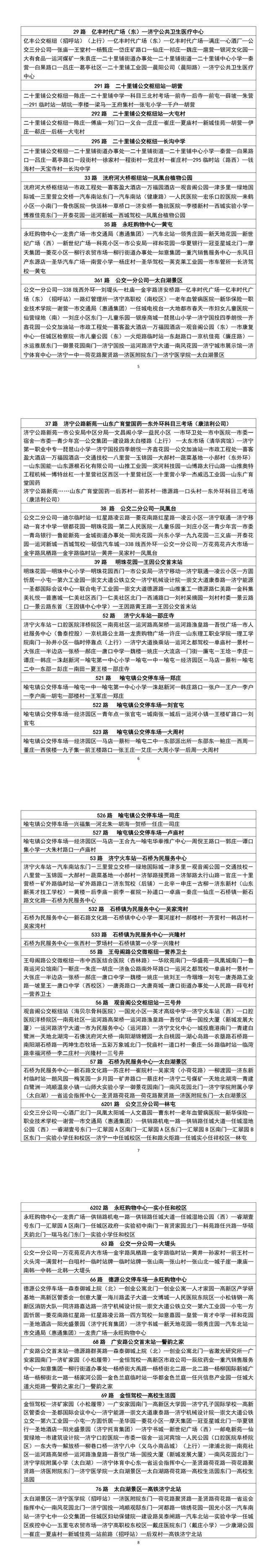
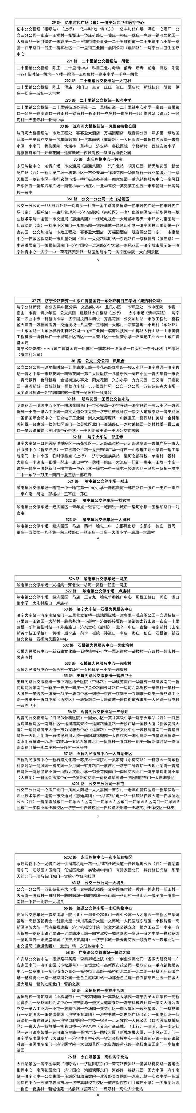
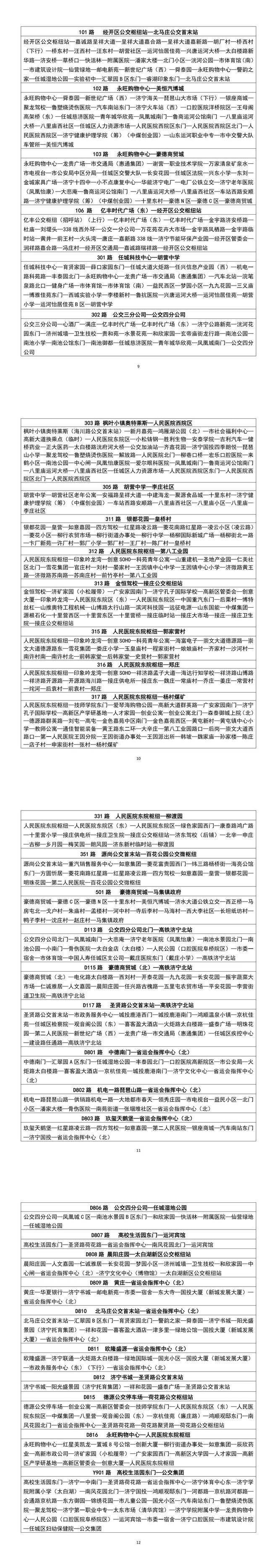
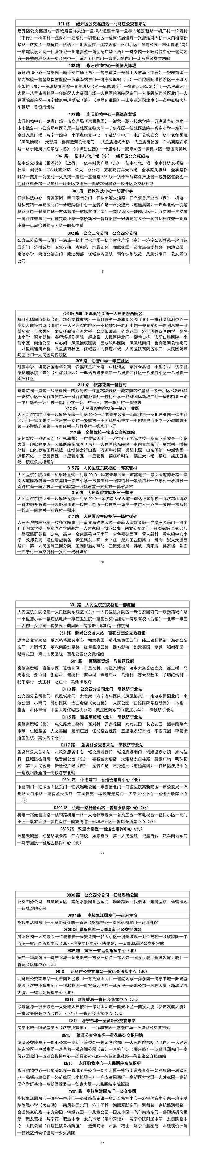
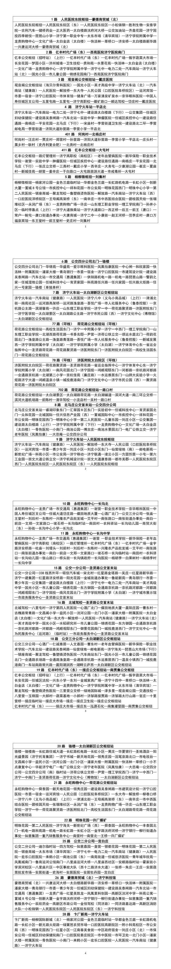
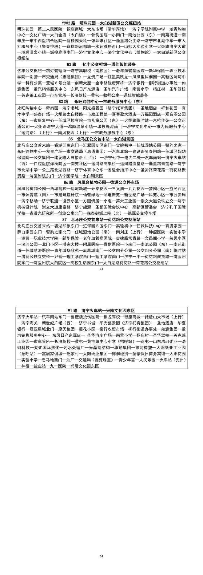
搜狐网济宁小编了解到:近日,济宁公交发布了最新版的公交线路站点设置,其中包括了市区+嘉祥区域,具体如下。济宁市区公交线路站点设置嘉祥县公交线路站点设置来源:济宁公交责任编辑:袁培淞…
搜狐网济宁小编了解到:近日,济宁公交发布了最新版的公交线路站点设置,其中包括了市区+嘉祥区域,具体如下。
济宁市区公交线路站点设置
嘉祥县公交线路站点设置
来源:济宁公交
责任编辑:袁培淞
声明:本文由入驻焦点开放平台的作者撰写,除焦点官方账号外,观点仅代表作者本人,不代表焦点立场。


