最新公告!济宁市常态化征集“不动产登记难”线索
扫描到手机,新闻随时看
扫一扫,用手机看文章
更加方便分享给朋友
各有关单位和个人:
在2025年5月25日前征集国有土地上城镇住宅“登记难”线索的基础上,为继续妥善解决因历史遗留问题导致的各类“不动产登记难”问题,经研究决定,2025年12月31日前,在全市范围内继续常态化征集“不动产登记难”问题线索,凡符合条件的纳入常态化化解处置范围。
一、征集范围
2024年12月31日前,全市国有土地上已经建成并出售、产权清晰无争议、购房人已履行法定义务,因历史原因不能进行不动产登记的住宅和商业、办公用房。2018年11月14日前,已进行工商注册登记并正常经营、符合国家产业政策、生态环保以及安全生产等要求,产权清晰无争议,因用地、建设手续不全等原因不能进行不动产登记的民营实体经济企业所属工业用房。2018年11月14日前,机关事业单位、国有企业已建设完成并投入使用的各类办公、商业、工业用房。属于以下情况的房屋,不列入征集范围:
1.小产权房以及各类违章建筑;
2.存在房屋质量消防等安全隐患的;
3.政府公告列入征收或拆迁冻结范围的;
4.已列入国家、省相关专项行动清理范围明确予以拆除或收回等情形。
二、注意事项
(一)提交线索需实名制,并提供有效联系方式;
(二)问题描述应真实、具体,尽量附相关佐证材料(购房合同、身份证件、收款凭据以及用地审批、规划和施工许可、规划核实、竣工验收等材料);
(三)对征集到的线索,我们将严格保密,仅用于推动解决“不动产登记难”相关事宜;
(四)仅收取复印件。
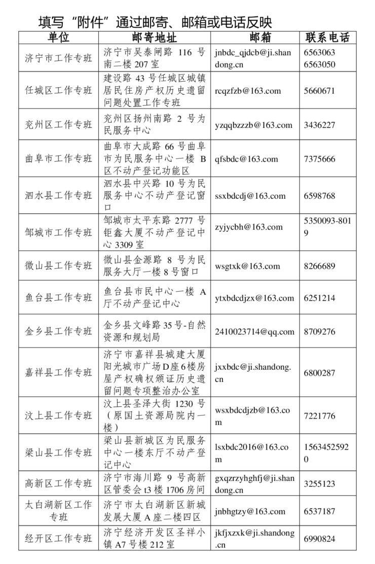
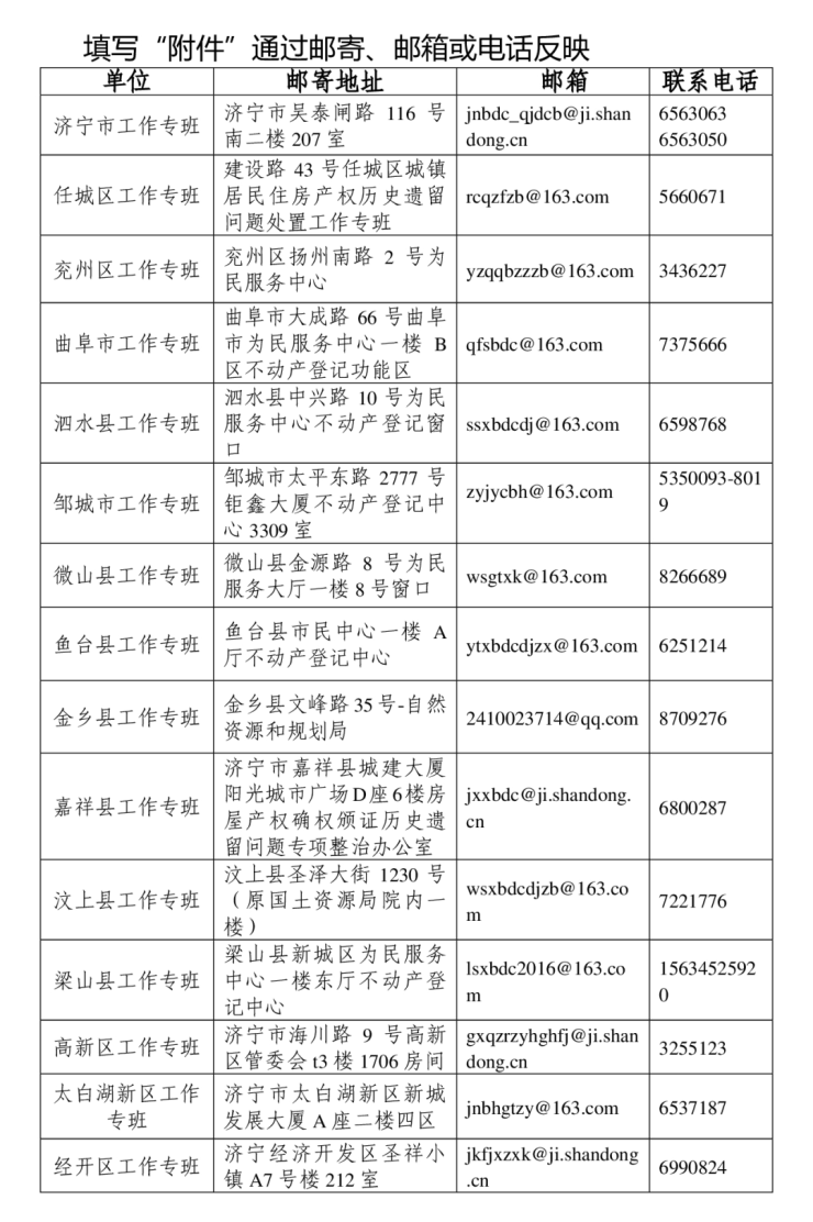
三、反映渠道

附件:
1.济宁市“不动产登记难”线索征集表(住宅和商业办公用房)
2.济宁市“不动产登记难”线索征集表(其他用房)


济宁市开展房屋产权确权颁证历史遗留问题
专项整治协调机制工作小组办公室
2025年5月27日
来源:济宁市不动产登记中心
声明:本文由入驻焦点开放平台的作者撰写,除焦点官方账号外,观点仅代表作者本人,不代表焦点立场。


