不免费!济宁高速交警发布2024年端午节“两公布一提示”
扫描到手机,新闻随时看
扫一扫,用手机看文章
更加方便分享给朋友
端午假期,走亲访友和短途自驾游带来的出行需求增多,为确保群众假日顺利出行,济宁高速交警结合往年高速公路通行数据,对高速路况进行预测分析,提前发布假期出行提示,为大家出行提供参考。
放假安排
6月8日、9日、10日放假三天,不调休,全国收费公路不免费
通行信息提示
高速公路禁行危化品车辆:山东省境内高速公路禁止载运爆炸物品、易燃易爆化学物品以及剧毒、放射性等危险物品的机动车通行,具体禁行时间为6月8日0时至6月11日6时,禁行期间严禁超限超载车辆驶入高速公路。
高速公路不免费:根据交通运输部发布《重大节假日免收小型客车通行费实施方案》,针对春节、清明节、劳动节、国庆节四个重要节假日实施7座(包括7座)以下小型客车高速公路免费通行的政策。端午节假期高速公路需正常收费通行。
交通拥堵规律分析
根据近四年端午假期高速拥堵数量统计,端午三天小长假第一天和第三天分别是外出和返程高峰,容易发生拥堵路况;端午假期第二天拥堵数量较少,建议大家错峰出行。
根据近四年端午节假期拥堵发生时段统计看出,高速公路拥堵高峰主要集中在上午9时至11时和下午15时至18时。
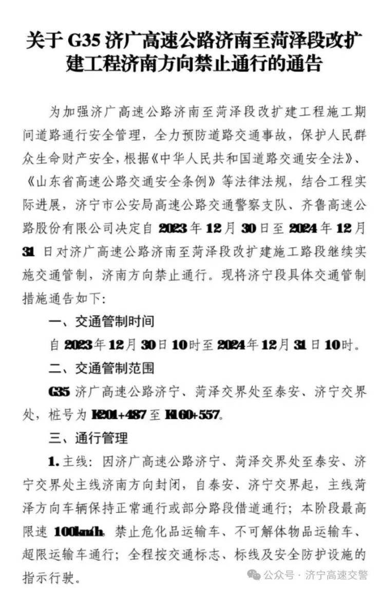
G35济广高速公路改扩建路段提醒
温馨提示
假期出行,车流量增加,容易出现道路缓行的路况,易引发刮擦事故。在此提醒广大驾驶人开车上路时刻注意保持安全车速和安全车距,不要随意变更车道、占用应急车道。
遇有雨雾天气,要谨记“降速、控距、亮尾”。
发生交通事故,牢记“车靠边、人撤离、即报警”,切记不可在行车道内协商、查看受损情况,避免发生二次事故。
对于“人未伤、车能动、无路产损失”的轻微交通事故,请拍照后尽快就近驶离高速公路并与保险公司联系。
来源:济宁高速交警
声明:本文由入驻焦点开放平台的作者撰写,除焦点官方账号外,观点仅代表作者本人,不代表焦点立场。


