形象再升级!济宁城区一大型商业综合体项目建设工程设计方案调整
扫描到手机,新闻随时看
扫一扫,用手机看文章
更加方便分享给朋友
近日,搜狐网济宁小编相关渠道获悉:太白湖瑞泰康养服务中心项目建设工程设计方案调整及建设工程规划许可变更批前公告发布,详情如下。

调整后总平面图
项目名称:太白湖瑞泰康养服务中心项目
建设单位:永霁(济宁)健康产业有限公司
建设位置:济宁市太白湖新区许庄街道,济安桥南路以东、育贤路以北、规划莲枝路以南。
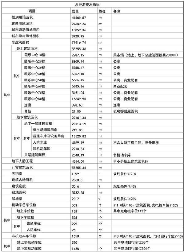
经济技术指标:
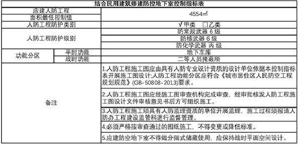
规划建设用地:41669.57㎡(约62.5亩);总建筑面积:77416.74㎡;地上建筑面积:55255.36㎡;地下建筑面积:22161.38㎡;容积率:1.99;建筑密度:35.6%;绿地率:20.7%;机动车位:553辆,非机动车位:1658辆。
调整内容:
(1)规划指标调整:总建筑面积由77047.78㎡调整为77416.74m;地上建筑面积由54887.92㎡调整为55255.36㎡;地下建筑面积由22159.86㎡调整为22161.38㎡;容积率由1.98调整为1.99;建筑密度由39.2%调整为35.6%;绿地率由20.2%调整为20.7%;建筑占地面积由10854.55㎡调整为9868.0㎡;机动车停车数由549辆调整为553辆;非机动车停车数由1736辆调整为1658辆。
(2)建筑单体调整:①原方案1#、2#楼外立面调整,层数、高度保持不变,并统一编号为1#楼,涉及相应面积调整。原方案地下一层南侧菜市场调整至1#楼和地下室北侧局部,其中1#楼总面积2287.15m²,及地下一层北侧的菜市场附属用房212.85㎡,共计2500㎡,满足规划条件要求。②原5#楼外立面调整,高度为50.55m,现编号为2#楼,涉及相应面积调整。③原6#楼外立面调整,层数由10层降至9层,高度为30.75m,现编号为3#楼,涉及相应面积调整。④原9#楼外立面调整,层数由10层降至9层,高度为30.75m,现编号为4#楼,涉及相应面积调整。⑤原3#、4#、7#、8#楼区域进行规划调整,变更为5#、6#和7#楼。其中5#楼与2#楼贴临建设,高度一致,层数为14层;7#楼与4#楼贴临建设,高度一致,层数为8层;6#楼为5#、7#楼裙房,层数为2层,高度为11.25m,功能为配套商业。⑥原10#、11#楼区域进行规划调整,变更为8#楼及连廊。8#楼层数为9层,其中裙房3层,总高度为40.7m。连廊为首层架空,于二层处与8#楼连接。
以上调整涉及地上绿地面积、建筑基底面积、地上停车位数量、交通出入口位置及规划道路的相应调整,均满足规范要求,详见方案。


主要经济技术指标

鸟瞰图




效果图
前期相关信息
2025年12月1日,太白湖瑞泰康养服务中心项目(EPC)资格预审公告发布,项目地点西邻济安桥南路、北邻规划莲枝路、南临育贤路,东靠已建住宅区(风韵荷都)。批复(备案)总投资额5亿元。
本招标项目太白湖瑞泰康养服务中心项目(EPC)(项目名称)已由山东省建设项目备案证明 (项目审批、核准或备案机关名称)以2108-370892-04-01-259242(批文编号)批准建设,建设资金来自自筹资金(资金来源),招标人为永霁(济宁)健康产业有限公司,招标代理机构为山东上尧项目管理有限公司。项目已具备招标条件,现进行公开招标,特欢迎有兴趣的潜在申请人(以下简称申请人)提出资格预审申请。
项目基本信息
项目编号:E3708010374005953001
工程名称:太白湖瑞泰康养服务中心项目(EPC)
标段划分:共1个标段。
工程概况:本项目为太白湖瑞泰康养服务中心项目(EPC),项目总占地面积27689.26平方米(约41.5亩),总建筑面积约77000平方米,其中地上建筑面积约55000平方米,地下建筑面积约22000平方米,包含综合服务中心、康养服务中心、老年活动中心及配套用房等。
本项目采用EPC工程总承包模式,包括项目勘察、设计(包含但不限于负责初步设计(含设计概算)、施工图设计(含深化设计)等内容及后续相关服务,现场设计服务、设计技术交底、设计变更、中间验收、竣工验收等工作及涵盖上述设计服务内容的设计总协调和配合)、采购、施工总承包,直至各单个项目竣工验收合格及移交、质量保修期内的保修等相关工作,具体建设内容 ,依据招标人下发的工作任务单实施项目建设 ,未下发工作任务单不得实施。投资估算额:32000 万元。
本次招标范围内计划工期:600日历天(其中勘察设计服务期:45日历天)。
本项目质量目标:符合国家验收规范合格标准。
2025年12月29日,济宁市自然资源和规划局收到永霁(济宁)健康产业有限公司关于济宁市太白湖新区太白湖瑞泰康养服务中心项目的建设用地规划许可申请,根据《中华人民共和国城乡规划法》《山东省城乡规划条例》等法律法规和国家、省有关规定,经审核,该建设用地符合国土空间规划和用途管制要求,现对核发该项目建设用地规划许可进行批前公告。如有意见或建议,请在公告期内反馈至济宁市自然资源和规划局;公告期限内若无异议,将依法核发该项目用地规划许可证。
一、建设项目基本情况:
1.用地单位:永霁(济宁)健康产业有限公司
2.项目名称:太白湖瑞泰康养服务中心项目
3.用地位置:济宁市太白湖新区济安桥南路以东、育贤路以北
4.土地用途:商业用地
5.用地面积:规划建设用地面积约27689平方米
6.建设规模:以批准的规划方案为准
7.土地取得方式:出让
二、公告期限:2025年12月30日-2026年1月8日(7个工作日)
三、公告地点:建设项目现场、济宁市自然资源和规划局网站(/)
四、联系电话:0537-6537187,办公地址:太白湖新区新城发展大厦A座二楼四区
责任编辑:袁培淞
声明:本文由入驻焦点开放平台的作者撰写,除焦点官方账号外,观点仅代表作者本人,不代表焦点立场。


