涉及农村宅基地!农业农村部发布最新公开征求意见通知
扫描到手机,新闻随时看
扫一扫,用手机看文章
更加方便分享给朋友
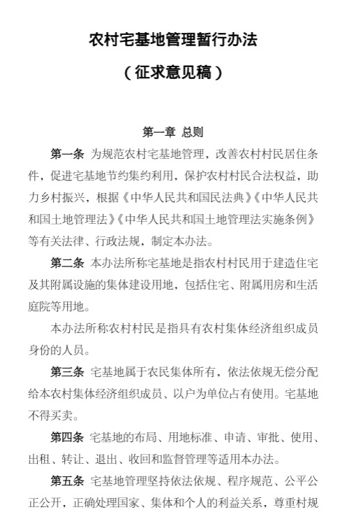
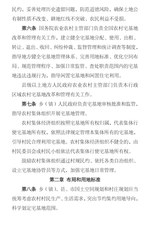
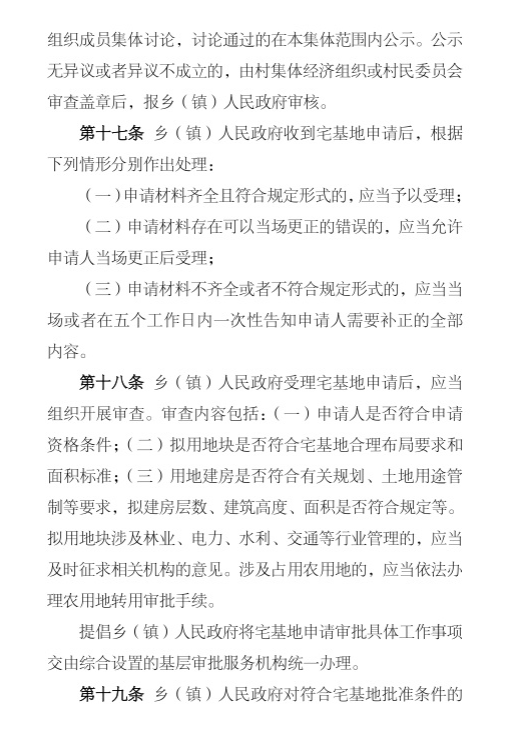
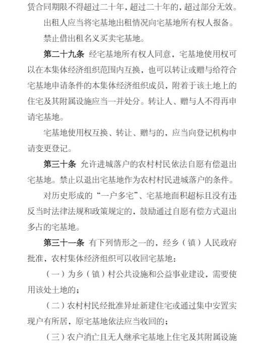
为了规范农村宅基地管理,促进宅基地节约集约利用,保护农村村民合法权益,根据《中华人民共和国土地管理法》《中华人民共和国土地管理法实施条例》等有关法律法规,我部研究起草了《农村宅基地管理暂行办法(征求意见稿)》,现向社会公开征求意见。公众可以通过以下途径和方式提出意见:
1.登陆中华人民共和国司法部 中国政府法制信息网(网址:www.moj.gov.cn、www.chinalaw.gov.cn),进入首页“立法意见征集”栏目提出意见。
2.登陆农业农村部网站(网址:www.moa.gov.cn),进入上方“互动”栏目中的“征求意见”,点击“农业农村部关于《农村宅基地管理暂行办法(征求意见稿)》公开征求意见的通知”提出意见。
3.通信地址:农业农村部农村合作经济指导司(地址:北京市朝阳区农展南里11号,邮编:100125)。请在信封上注明“农村宅基地管理暂行办法征求意见”字样。
4.电子邮箱:fgslfc@163.com。
意见反馈截止时间为2022年12月28日。
农业农村部
2022年11月28日
附件:












来源:农业农村部网站
责任编辑:刘辉
声明:本文由入驻焦点开放平台的作者撰写,除焦点官方账号外,观点仅代表作者本人,不代表焦点立场。


