涉及47个社区、38个村庄!2024年度济宁太白湖新区民生微实事清单
搜狐焦点济宁房产网 2024-03-11 10:45:28
用手机看
扫描到手机,新闻随时看
扫一扫,用手机看文章
更加方便分享给朋友
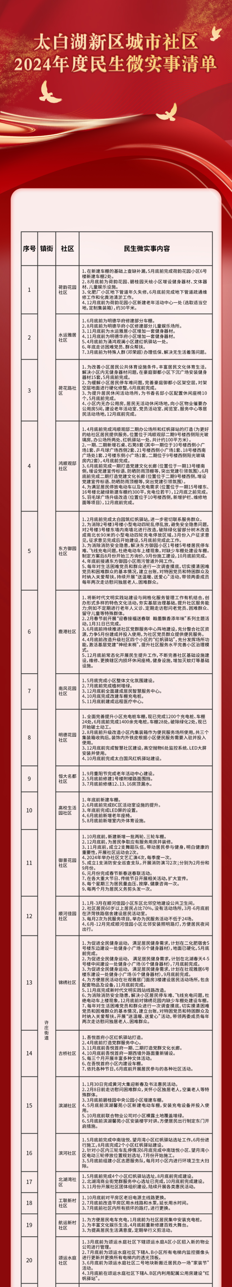
为进一步激励社区“两委”班子干事创业,增强班子的凝聚力、向心力和号召力,提高服务群众水平,做实任期目标和实事承诺工作制度,太白湖新区各社区、各村根据社区实际,结合全年各项重点任务,研究制定2024年度民生微实事清单,切实解决好人民群众急…
为进一步激励社区“两委”班子干事创业,增强班子的凝聚力、向心力和号召力,提高服务群众水平,做实任期目标和实事承诺工作制度,太白湖新区根据各社区、各村实际,结合全年各项重点任务,研究制定2024年度民生微实事清单,切实解决好人民群众急难愁盼问题,在为民办实事中提升城市基层党建整体效应,让党旗在基层一线高高飘扬。现将2024年度太白湖新区城市社区民生微实事清与太白湖新区各村2024年度民生微实事清单刊发如下。



来源:太白湖新区
责任编辑:袁培淞
声明:本文由入驻焦点开放平台的作者撰写,除焦点官方账号外,观点仅代表作者本人,不代表焦点立场。


