济宁11个地方上榜!2023年全国综合实力千强镇名单公布
扫描到手机,新闻随时看
扫一扫,用手机看文章
更加方便分享给朋友
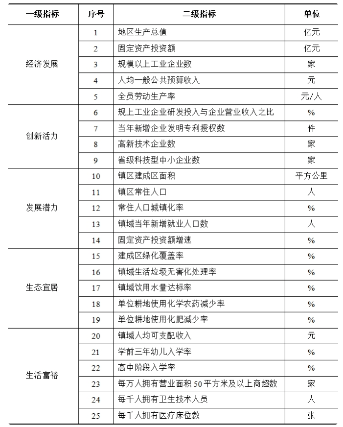
镇域是县域经济发展的基础单元。镇区则是城市与乡村连接的纽带,是促进城乡融合发展、实现共同富裕的重要节点。新时代推进镇域高质量发展,对于缩小城乡差距、区域差距、收入差距,进而实现全体人民共同富裕具有重要意义。中国中小城市发展指数研究课题组和国信中小城市指数研究院系统构建了建制镇综合实力指数评价体系,以期通过发挥指标体系的引导功能,更好引导镇域走好新时代强镇富民之路。

分区域来看,2023年全国千强镇中,东部地区领先优势明显,占797席,特别是江苏省、浙江省、广东省表现亮眼,分别占据了260席、230席和112席,合计占全国千强镇的比重超60%。中部地区次之,占149席,西部地区、东北地区入围数量较少,分别占43席、11席。在前50强中,江苏和广东分别占20席和17席,占比达到74%。
千强镇是镇域经济发展的主力军,是镇域高质量发展的楷模和引领者。《中国县域统计年鉴2022(乡镇卷)》数据显示,2021年全国千强镇行政区域面积达到11.65万平方公里,占全国国土面积(不含港澳台,下同)的1.23%;户籍人口超7000万人,占全国的比重为4.98%;规上企业合计达81757家,占全国的比重为18.52%,高出户籍人口占比13.54个百分点。
来源:大众日报
责任编辑:袁培淞
声明:本文由入驻焦点开放平台的作者撰写,除焦点官方账号外,观点仅代表作者本人,不代表焦点立场。


