济宁市绿地系统、公园体系、生物多样性三项规划公示
扫描到手机,新闻随时看
扫一扫,用手机看文章
更加方便分享给朋友
搜狐网济宁小编相关渠道获悉:近日,济宁市城市管理局委托济宁市规划设计研究院编制了《济宁市绿地系统专项规划(2021-2035)》,同时委托山东建筑大学设计集团有限公司编制了《济宁市公园体系规划(2023-2035)》和《济宁市城市生物多样性保护规划(2023-2035)》。目前,这三项规划已经编制完成,并进入征求意见阶段。具体如下。

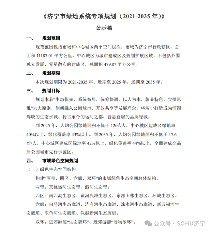
《济宁市绿地系统专项规划(2021-2035)》(征求意见稿)










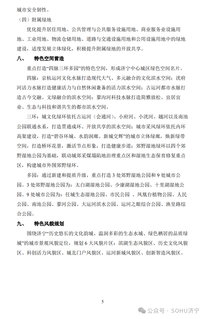
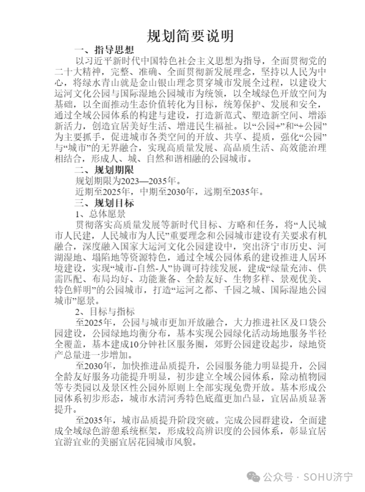
《济宁市公园体系规划(2023-2035)》(征求意见稿)
















《济宁市城市生物多样性保护规划(2023-2035)》(征求意见稿)






来源:济宁市城市管理局
责任编辑:袁培淞
声明:本文由入驻焦点开放平台的作者撰写,除焦点官方账号外,观点仅代表作者本人,不代表焦点立场。


