重磅!《济宁市商业性住房贷款转个人住房公积金贷款管理办法(试行)》发布
扫描到手机,新闻随时看
扫一扫,用手机看文章
更加方便分享给朋友
第一章 总则
第一条 为满足职工商业性住房贷款转个人住房公积金贷款(以下简称商转公贷款)需求,规范我市商转公贷款业务管理,济宁市住房公积金管理中心(以下简称中心)根据《住房公积金管理条例》《住房公积金个人住房贷款业务规范》等相关规定,结合我市实际,制定本办法。
第二条 本办法所称商转公贷款是指正常缴存住房公积金的职工,将本人已办理且尚未结清的我市商业性住房贷款(以下简称商业贷款),经商业贷款银行同意后,转为个人住房公积金贷款(以下简称住房公积金贷款)。
第三条 商转公贷款业务应遵循支持刚性、改善性住房需求和法定事项优先原则。
第四条 “组合贷款”中的商业贷款不能申请办理商转公贷款业务。
第五条 本办法适用于济宁市行政区域内的商转公贷款业务,中心负责全市商转公贷款业务的管理。
第二章 贷款对象和条件
第六条 商转公贷款的借款申请人(含共同申请人)应符合现行政策规定的贷款条件。
第七条 借款申请人除应符合第六条规定外,还需满足以下条件:
(一)商业贷款所购住房已办妥不动产权证书;
(二)借款申请人应为商业住房贷款的借款人或共同借款人且为产权人。
第三章 贷款额度、期限和利率
第八条 商转公贷款的额度核定标准、最高额度、最长期限、利率等按照商转公贷款申请之日现行的住房公积金贷款政策规定执行。
商转公贷款核定额度按商业贷款剩余本金和核定的商转公贷款可贷额度取最低值计算,贷款金额保留到千位。
第四章 办理模式
第九条 借款申请人具备商转公贷款资格并征得商业贷款银行同意的,可选择以下模式之一申请办理商转公贷款:
(一)结清后贷。 是指借款申请人利用自筹资金结清商业贷款剩余本息并解除抵押后再发放商转公贷款的模式。
(二)带押转贷。 是指借款申请人利用商转公贷款资金和自筹的商业贷款剩余本息与商转公贷款额度的差额部分一并结清商业贷款剩余本息的模式。
(三)带押转组合。 是指借款申请人将商业贷款的一部分转为住房公积金贷款,形成“组合贷款”的模式。
第十条 如选择带押转贷或带押转组合办理模式,商业贷款银行应为中心贷款业务合作行,且与办理商转公业务的经办银行一致。
第五章 贷款程序
第十一条 商转公贷款按下列程序办理:
(一)贷款咨询。 借款申请人向中心或中心贷款业务合作行咨询并核定贷款资格,计算贷款额度、贷款期限和月还款额等。
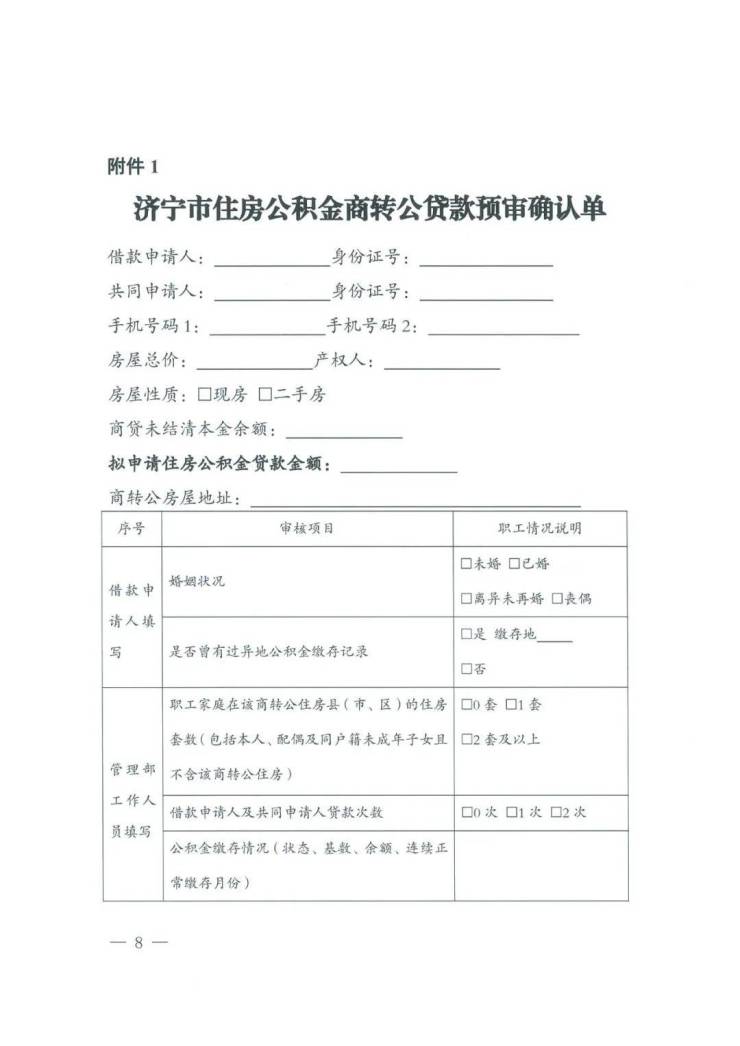
选择结清后贷模式的,经中心或中心贷款业务合作行核定具备商转公贷款资格、取得《商转公贷款预审确认单》(附件1)后,应于结清商业贷款剩余本息的1个月内携带商业贷款结清证明及解押证明申请发放商转公贷款;
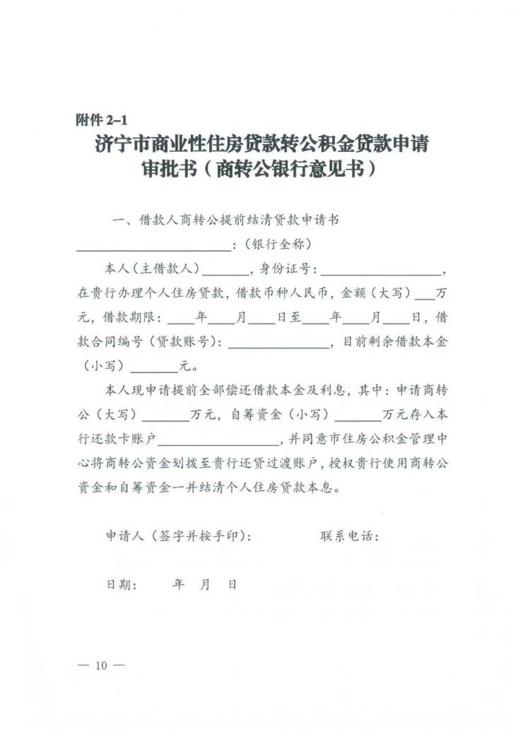
选择带押转贷或带押转组合模式的,借款申请人应向商业贷款银行征求意见,商业贷款银行同意的,携带《商转公银行意见书》(附件2)向中心或中心贷款业务合作行申请办理商转公贷款,经审核确认具备商转公贷款资格的,中心或中心贷款业务合作行应出具《商转公贷款预审确认单》(附件1)。
(二)贷款申请。 借款申请人申请商转公贷款,除应提交中心规定的基本贷款资料外,还应提供以下资料:
1. 中国人民银行个人信用报告(本人版);
2. 商业贷款银行出具的《商转公银行意 见书》(带押转贷或带押转组合模式);
3. 商业贷款银 行出具的商业贷款结清证明及解押证明(结清后贷模式);
4. 商业贷款的借款合同;
5. 商业贷款所购住房不动产权证书;
6. 近 6 个月的商业贷款还款明细(不足 6 个月的提供全部还款明细)。
(三)贷款审批。中心或中心贷款业务合作行接到住房公积金贷款申请资料后,审查申请资料的完整性、真实性与合法性;对商转公贷款申请资料进行复核与审批,并确定贷款额度、期限等内容。
(四)合同签订。对经审批后准予贷款的借款申请人,中心贷款业务合作行与其签订《住房公积金个人住房贷款借款合同》。
(五)抵押登记。中心贷款业务合作行会同借款申请人办理抵押登记手续。
(六)贷款发放。中心根据资金计划安排发放商转公贷款。
针对结清后贷办理模式的,商转公贷款资金发放至主借款人本人一类卡银行账户;针对带押转贷办理模式的,商转公贷款资金发放至商业贷款银行还贷过渡账户,商业贷款银行原则上须在划拨到还贷过渡账户的当日,使用借款人商转公资金和自有资金提前结清借款人住房贷款本息,并在 5 个工作日内办结抵押权注销手续;针对带押转组合办理模式的,商转公贷款资金发放至商业贷款银行还贷过渡账户,商业贷款银行原则上须在划拨到还贷过渡账户的当日,使用借款人商转公资金提前部分偿还借款人住房贷款本息。
第六章 其他规定
第十二条 商业贷款银行应在本行开设用于接收和划转、结算商转公资金的还贷过渡账户,并确保该账户不存在被冻结、查封等限制使用的风险。商业贷款银行要优化内部业务流程,指定专人负责商转公业务,做好内控、资金划转结算等工作,防范化解商转公资金风险 。
第十三条 为防范住房公积金资金流动性风险,中心将对商转公贷款资金使用规模进行动态调控,防控措施包括但不限于实行商转公贷款预约申请制、轮候发放制和暂停受理商转公贷款。
第十四条 存在以下情形的,中心有权作出不予贷款的决定:
(一)商业贷款所购房屋存在被查封、重复抵押等影响抵押权实现的;
(二)商业贷款借款人已离异,经法院判决或裁定、或离婚协议中明确其房屋产权归属已不在商业贷款借款人名下的,原商贷借款人或配偶都不能办理商转公贷款;
(三)其他经中心审查,认为不符合贷款条件或存在贷款风险的情形。
第七章
第十五条 本办法未尽事宜按我市个人住房公积金贷款有关规定执行。
第十六条 本办法由中心负责解释。
第十七条 本办法自2024年12月31日起施行,有效期至2025年10月31日。
合作银行及咨询电话

来源:济宁住房公积金
责任编辑:袁培淞
声明:本文由入驻焦点开放平台的作者撰写,除焦点官方账号外,观点仅代表作者本人,不代表焦点立场。


