估算投资约2亿元!济宁市主城区一商住项目施工招标公告发布
扫描到手机,新闻随时看
扫一扫,用手机看文章
更加方便分享给朋友
近日,搜狐网济宁小编相关渠道获悉:济宁市任城区李营街道柏行小区二期项目(施工)招标公告发布,项目位于任城区任和路以南、长虹路以西。该项目总建筑面积66261.79平方米。其中,地上建筑面积47298.72平方米(住宅44608.67平方米,配套公建1266.51平方米,商业1423.54平方米),地下建筑面积18963.07平方米(地下车库15150平方米,储藏室3813.07平方米)。住宅部分共计6栋,由1栋10层和5栋11层组成。具体内容详见施工图纸、工程量清单及相关资料说明等。合同估算价约2亿元。
本招标项目李营街道柏行小区二期项目(施工)(项目名称)已由山东省投资项目在线审批监管平台(项目审批、核准或备案机关名称)以2407-370811-04-01-687650(批文编号)批准建设,项目业主为济宁运河鸿泽城市更新发展有限公司,建设资金来自自筹(资金来源),项目出资比例为100%,招标人为济宁运河鸿泽城市更新发展有限公司。项目已具备招标条件,现对该项目施工进行公开招标。
项目基本信息
项目编号:E3708120661000420001
工程名称: 李营街道柏行小区二期项目(施工)
标段划分:1
工程概况:本项目总建筑面积66261.79平方米。其中,地上建筑面积47298.72平方米(住宅44608.67平方米,配套公建1266.51平方米,商业1423.54平方米 ) ,地下建筑面积18963.07平方米(地下车库15150平方米,储藏室3813.07平方米)。住宅部分共计6栋,由1栋10层和5栋11层组成。具体内容详见施工图纸、工程量清单及相关资料说明等,投资估算额:20183.0062万元。
前期相关信息
2024年9月26日,李营街道柏行小区二期回迁项目建设工程设计方案及建设工程规划许可批前公告发布。详情如下:
总平面图
工程概况
项目名称:李营街道柏行小区二期回迁项目
建设单位:济宁运河鸿泽城市更新发展有限公司
项目位置:济宁市任城区,东邻长虹路,南邻柏行路,西邻柏行回迁区,北邻任和路。
主要技术经济指标
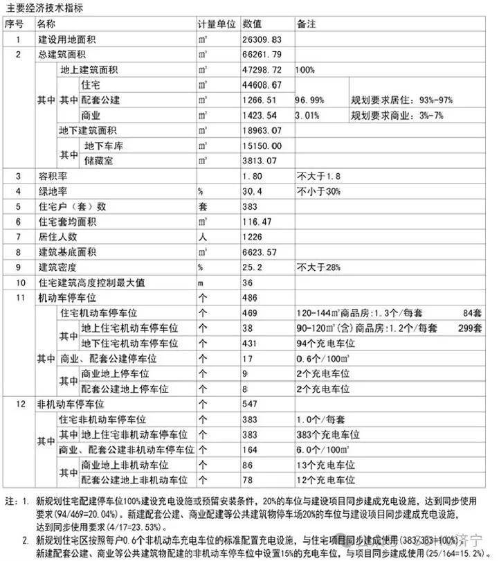
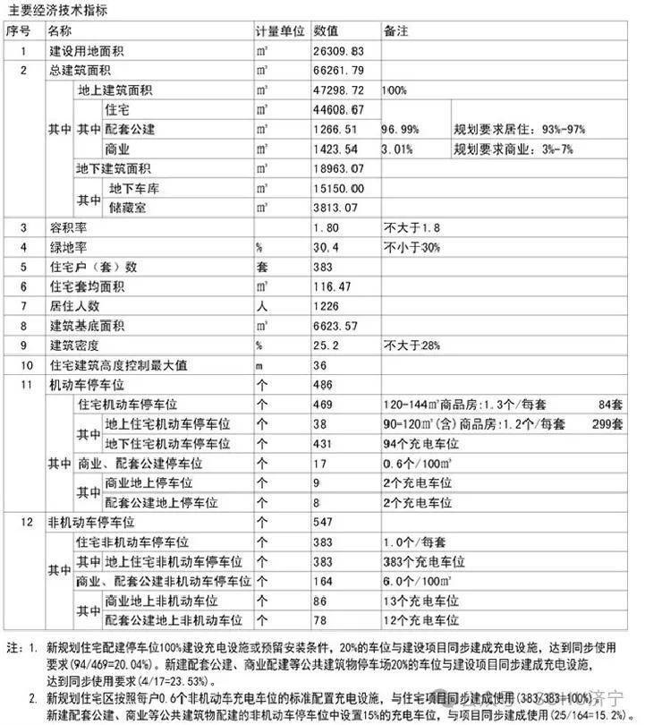
项目规划用地面积26309.83平方米(约39.5亩);总建筑面积:66261.79㎡;其中,地上建筑面积为47298.72㎡(含住宅44608.67㎡、商业1423.54㎡、配套公建1266.51㎡)、地下建筑面积为18963.07㎡(含地下车库15150㎡、储藏室3813.07);容积率为1.80;建筑密度25.2%;绿地率30.4%;计划总居住户(套)数为383户(套),居住人数约1226人(按3.2人/户预算);建筑类型包括住宅、商业、公共配套设施等;规划机动车停车位486个(地上车位55个,地下车位431个),非机动车位547个。
技术经济指标
鸟瞰图
建筑单体效果图
责任编辑:袁培淞
声明:本文由入驻焦点开放平台的作者撰写,除焦点官方账号外,观点仅代表作者本人,不代表焦点立场。


