支持人才购房成楼市调控新路径:千万补贴,定向放开限购
扫描到手机,新闻随时看
扫一扫,用手机看文章
更加方便分享给朋友
给补贴、提高贷款额度、优化限购政策......对人才购房政策给予适度倾斜成为各地优化楼市政策的重要方向之一。
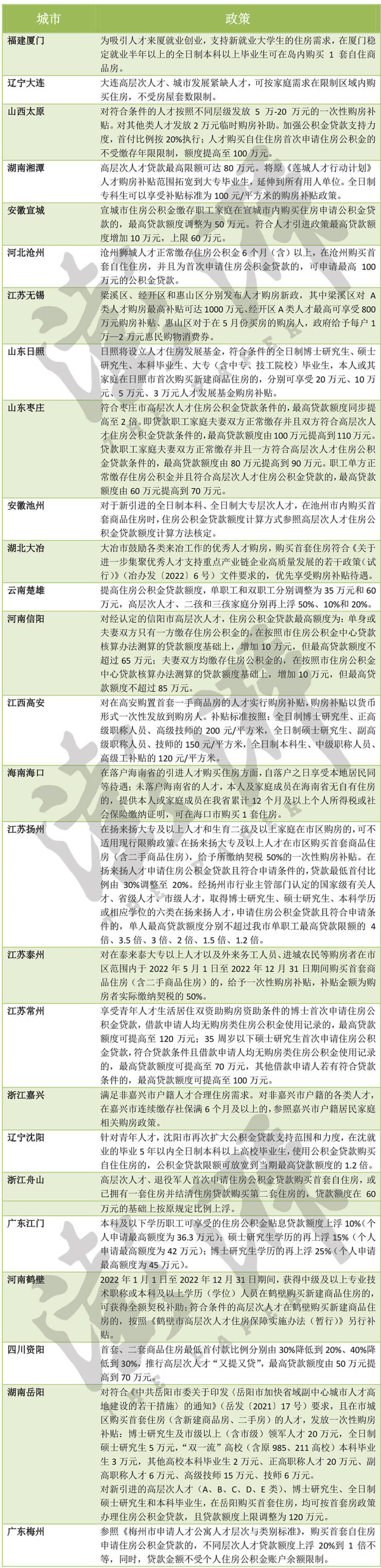
据澎湃新闻不完全统计,5月以来,已有包括福建厦门、辽宁大连、山西太原、湖南湘潭、安徽宣城、河北沧州、江苏无锡、山东日照、山东枣庄、安徽池州、湖北大冶、云南楚雄、河南信阳、江西高安、海南海口、江苏扬州、江苏泰州、江苏常州、浙江嘉兴、辽宁沈阳、浙江舟山、广东江门、四川资阳、河南鹤壁、湖南岳阳、广东梅州等近30城出台的楼市政策中定向对人才群体给予适度倾斜。
在对支持人才购房的政策中,多集中于提高公积金贷款额度、人才给予购房补贴以及优化限购政策等。在优化限购政策方面,以福建厦门为例,5月25日,据福建省厦门市房地产业协会消息,为吸引人才来厦就业创业,支持新就业大学生的住房需求,在厦门稳定就业半年以上的全日制本科以上毕业生可在岛内购买1套自住商品房。
辽宁大连更为直接。5月20日,辽宁省大连市保持房地产市场平稳健康发展工作领导小组办公室发布《关于促进我市房地产业健康发展和良性循环的通知》,《通知》提出,大连高层次人才、城市发展紧缺人才,可按家庭需求在限制区域内购买住房,不受房屋套数限制。
此外,海南海口、浙江嘉兴也对人才定向优化限购政策。
5月15日,海南省海口市住房和城乡建设局等四部门联合发布的《关于促进房地产市场平稳健康发展的通知》中显示,在落户海南省的引进人才购买住房方面,自落户之日享受本地居民同等待遇;未落户海南省的人才,本人及家庭成员在海南省无自有住房的,提供本人或家庭成员在海南省累计12个月及以上个人所得税或社会保险缴纳证明,可在海口市购买1套住房。
浙江嘉兴于5月13日出台新政满足非嘉兴市户籍人才合理住房需求。新政提出,对非嘉兴市户籍的各类人才,在嘉兴市连续缴存社保满6个月及以上的,参照嘉兴市户籍居民家庭相关购房政策。
除了优化限购政策,多地也通过上调人才公积金贷款额度更好满足人才合理住房需求。山西太原、湖南湘潭、安徽宣城、河北沧州、山东枣庄、云南楚雄、河南信阳、江苏扬州、江苏常州等十余城于近期提高人才公积金贷款限额。
以山东枣庄为例,该市政策明确,符合枣庄市高层次人才住房公积金贷款条件的,较高贷款额度同步提高至2倍。贷款职工家庭夫妻双方正常缴存并且双方符合高层次人才住房公积金贷款条件的,较高贷款额度由100万元提高到110万元。
江苏常州提出,享受青年人才生活居住双资助购房资助条件的博士首次申请住房公积金贷款,借款申请人均无购房类住房公积金使用记录的,较高贷款额度可提高至120万元;35周岁以下硕士研究生首次申请住房公积金贷款,符合贷款条件且借款申请人均无购房类住房公积金使用记录的,较高贷款额度可提高至70万元,其他借款申请人若有符合贷款条件的,较高贷款额度可提高至100万元。
湖南岳阳对人才覆盖的范围更广一些。新政显示,岳阳对新引进的高层次人才(A、B、C、D、E类)、博士研究生、全日制硕士研究生和本科毕业生,在岳阳购买首套住房,均可按首套房政策办理住房公积金贷款,且贷款额度上限调整为120万元。
实实在在的购房补贴、消费券也在各地新政中频现,更有城市开出千万购房补贴引才留才。
以江苏无锡为例,5月11日,江苏省无锡市梁溪区、经开区和惠山区分别发布人才购房新政,其中梁溪区对A类人才购房较高补贴可达1000万元、经开区A类人才较高可享受800万元购房补贴、惠山区对于在5月份买房的购房人,政府给予每户1万—2万元惠民购物消费券。
山东日照提出将设立人才住房发展基金,符合条件的全日制博士研究生、硕士研究生、本科毕业生、大专(含中专、技工院校)毕业生,本人或其家庭在日照市首次购买新建商品住房的,分别可享受20万元、10万元、5万元、3万元人才发展基金购房补贴。
湖南省岳阳市人民政府办公室于5月1日印发的《关于进一步促进岳阳市城区房地产市场平稳健康发展的若干措施(试行)》的通知中也明确对人才购房需求予以支持。按照新政,对符合《中共岳阳市委关于印发〈岳阳市加快省域副中心城市人才高地建设的若干措施〉的通知》(岳发〔2021〕17号)要求,且在市城区购买首套住房(含新建商品房、二手房)的人才,发放一次性购房补贴:博士研究生及市级以上(含市级)领军人才20万元,全日制硕士研究生5万元,“双一流”高校(含原985、211高校)本科毕业生3万元,其他高校本科毕业生2万元、正高职称人才20万元、副高职称人才6万元、高级技师15万元、技师6万元。
易居研究院智库中心研究总监严跃进表示,人才购房的支持,既有助于提振购房需求,也有助于保障人才权益。提高贷款额度和增加补贴,将在很大程度上助力此类群体低门槛购房。此类政策下也将带来城市人口结构的优化,有助于在带动房地产市场行情的同时提高城市竞争力。
诸葛找房数据研究中心分析师梁楠亦指出,人才这类青年群体同样是真正的住房刚需群体,各地针对这类群体进行适度的政策倾斜,符合“支持合理住房需求”的政策导向,更是体现了对于人才安居的一个保障。另外,发放人才购房补贴、提高公积金额度等举措有利于降低购房成本,进而降低了人才的购房压力,有利于解决青年群体住房困难问题。
中指研究院指数事业部市场研究总监陈文静指出,2022年以来,多地出台人才购房补贴、提高贷款额度等相关政策,释放更多合理购房需求。从城市能级看,一线城市政策预计继续以微调为主,以引才或纾困为突破口维稳市场;二线城市除人才购房、提高贷款额度外,限购、限售、限贷方面仍有优化空间及预期,三四线城市或更多地与人口人才政策结合,发放购房补贴、提高公积金贷款额度等继续跟进。
陈文静认为,人口是房地产市场良好发展的基石,当前部分城市放宽人才落户政策,持续加大高层次人才引进力度,未来各地住房政策与人口政策、租赁政策、人才政策等结合或是重要方向,针对特定人群优化限购、限贷、限售等政策,政策更加精细化,促进刚性和改善性住房需求释放。
责任编辑:刘辉
来源:澎湃新闻
声明:本文由入驻焦点开放平台的作者撰写,除焦点官方账号外,观点仅代表作者本人,不代表焦点立场。


