建议收藏!契税法实施后,这些契税优惠政策继续执行
扫描到手机,新闻随时看
扫一扫,用手机看文章
更加方便分享给朋友
《中华人民共和国契税法》自2021年9月1日开始施行。财政部和税务总局日前联合发布《关于契税法实施后有关优惠政策衔接问题的公告》(财政部 税务总局公告2021年第29号),明确契税法实施后,继续执行的契税优惠政策。具体有哪些?一起往下看↓
● 夫妻因离婚分割共同财产发生土地、房屋权属变更的,免征契税。
● 城镇职工按规定排名前列次购买公有住房的,免征契税。
公有制单位为解决职工住房而采取集资建房方式建成的普通住房或由单位购买的普通商品住房,经县级以上地方人民政府房改部门批准、按照国家房改政策出售给本单位职工的,如属职工首次购买住房,比照公有住房免征契税。
已购公有住房经补缴土地出让价款成为完全产权住房的,免征契税
● 外国银行分行按照《中华人民共和国外资银行管理条例》等相关规定改制为外商独资银行(或其分行),改制后的外商独资银行(或其分行)承受原外国银行分行的房屋权属的,免征契税。
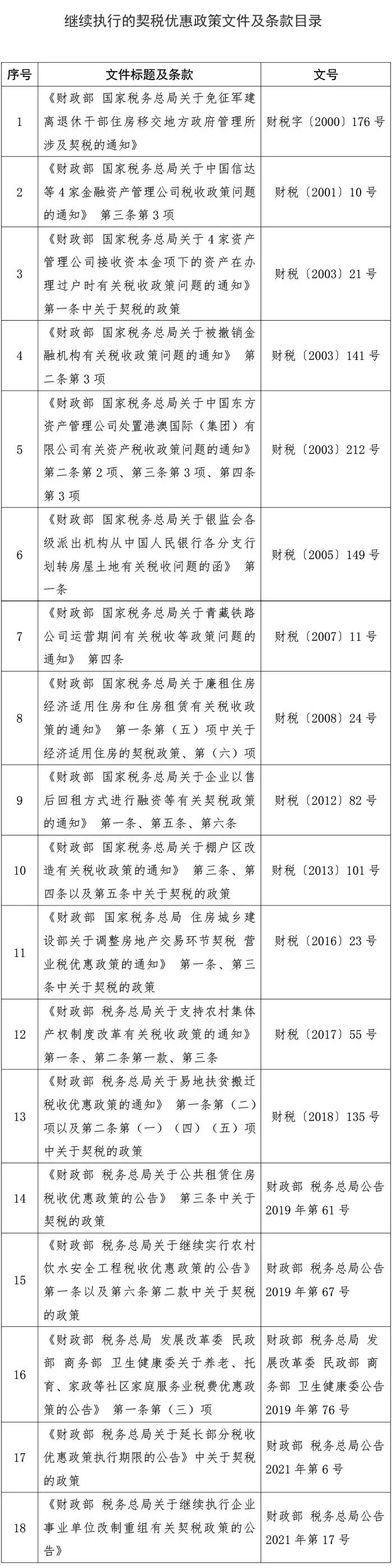
除上述政策外,其他继续执行的契税优惠政策按原文件规定执行。涉及的文件及条款如下表:

责任编辑:刘辉
来源:山东税务
声明:本文由入驻焦点开放平台的作者撰写,除焦点官方账号外,观点仅代表作者本人,不代表焦点立场。


