匠筑江南式园林!济宁能源蓝城·春风仁里建造理想家园
扫描到手机,新闻随时看
扫一扫,用手机看文章
更加方便分享给朋友
能源蓝城·春风仁里
从项目规划确立到如今近约30000㎡实景示范区的惊艳呈现,能源蓝城·春风仁里以长期主义的产品坚守,实现了高品质住宅在济宁的落地,也让“好房子”的政策热词,成为了济宁的社区现实。
需求升级推动产品迭代,目前,"住有优居"取代"居有其屋"成为了居住者的核心诉求。能源蓝城·春风仁里依托国企能源集团和蓝城集团双强品牌驱动,在园区规划、建筑标准等维度,构建了一套符合好房子标准且高于市场普通产品的标准规范。
能源蓝城·春风仁里坐落于济宁蓼河新城,该区域是济宁重点打造的四大新城之一,是济宁未来的宜居高地。项目占地约40万方,打造容积率仅为约1.06-1.78的低密住区,规划叠拼院墅、洋房小高等低密产品。从园林打造层面来看,能源蓝城·春风仁里从济宁的府院礼制文化以及运河文化出发,打造了多轴线、多节点的江南式园林。

项目实景图
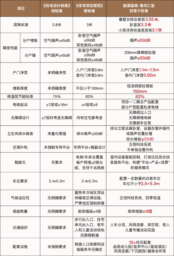
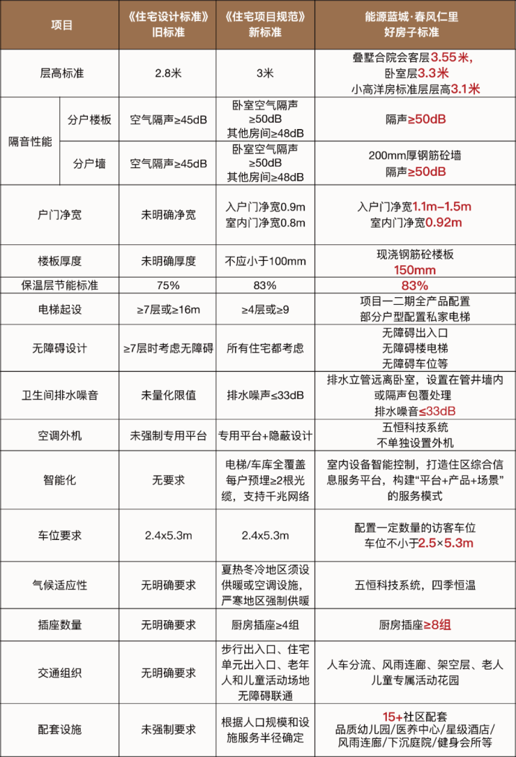
在建筑的打造上,能源蓝城·春风仁里依托于全新的《住宅项目规范》标准,实现"住有优居"的向往。项目合院叠墅产品会客厅层高约3.55米、卧室层层高约3.3米,小高洋房标准层层高约3.1米,全系产品符合且超出全新《住宅项目规范》标准。楼板厚度约150mm,远超100mm新标准,保证质量的同时,还可大幅提升层间的隔音性能。通过同层排水、隔声包覆等工艺,实现了排水噪音≤33dB的标准规范。从户型的空间尺度、到楼板的毫米级标准、再到车位尺寸、插座预留等,能源蓝城·春风仁里通过超100项标准管控,真正为济宁打造一处好房子样板。
好房标准对比图

样板实景图

钢筋水泥里长出来的配套,比图纸上的规划图更有说服力。从项目动工至今,能源蓝城·春风仁里用约600天的精研,打造近约30000㎡的实景示范区,为业主呈现真实的未来生活场景。
尤其是在二期示范区的营造上,更是为客户诠释了何谓“所见即所得”,示范区真实呈现了包括春风里商业街、春风里公园、仁里书屋、下沉庭院、健身会所、恒温泳池、风雨连廊等社区配套。其中,春风里公园面积约7000㎡,选取111棵美国红枫作为骨架树种,打造归家巷道与邻里社交于一体的景观空间。仁里书屋藏书共约4000余册,覆盖幼儿启蒙、诸子百家、生活美食、社会科学等领域,真实将图书馆搬到了自家门口。
风雨连廊
恒温泳池
健身会所
仁里书屋
业主会客厅通过挑高设计以及全景落地窗,打造开敞明亮的空间,为业主提供休闲娱乐的好去处。风雨连廊长约410米,与社区内架空层连接互通,无论雨雪天气,都能享受“无雨式归家”。
架空层
业主会客厅
能源蓝城·春风仁里,用配套的提前落地,将业主对未来生活的全部诉求转化为可验证的实体空间,品质可见,只为让业主更放心。
好房子的诞生,不仅在于建筑的硬件标准,更要有软性服务为支撑。
从“好房子”的营造标准到“好生活”的服务体系,春风仁里将建筑的品质以及生活的质感,全部融入至约40万方生活区之中。能源蓝城·春风仁里聘用连续多年蝉联业主服务满意度第一名的绿城服务作为物业管家,通过24小时星级礼遇、四季IP活动、缤纷社群文化活动等,为业主提供全维度的贴心服务。
进入到2025年,能源蓝城·春风仁里更是建立了业主权益日这一活动平台,每月定期组织读书会、瑜伽塑身、美发沙龙等邻里活动,为业主打造互动、交流的平台,让家人们都紧密的联系在一起,让整个社区没有陌生人,针对性解决现代社区邻里关系疏离的痛点。
活动实景图
除此之外,能源蓝城·春风仁里以业主家人为主角,组建了生活设计委员会和业主质量监督小组,让业主参与到家园的建设当中,共同建造理想家园。
质量监督小组图
政策的热词,终要落笔于真实的生活之中。这既是开发商的必修课,更是行业迭代的底层逻辑。能源蓝城·春风仁里以匠心精研每寸土地,让“好房子”从纸面走入日常,让理想生活的轮廓逐渐清晰。
(声明:本文内容来自该项目官方公众平台,转载目的在于传递更多公益服务信息,本文内容(包括不限于文字、图片、字体、视频等)版权归源媒体、平台、作者所有,并不代表本网赞同其观点和对其真实性负责。任何单位或个人认为本网站的内容可能涉嫌侵犯其合法权益,应及时向本网站反馈,并提供相关证明材料和理由,本网站在收到上述文件并审核后,会第一时间采取相应处理措施。焦点号系信息发布平台,搜狐焦点仅提供信息存储空间服务。)
声明:本文由入驻焦点开放平台的作者撰写,除焦点官方账号外,观点仅代表作者本人,不代表焦点立场。


