事关济宁人生活!山东居家适老化改造最高补贴30%
扫描到手机,新闻随时看
扫一扫,用手机看文章
更加方便分享给朋友
近日,山东省民政厅、山东省发展和改革委员会、山东省财政厅、山东省住房和城乡建设厅、山东省商务厅、山东省市场监督管理局联合印发《山东省消费品以旧换新居家适老化改造补贴实施方案》,进一步促进养老服务消费提升。
按照《实施方案》,补贴对象为全省60周岁及以上老年人,且所购居家适老化改造补贴产品收货地址在山东省境内。
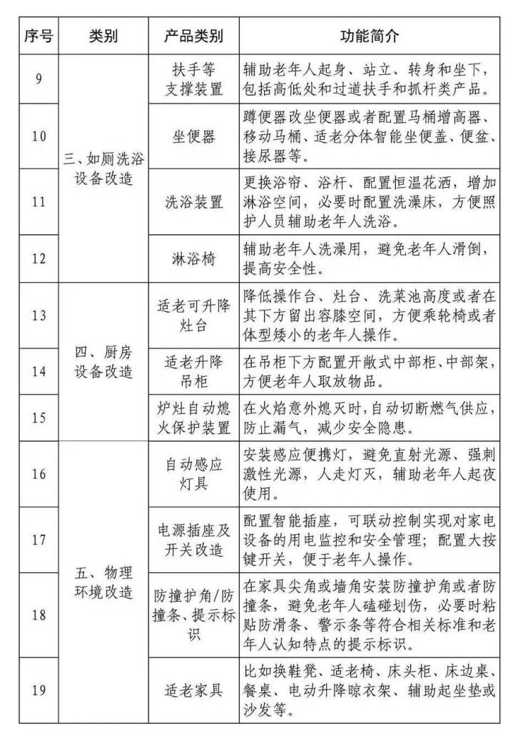
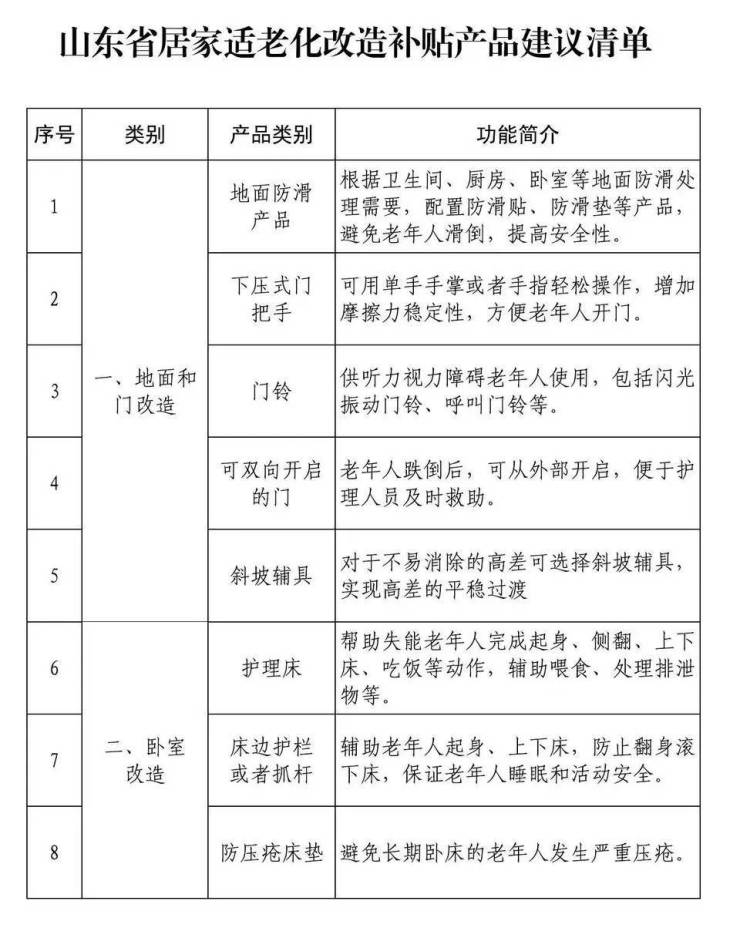
在补贴范围上,《实施方案》要求,各市民政部门会同有关部门参考《山东省居家适老化改造补贴产品建议清单》,结合当地老年群体实际需求,明确本地区居家适老化改造补贴产品清单内容,并在清单范围内自主确定本市补贴政策参与主体、补贴产品具体品牌及型号。超出补贴产品范围、在未参与补贴活动商家购置的产品不予补贴。
补贴标准方面,《实施方案》明确,购买本地区居家适老化改造补贴清单范围内的产品,单件产品补贴额度上限为其实际销售价格的30%,且不重复参与其他消费品以旧换新补贴政策。各市民政部门会同有关部门在上述要求下,根据实际情况,明确每人每类产品享受补贴件数、单个商品最高补贴金额、每人(每户)累计最高补贴金额等限定条件。
补贴资金方面,《实施方案》指出,各市民政部门会同发展改革、财政、商务等部门,从下达本市超长期特别国债支持消费品以旧换新资金中确定一定比例或额度用于居家适老化改造补贴。超出中央和省级下达的资金额度部分由相关市县通过地方资金支持,剩余部分由各地发展改革、财政、商务部门统筹用于其他支持方向。具体补贴时限由各市明确。
来源:大众日报、齐鲁壹点
声明:本文由入驻焦点开放平台的作者撰写,除焦点官方账号外,观点仅代表作者本人,不代表焦点立场。


