占地约405亩,成交价2.06亿元!济宁市任城区8宗土地成功出让
扫描到手机,新闻随时看
扫一扫,用手机看文章
更加方便分享给朋友
搜狐网济宁小编相关渠道获悉:1月2日上午,任城区8宗国有建设用地使用权集中开拍。根据济宁市公共资源交易中心公布的出让结果,8宗地块底价成交,总成交价为20621万元。
从该宗地块的具体分布上看,均位于任城区。从土地用途来看,2宗城镇住宅用地兼容商业用地、6宗工业用地。土地总面积为270285㎡,约405亩;总起始价为20621万元。
最终,济宁运河城市更新有限公司成功摘得1宗地块,山东友安置业有限公司成功摘得1宗地块,山东京杭智慧新钢投资运营有限公司成功摘得2宗地块,山东佳信机械设备有限公司成功摘得1宗地块,济宁四通工程机械有限公司成功摘得1宗地块,济宁家兴重工机械有限公司成功摘得1宗地块,济宁市利丰包装制品有限公司成功摘得1宗地块。
接下来,我们详细了解一下挂牌出让地块的基本情况和规划指标等要求:
任城区JRC2024-050号长沟片区(济梁公路以南港湾路以西)地块一、任城区JRC2024-050号长沟片区(济梁公路以南港湾路以西)地块二、任城区JRC2023-026号二十里铺片区(北站站前路以北长兴路以东)地块、任城区JRC2024-069号长沟(疏港路西济梁公路北)地块、任城区JRC2024-072号长沟(济梁公路东)地块、任城区JRC2024-059号唐口片区(园发路以西兴唐路以北)地块建设项目用地出让执行工业项目用地标准化供应方案。
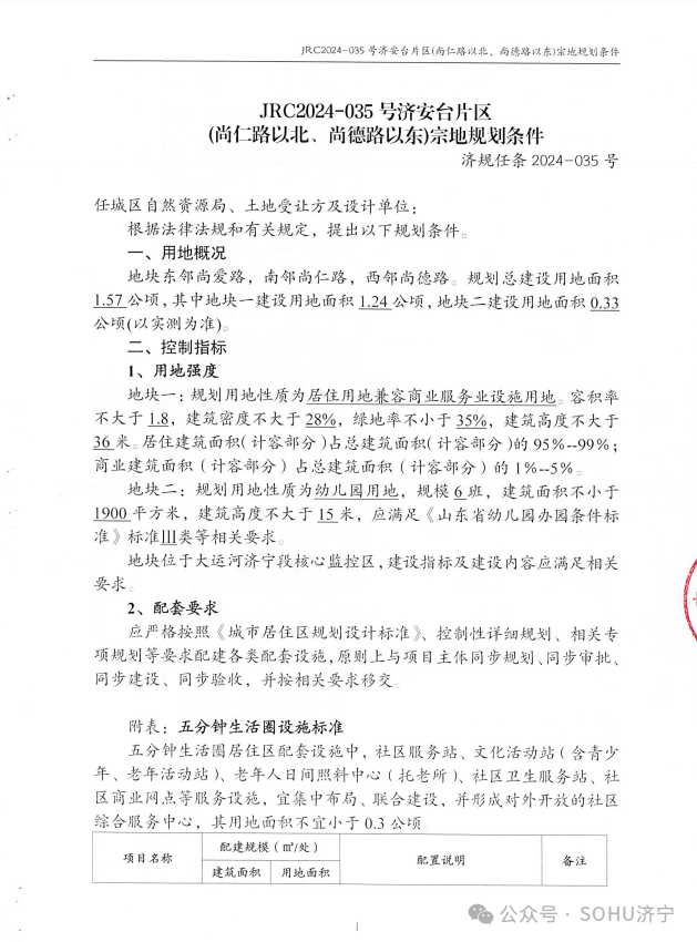
地块一:任城区JRC2024-035号济安台片区(尚仁路以北尚德路以东)地块一【济宁运河城市更新有限公司竞得】
土地位于:金城街道尚仁路以北、尚德路以东;土地面积:12399㎡(约19亩);土地用途:城镇住宅用地兼容商业用地;出让年限:住宅70年、商业40年;容积率不大于1.8;起始价:6473万元,综合楼面价起价:2900元/㎡;最终成交价为:6473万元(约341万元/亩),综合楼面地价成交价:2900元/㎡;溢价率:0.0%;

该地块位于任城区辖区内,附近有济宁市第十四中学、济宁市运河实验小学,距京杭大运河景观带及老运河较近,生活配套一应俱全。商务办公聚集,教育资源丰富,医疗条件齐备,交通出行便利。

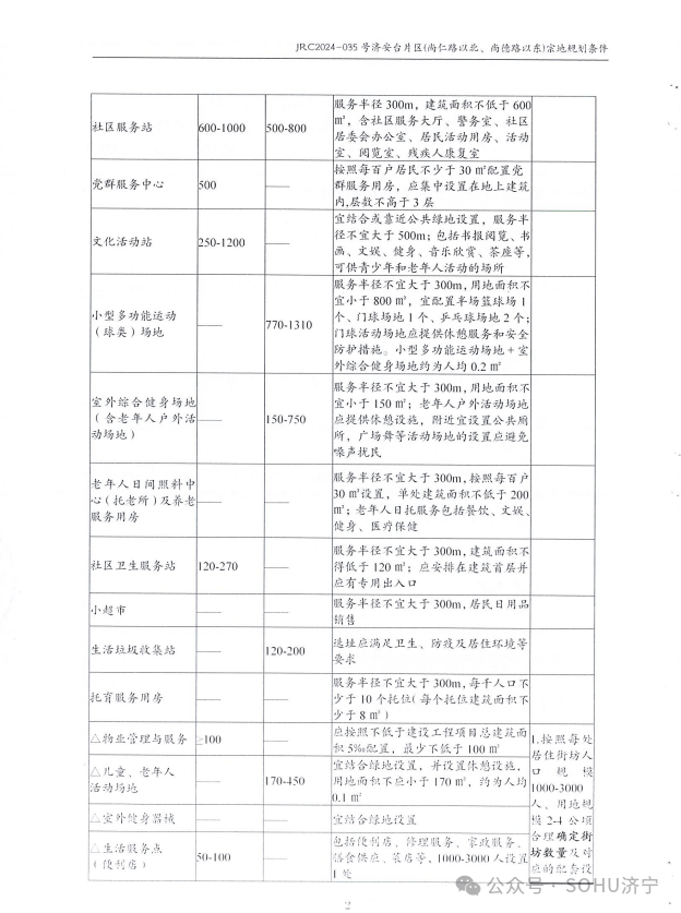
规划条件









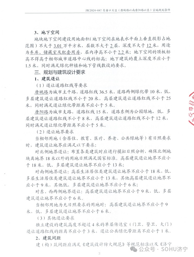
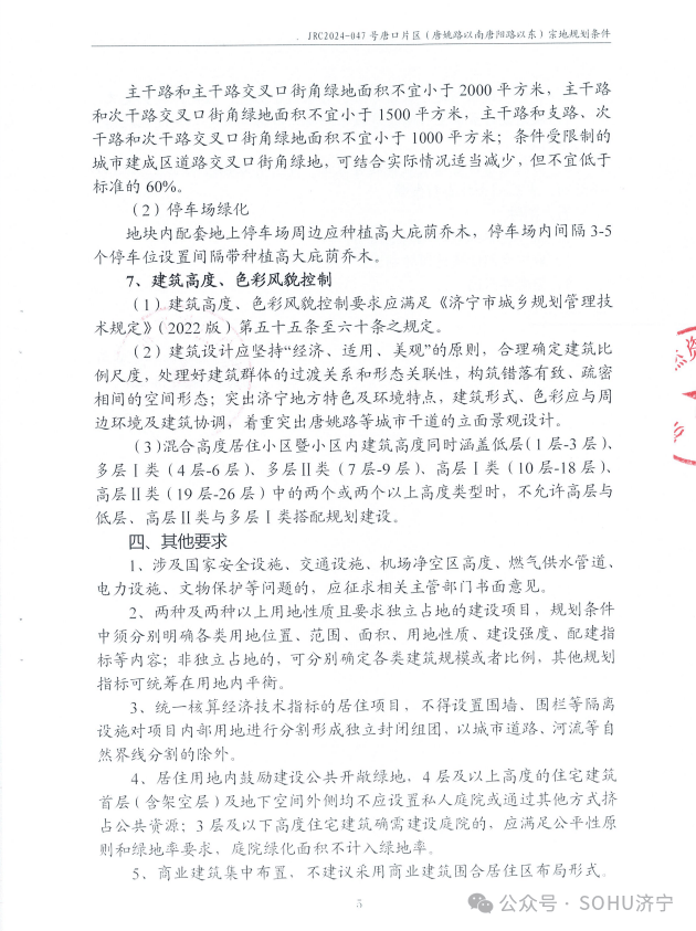
地块二:任城区JRC2024-047号唐口片区(唐姚路以南唐阳路以东)地块【山东友安置业有限公司竞得】
土地位于:唐口街道唐姚路以南、唐阳路以东;土地面积:36703㎡(约55亩);土地用途:城镇住宅用地兼容商业用地;出让年限:住宅70年、商业40年;不大于1.8;起始价:7235万元,综合楼面价起价:1095元/㎡;最终成交价为:7235万元(约132万元/亩),综合楼面地价成交价:1095元/㎡;溢价率:0.0%;

该地块位于任城区唐口街道辖区内,宗地北侧为街道办事处驻地,西北侧为唐人街商业街,附近有济宁市任城区唐口中心幼儿园、唐口中心小学兴唐校区、济宁市任城区唐口中学。生活配套一应俱全,商务办公聚集,教育资源丰富,医疗条件齐备,交通出行便利。
规划条件









地块三:任城区JRC2024-050号长沟片区(济梁公路以南港湾路以西)地块一【山东京杭智慧新钢投资运营有限公司竞得】
土地位于:任城区长沟镇济梁公路以南、港湾路以西;土地面积:16731㎡(约25亩);土地用途:工业用地;出让年限:工业50年;不小于1.0;起始价:502万元,综合楼面价起价:300元/㎡;最终成交价为:502万元(约20万元/亩),综合楼面地价成交价:300元/㎡;溢价率:0.0%;

地块四:任城区JRC2024-050号长沟片区(济梁公路以南港湾路以西)地块二【山东京杭智慧新钢投资运营有限公司竞得】
土地位于:任城区长沟镇济梁公路以南、港湾路以西;土地面积:111067㎡(约167亩);土地用途:工业用地;出让年限:工业50年;不小于1.0;起始价:3333万元,综合楼面价起价:300元/㎡;最终成交价为:3333万元(约20万元/亩),综合楼面地价成交价:300元/㎡;溢价率:0.0%;

地块五:任城区JRC2023-026号二十里铺片区(北站站前路以北长兴路以东)地块【山东佳信机械设备有限公司竞得】
土地位于:任城区北站站前路以北、长兴路以东;土地面积:33425㎡(约50亩);土地用途:工业用地;出让年限:工业50年;不小于1.0;起始价:1187万元,综合楼面价起价:355元/㎡;最终成交价为:1187万元(约24万元/亩),综合楼面地价成交价:355元/㎡;溢价率:0.0%;

地块六:任城区JRC2024-069号长沟(疏港路西济梁公路北)地块【济宁四通工程机械有限公司竞得】
土地位于:任城区长沟镇疏港路以西、济梁公路以北;土地面积:24537㎡(约37亩);土地用途:工业用地;出让年限:工业50年;不小于1.0;起始价:749万元,综合楼面价起价:305元/㎡;最终成交价为:749万元(约20万元/亩),综合楼面地价成交价:305元/㎡;溢价率:0.0%;

地块七:任城区JRC2024-072号长沟(济梁公路东)地块【济宁家兴重工机械有限公司竞得】
土地位于:任城区长沟镇济梁公路以东、日兰高速以北;土地面积:23326㎡(约35亩);土地用途:工业用地;出让年限:工业50年;不小于1.0;起始价:712万元,综合楼面价起价:305元/㎡;最终成交价为:712万元(约20万元/亩),综合楼面地价成交价:305元/㎡;溢价率:0.0%;

地块八:任城区JRC2024-059号唐口片区(园发路以西兴唐路以北)地块【济宁市利丰包装制品有限公司竞得】
土地位于:任城区唐口街道园发路以西、兴唐路以北;土地面积:12097㎡(约18亩);土地用途:工业用地;出让年限:工业50年;不小于1.0;起始价:430万元,综合楼面价起价:355元/㎡;最终成交价为:430万元(约24万元/亩),综合楼面地价成交价:355元/㎡;溢价率:0.0%;

责任编辑:袁培淞
声明:本文由入驻焦点开放平台的作者撰写,除焦点官方账号外,观点仅代表作者本人,不代表焦点立场。


