占地约228亩,总起始价3.75亿元!济宁任城区2宗土地挂牌出让
扫描到手机,新闻随时看
扫一扫,用手机看文章
更加方便分享给朋友
济宁城区再次挂牌土地!搜狐网济宁小编相关渠道获悉:经济宁市人民政府批准,济宁市自然资源和规划局决定以网上挂牌方式出让任城区2宗国有建设用地使用权,土地用途为1宗商住用地、1宗商业用地;土地总面积为151848㎡,约228亩;总起始价为37548万元。
接下来,我们详细了解一下挂牌出让地块的基本情况和规划指标等要求:

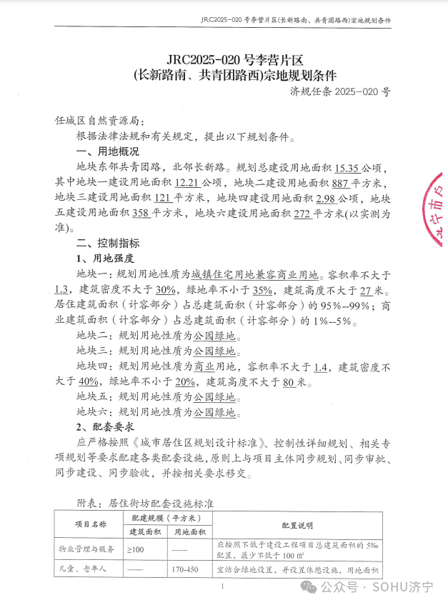
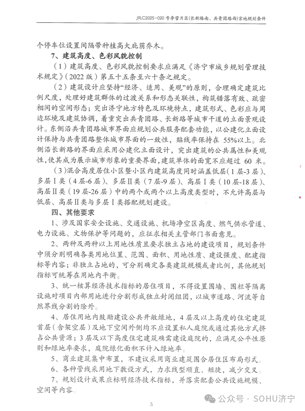
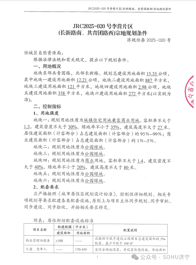
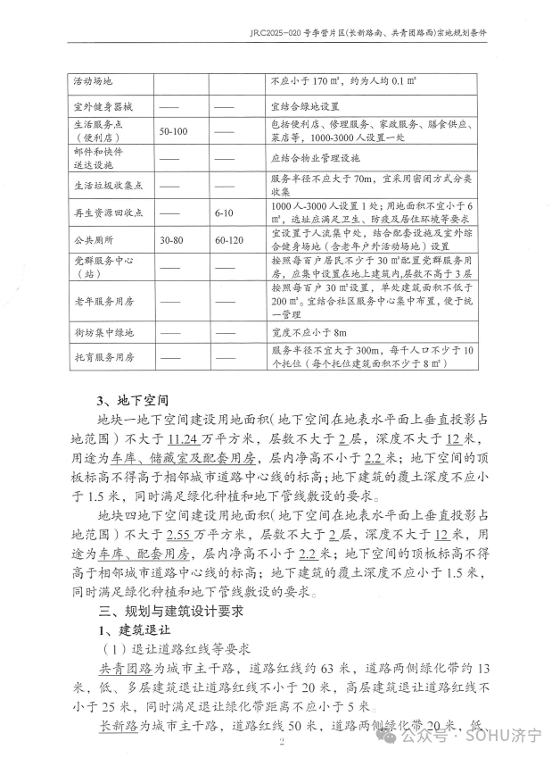
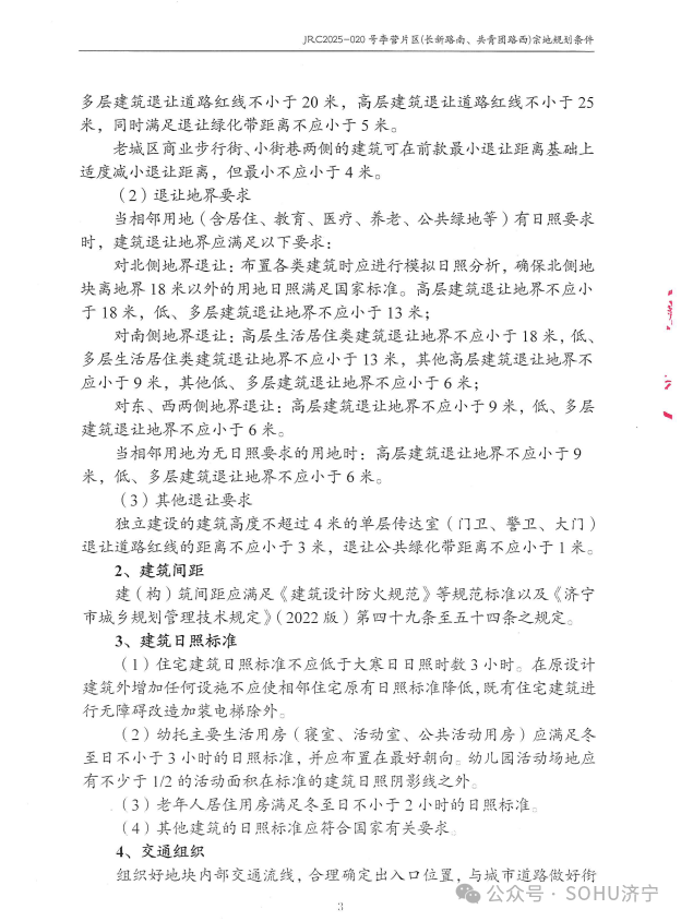
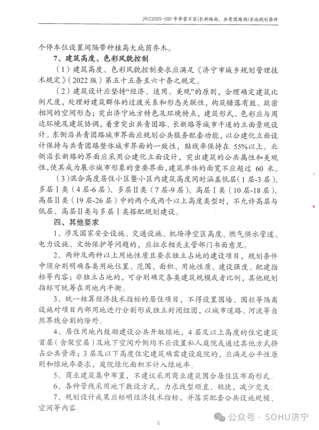
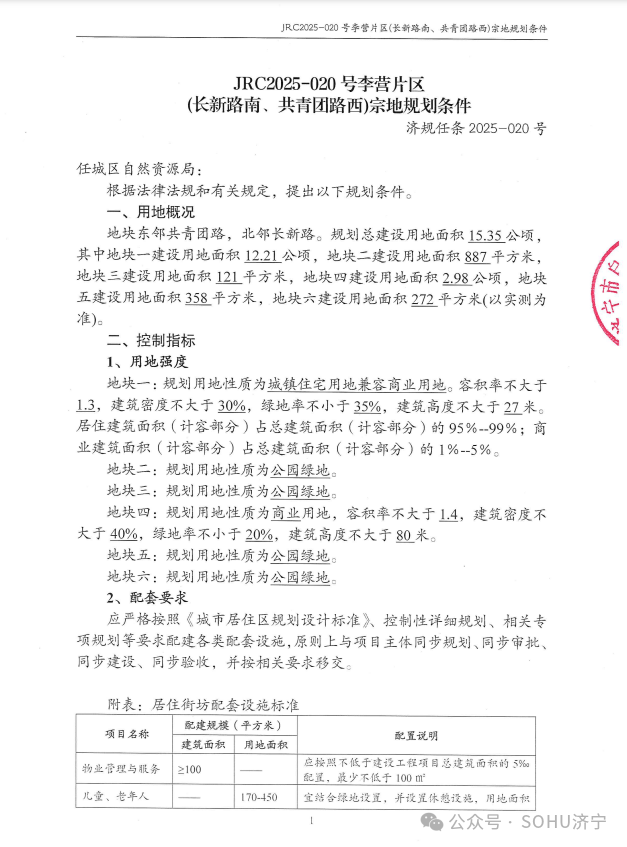
地块一:任城区JRC2025-020号李营片区(长新路南共青团路西)地块一
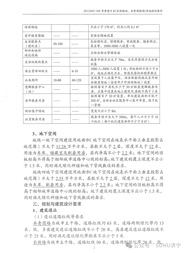
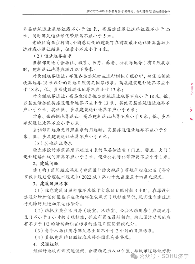
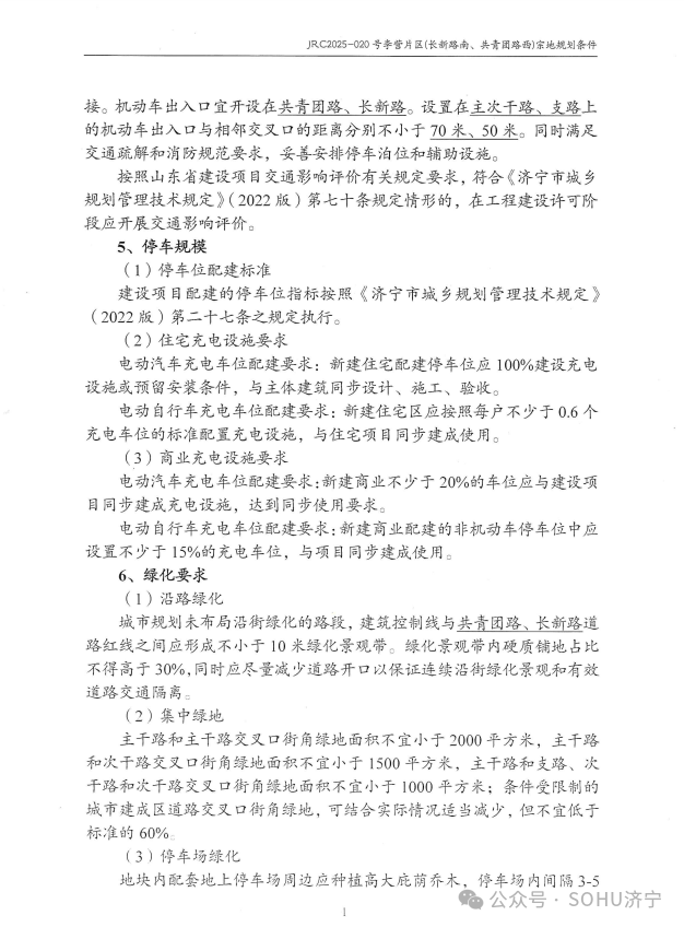
土地位于:任城区二十里铺街道长新路以南、共青团路以西;土地面积:122804㎡(约183亩);土地用途:城镇住宅用地兼容商业用地;出让年限:住宅70年、商业40年;容积率不大于1.3;起始价:33964万元,综合楼面价起价:2140元/㎡;

该地块位于任城区辖区内,西、南侧为济宁少康湖湿地公园,距鲁南高铁济宁北站仅五公里,附近有二十里铺街道、李营街道驻地,生活配套一应俱全,商务办公聚集。共青团路、北二环双主干道交汇区位,可快速通达济宁主城区,交通出行极其便利。北侧有任城区李营中心幼儿园、李营中心小学、济宁市实验中学李营校区,附近教育资源丰富。
宗地规划条件









地块二:任城区JRC2025-020号李营片区(长新路南共青团路西)地块四
土地位于:任城区二十里铺街道长新路以南、共青团路以西;土地面积:29764㎡(约45亩);土地用途:商业用地;出让年限:40年;容积率不大于1.4;起始价:2584万元,综合楼面价起价:860元/㎡;

各宗地网上挂牌报价时间为:
1. 任城区JRC2025-020号李营片区(长新路南共青团路西)地块一:2025年7月26日9时00分至2025年8月6日9时00分;
2. 任城区JRC2025-020号李营片区(长新路南共青团路西)地块四:2025年7月26日9时00分至2025年8月6日9时10分;
责任编辑:袁培淞
声明:本文由入驻焦点开放平台的作者撰写,除焦点官方账号外,观点仅代表作者本人,不代表焦点立场。


