济宁太白湖新区义务教育学校及幼儿园招生方案出炉
扫描到手机,新闻随时看
扫一扫,用手机看文章
更加方便分享给朋友

官网截图
8月6日,济宁太白湖新区管委会办公室发布《太白湖新区2021年义务教育学校及幼儿园招生入学入园工作实施方案》,原文如下。
太白湖新区2021年义务教育学校及幼儿园招生入学入园工作实施方案
根据《教育部关于印发〈义务教育学校管理标准〉的通知》《济宁市人民政府关于印发济宁市解决城镇普通中小学大班额问题实施方案的通知》《山东省教育厅关于做好2021年义务教育招生入学工作的意见》(鲁教基函〔2021〕9号)《济宁市2021年义务教育阶段学校招生工作意见》(济教函〔2021〕41号)等文件要求,为保障太白湖新区适龄儿童少年依法接受义务教育权利,结合我区实际,特制定本方案。
一、指导思想
认真贯彻落实《中华人民共和国义务教育法》《义务教育学校管理标准》和《山东省义务教育条例》等法律法规,进一步完善义务教育阶段入学办法,严格入学资格审验,保持政策连续稳定,确保全区义务教育阶段入学工作平稳有序推进。
二、基本原则
(一)坚持政府统筹、部门联动原则。统一招生计划,统一入学管理,将义务教育招生入学作为政府重点工作予以保障。
(二)坚持“相对就近、统筹调剂、免试入学”的原则。镇(街)公办幼儿园要按片区招生,民办(普惠)幼儿园要在区招生工作领导小组办公室的统筹指导下,实施自主招生(小区内配套幼儿园业主子女优先入园)。义务教育阶段学校实行区域登记入学办法,规范招生工作程序,严格入学资格审验,确保符合入学政策的适龄儿童、少年依法接受义务教育。
(三)坚持“房户一致优先”原则。符合完全自有产权《房屋所有权证》(网上系统备案查询确认书或《不动产权证书》)和《户口簿》的登记地址一致且实际入住条件,优先安排。
(四)坚持公开、公平、公正原则。各学校要按照随机派位方式,对新入学的义务教育学生均衡编班、阳光分班。严格按照规定班额招生,2021年入学年级班额小学不超过45人、中学不超过50人。
三、招生对象、条件
(一)招生对象
1.小学一年级招生对象
2015年8月31日(含)前出生,年满6周岁的适龄儿童。
因特殊情况需要延缓入学的,要将延缓入学的书面申请及有关证明材料上报区招生工作领导小组办公室审核,审核同意后办理延缓入学手续。延缓期一般不得超过一年,期满后仍不能入学的须重新申请。
2.初中一年级招生对象
本辖区具有太白湖新区户籍的小学毕业生,报名时须提供父母(或其他法定监护人)身份证、户口簿、小学五年级《学籍表》。
初中学校可以招收六三学制小学六年级毕业生,但不得招收未毕业的学生。
(二)招生条件
太白湖新区招生分为以下五种类型:
1.A类:指辖区内原住民适龄儿童
(1)户口簿户主为适龄儿童父母,适龄儿童可在户口簿地址或安置地所在服务区内学校入学。
(2)户口簿户主为适龄儿童祖父母(或外祖父母),适龄儿童和其父母(至少一方)户籍与祖父母(或外祖父母)在同一户口簿上,且实际与祖父母(或外祖父母)长期一起生活居住,适龄儿童可在共有户口簿地址或安置地所在服务区内学校入学。
2.B类:指房户一致且实际上房入住人员子女
按照“房户一致优先”原则,需户籍、房产(住宅类)与现实际居住地址一致,且房产为适龄儿童父母(或其他法定监护人,下同)所有。
(1)户口簿户主为适龄儿童父母,其父母或适龄儿童本人有自有房产(住宅类),户籍与房产登记地址一致且自有房产交房并实际入住。
(2)户口簿户主为适龄儿童祖父母(或外祖父母),适龄儿童和其父母(至少一方)户籍与祖父母(或外祖父母)在同一户口簿上,自有房产(住宅类)为适龄儿童祖父母(或外祖父母)和其父母共有,且户籍与房产登记地址一致,适龄儿童父母应占房屋产权比例合计不低于50%且实际与祖父母(或外祖父母)长期一起生活居住。
(3)户口簿户主为适龄儿童祖父母(或外祖父母),适龄儿童和其父母(至少一方)户籍与祖父母(或外祖父母)在同一户口簿上,自有房产(住宅类)为适龄儿童祖父母(或外祖父母)所有,且户籍与房产登记地址一致,适龄儿童本人和其父母无自有房产且实际与祖父母(或外祖父母)长期一起生活居住。
(4)入学适龄儿童及其父母(至少一方)户籍登记地址和其父母或本人房产登记地址不一致的,如户口登记地址与房产登记地址在一个镇(街)范围内,在实际居住自有房产地址所属学校入学。
3.C类:指户籍在我区的其他情况人员子女
(1)适龄儿童和其父母(至少一方)是太白湖新区户籍,无自有房产或所购房产尚未上房入住的,可暂按太白湖新区租房地址或购房地址所在服务区内学校报名,并由区招生领导小组办公室根据情况统筹安排就读学校。
(2)太白湖新区寄放户籍适龄儿童(户籍登记地址的户主不是适龄儿童父母),建议回其父母户籍地入学。确需在太白湖新区入学的,暂按太白湖新区户口簿地址所在服务区内学校报名,并由区招生领导小组办公室根据情况统筹安排就读学校。
4.D类:指我区进城务工人员随迁子女(含在我区购房且户籍未迁入的人员子女)(以下统称为进城务工随迁子女), 采取积分入学办法,具体办法见附件1。
温馨提醒:因各地招生时间不一致,我区紧张,建议进城务工人员随迁子女尽早在流出地学校报名。
5.E类:指政策性保障适龄儿童
如烈士子女、符合条件的现役军人子女、公安英模和因公牺牲伤残警察子女、立功受奖抗击新冠肺炎疫情一线人员子女及其他各类优抚对象子女,入学安置按相关文件和省教育厅、省卫健委提供名单为准执行。
各类符合条件适龄儿童,入学时所需提供资料,详见附件3。
(三)民办学校招生
坚持“公民同招”的要求,招生简章由民办学校制订提前报太白湖新区招生领导小组办公室审批后组织实施,要求统一时间、统一步骤招生,不得以恶意竞争、虚假宣传、考试、面试“掐尖”争抢生源等形式违规招生,不得擅自附加其他任何条件招生。招生结束后经太白湖新区招生领导小组办公室审批后统一建立学籍。民办学校招生由家长自主报名。
(四)其他要求
1.辖区内原住民小学一年级及初中一年级适龄儿童入学的,未拆迁及已拆迁未上房的根据户口簿地址所属服务区学校入学,已拆迁安置且上房的按照《拆迁协议书》中回迁安置地址所属服务区学校入学。
2.房产、户籍时间要求
2021年入学户籍迁入截止时间为2021年8月10日;
上房时间截止到2021年7月31日;
无自有房产证明开具时间为2021年7月15日至2021年8月16日。
3.残疾儿童、少年入学
生活能自理、具有接受普通教育能力的残疾适龄儿童和少年,可到所在服务区学校随班就读。任何学校不得拒绝接收具备随班就读能力的残疾适龄儿童和少年入学就读。
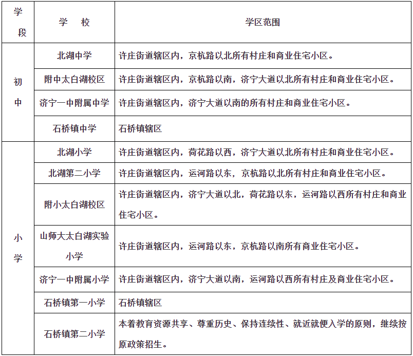
四、区域范围

说明:本区域范围只限于2021年使用。
五、招生计划

区招生工作领导小组办公室电话:0537-7908288
六、招生办法
2021年小学一年级及初中一年级入学均实行网上申报、网上审验和通知录取,符合入学条件的适龄儿童须在网上进行注册报名,未在网上进行注册报名的,无法生成学籍。8月6日-8月10日,通过张贴招生简章、发布微信公众号等各种渠道进行招生报名宣传。
(一)申报。
报名时间:8月11日上午9:00-8月13日下午5:00。
报名方法:根据省、市要求,今年招生报名工作与大数据对接,符合入学条件的子女由其监护人使用手机端下载安装“爱山东”APP或“爱山东济时通”APP进行注册和实名认证,在“济宁市太白湖区幼升小入学管理系统”或“济宁市太白湖区小升初入学管理系统”报名入口进行网上报名,完成相关信息填报,提交申请。所填信息须真实、完整、准确。未在规定时间注册报名的,将不再接收。
操作步骤详见:“爱山东”APP手机报名操作流程(附件4),“爱山东济时通”APP手机报名操作流程(附件5)。
(二)网上预审。8月12日-16日。
8月12日-14日对我区A类(辖区内原住民适龄儿童)、B类(房户一致且实际上房入住人员子女)、C类(户籍在我区的其他情况人员子女)及E类(政策性保障适龄儿童)进行网上一轮预审。凡网上预审通过的学生,信息将不能再修改。网上预审不通过的,家长需及时登录平台,根据审核意见更正后重新提交报名,逾期未处理预审不通过信息的,视为自动放弃入学报名资格。
8月15日-16日对我区D类(进城务工人员随迁子女)进行网上一轮预审,凡网上预审通过并完成赋分的学生,进入“预审通过,待调剂”状态,信息将不能再修改。网上预审不通过的,家长需及时登录平台,根据审核意见更正后重新提交报名,逾期未处理预审不通过信息的,视为自动放弃入学报名资格。
(三)信息核查。学生报名信息(户籍、房产、学历等),招生领导小组办公室将与公安、房管、人社等部门进行联合查验,一经确认有虚假信息,直接取消该生当年入学资格。
特别提醒:为方便适龄儿童家长办理报名手续,结合我区实际,我区将在山师大太白湖实验小学设立便民服务台,帮助家长办理报名手续、核对积分,解决D类(进城务工人员随迁子女)报名情况复杂、家长需上传资料过多或网上申报不规范等问题,以便符合入学条件的孩子及时入学。
8月17日-18日D类(进城务工人员随迁子女)监护人携带适龄儿童、持积分确认单(审验现场打印)及相关积分证明材料、全家户口簿、适龄儿童医学出生证明、儿童预防接种证等相关证件到山师大太白湖实验小学进行现场解答、帮助办理。
(四)入户审查。8月19日-21日各学校进行家访核实相关信息。在入户审查过程中,发现不符合入学条件和要求的,取消入学资格。
(五)公示及录取。8月22日-23日,对进城务工人员随迁子女分数及排序情况进行网上公示,公示期2天。公示期内,如对积分有异议,申请积分入学子女父母可提出复核申请。复核积分过程中,不再接受补充资料,逾期不再接受复核。区招生领导小组办公室根据区内学校当年可接纳随迁子女入学数划定入学积分资格线,积分达到资格线的,可根据区招生领导小组办公室统筹安置的学校报到入学,不服从统筹安置的,视为放弃入学资格。
8月24日,我区各类学生可登陆招生平台查询最终录取结果。
(六)办理入学手续。8月25日-26日。家长根据各学校具体要求办理入学手续(如有疑问请咨询各学校招生电话)。
七、工作要求
(一)加强组织领导。义务教育学校招生工作政策性强,涉及面广,社会关注度高,关系到学生、家长的切身利益,关系到教育和社会的和谐稳定。各学校要成立以校长为排名前列责任人的招生工作领导小组,校长负总责,抽调政治素质高,工作能力强的人员具体负责实施,明确分工,责任到人,要设立招生办公室,公布招生电话,切实做好招生的宣传、教育、引导、资格审查、政策解释等工作,严肃纪律,强化监督,确保招生工作有序进行。
(二)规范招生程序和秩序。各学校要按规定时间做好招生工作,不得跨区域招生。要认真执行免试入学政策,所有义务教育学校必须按照公布的招生片区或范围进行登记入学,不得通过笔试、面试、面谈、考察或擅自附加其他任何条件招生。不得变相采用收取“赞助费”、给予高额奖励等其他方式或通过第三方渠道变相揽生源。不得采用“特长生”招生。初中根据实际情况采取划片入学办法招生。所有公办、民办学校均不得跨区域、跨范围招生,不得在开学前后采取考试方式分班。严把入学资格关,坚决杜绝不足龄儿童、复读学生、信息造假学生等入学。学校招生资格审查工作结束后,区招生工作领导小组办公室将对各学校提报的新生学籍注册信息进行认真审核。凡是属于未经批准,超出学校招生服务范围,违规招收的学生,一律不予注册学籍。
(三)加强政策宣传。各单位要通过多种形式,让家长和社会各界充分了解招生政策和招生程序,确保招生工作的公平、公正。各招生学校要将相关招生政策张贴在宣传栏内,并在校内设置招生咨询台,公布招生咨询和监督电话,及时接待家长来访和接听来电咨询,争取社会各界和广大群众的理解和支持。
(四)严格学籍管理。严格执行学籍管理规定,严格按“一人一籍、籍随人走”的要求,由区招生工作领导小组办公室审核,统一办理,10月1日前完成新生学籍注册工作。严禁在校学生重复建籍,各中小学不得为未报到的学生注册学籍,严禁抢注学籍,确保学生学籍所在学校与实际学习学校一致。
(五)坚持“公民同招”要求不动摇。民办义务教育学校招生纳入审批地进行统一管理,提前申报招生计划、招生方案,由审批地主管教育行政部门依据其基本办学条件、结合本地实际情况进行审批。民办学校招生范围限于审批地,在审批地招生有余额的,可以在审批地以外招生,但不得跨市域招生。
(六)坚决禁止民办学校掐尖招生。对于报名人数超过招生计划的民办义务教育学校,全部采取电脑随机派位方式招生,不得要求家长提供其他任何信息。随机派位招生由审批地教育行政部门统一组织,不得由学校自行组织,全程接受社会监督,派位结果即时向社会公开,坚决杜绝掐尖行为。政府购买的民办学校免费位置,按照公办学校划片办法统一招生。
(七)严肃工作纪律。各学校、幼儿园要严格落实教育部招生工作“十项严禁”纪律,严肃查处违规违纪行为。对于造成不良影响或严重后果的学校,视情节轻重给予约谈、通报批评、追究相关人员责任等处罚。对于民办学校、幼儿园,可依照有关规定给予减少下一年度招生计划、停止招生直至吊销办学许可证的处罚。
责任编辑:刘辉
声明:本文由入驻焦点开放平台的作者撰写,除焦点官方账号外,观点仅代表作者本人,不代表焦点立场。


