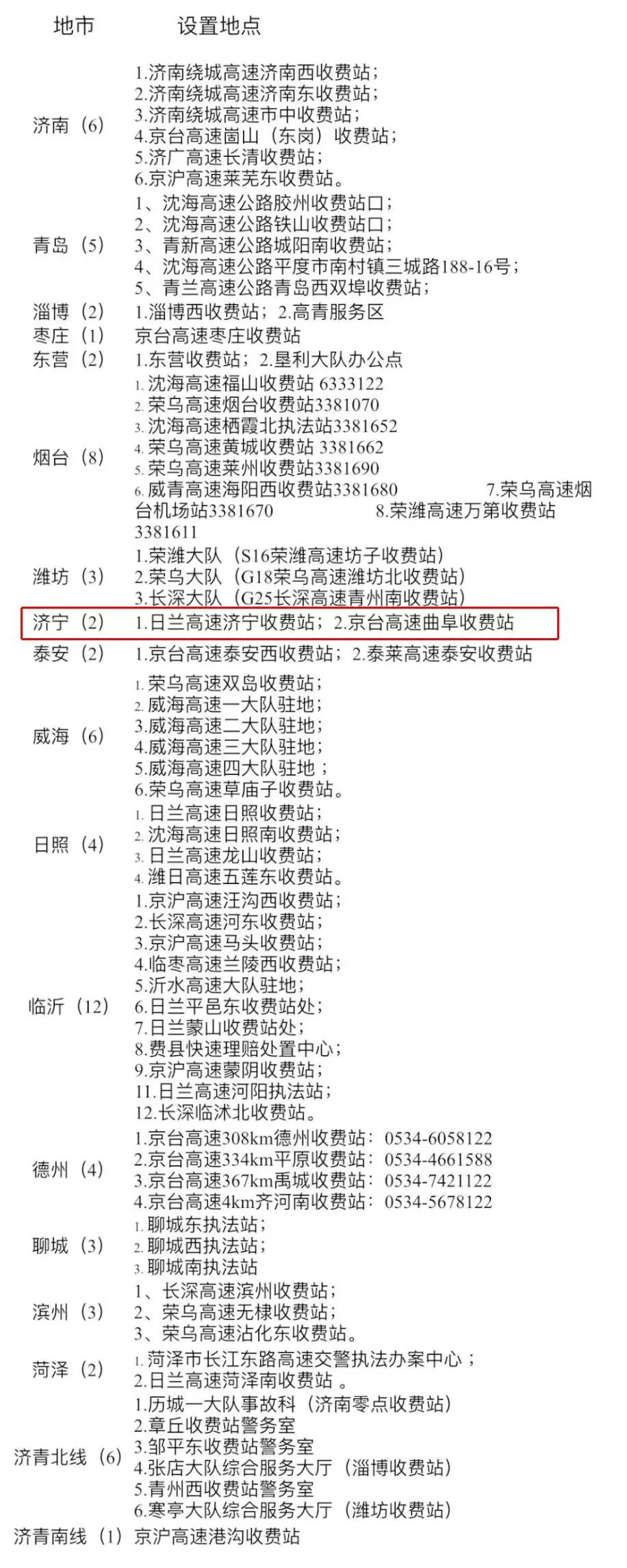
济宁2处!五一山东设置72处高速交通事故快处点
扫描到手机,新闻随时看
扫一扫,用手机看文章
更加方便分享给朋友
五一”假期期间,山东省高速公路设置72处事故快处点,其中,济宁2处。
符合快速处理条件的交通事故应及时撤离,不得长时间停留在现场,以免造成交通拥堵及二次事故。对于适用快速处理而不及时撤离现场造成交通堵塞的,经劝阻仍不撤离的,当事人将被处200元罚款。高速公路遇交通事故请谨记“九字警句”:车靠边、人撤离、即报警。
具备以下条件的事故,应当快速撤离现场。
一是仅造成车辆或所载货物的财产损失;二是没有人员伤亡或路产损失;三是车辆可以移动。
怎样快速处理交通事故?
同时符合上述三项条件的,驾驶人应分别在事故前方、后方、接触部位拍3张照片,并尽快将车辆驶离至不影响交通的地方。当事人可以使用“交管12123”手机APP自行协商处理事故,也可以提交远程事故认定申请,由民警进行线上认定,或到就近的事故快处点处理。
具备以下情形的事故应当立即报警
一是车辆未悬挂有效号牌、无检验合格标志、无保险标志的;二是当事人无证驾驶的;三是车辆不能自行移动的;四是有酒驾、毒驾嫌疑的;五是一方逃逸的;六是碰撞交通设施、公共设施或其他设施的。
高速交通事故快速处置指引
1.发生交通事故后,当事人应立即开启危险报警闪光灯并在事故现场来车方向150米外设置警告标志,迅速组织车上人员迅速撤离至安全地点。
2.当事人应当在确保安全的原则下对现场拍照,拍摄内容含括现场环境、标志标线、车辆在道路的位置、路面痕迹及散落物、车辆全貌及损坏情况、驾驶人和车牌等内容。
3.互相查看驾驶证、行驶证、保险等信息,互留联系方式。
4.在确保安全的情形下快速撤离事故现场,撤离后可以使用“交管12123”手机APP自行协商处理事故,也可以提交远程事故认定申请,由民警进行线上认定,或到就近的事故快处点处理。
5.发现对方不能提供驾驶证、行驶证、保险信息的,在快速撤离至安全地点后,应当及时拨打122或12122报警,等待交警到场处置。
山东省内高速公路72处快处快赔点
来源:齐鲁网
责任编辑:王政
声明:本文由入驻焦点开放平台的作者撰写,除焦点官方账号外,观点仅代表作者本人,不代表焦点立场。


