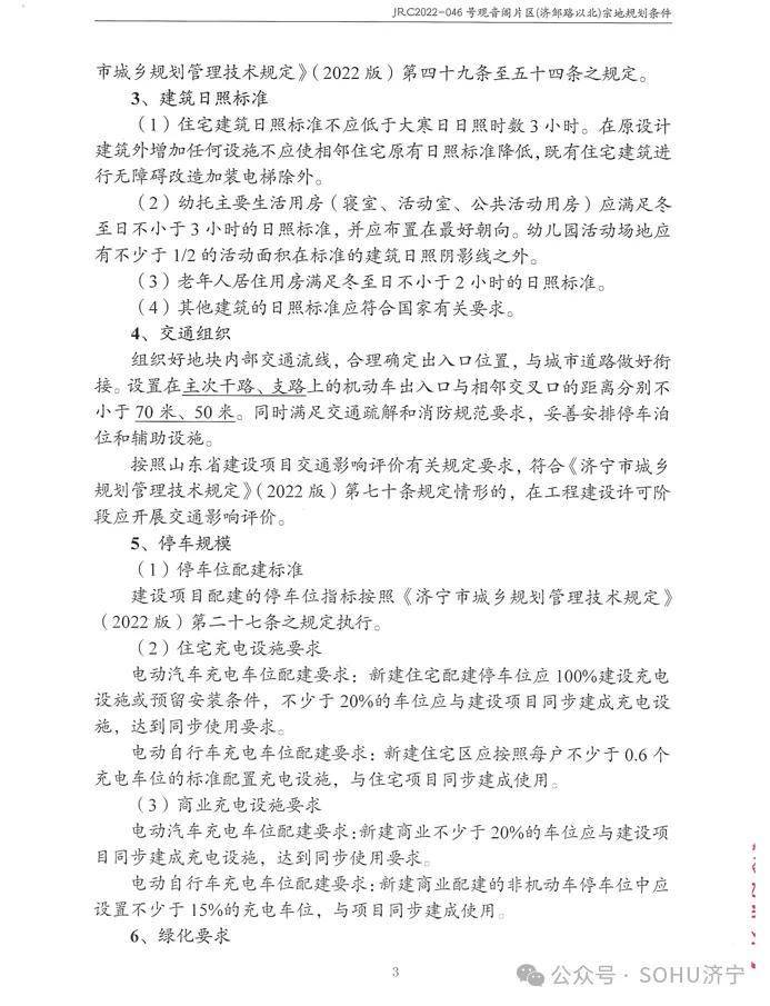
占地约14.7亩,设计居住73户!济宁市任城区一商住项目获批
扫描到手机,新闻随时看
扫一扫,用手机看文章
更加方便分享给朋友
济宁市任城区新添商住项目!近日,搜狐网济宁小编从济宁市自然资源和规划局官方网站获悉:济宁任城区任兴·紫御观澜项目建设工程设计方案及建设工程规划获批,具体参数如下。

总平面图
工程概况
项目名称:任兴·紫御观澜项目
建设单位:济宁任兴文化旅游发展有限公司
项目位置:该项目位于任城区,火炬路东、济邹路北。
主要技术经济指标
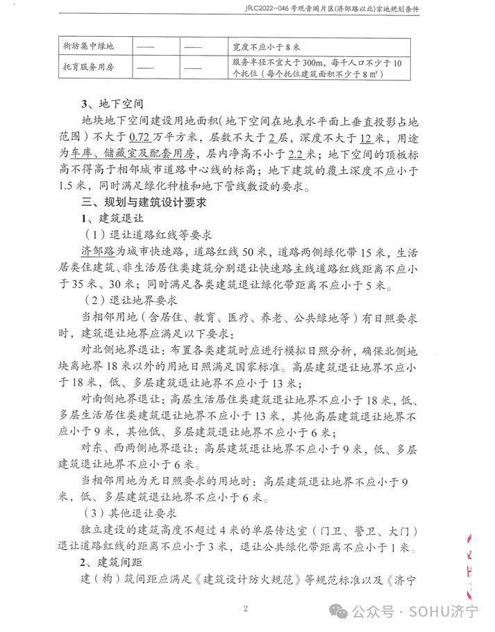
地块为居住用地兼容商业服务业设施用地,项目规划用地面积9777㎡(约14.7亩);总建筑面积:21013.32㎡;其中,地上建筑面积为14665.50㎡(含住宅10460.26㎡、商业3200㎡、配套1005.24㎡)、地下建筑面积为6347.82㎡(含储藏室1775.10㎡、车库3999.42㎡、设备573.30㎡);容积率为1.5;建筑密度28%;绿地率35%;计划总居住户(套)数为73户(套),居住人数约233.6人(按3.2人/户预算);建筑类型包括住宅、商业、公共配套设施等;规划机动车停车位117个,非机动车位292个。
户型配比
128户型:22个、132户型:43个、143户型:8个



技术经济指标

鸟瞰图

1#楼北立面效果图

2#楼南立面效果图

3#楼南立面效果图

5#楼南立面效果图
建筑单体效果图
前期拿地相关信息
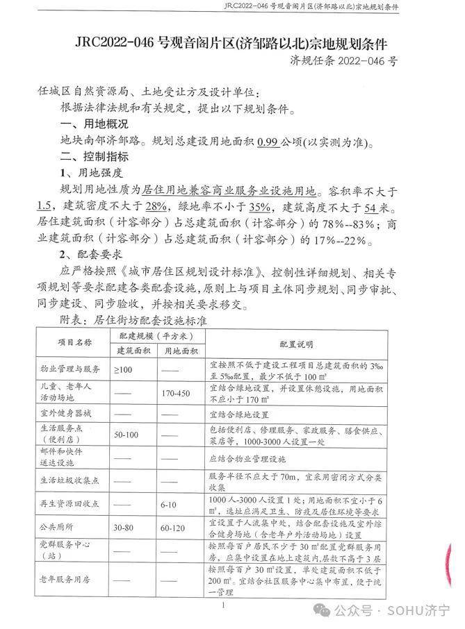
任城区JRC2022-046号观音阁片区(济邹路以北)地块【济宁任兴文化旅游发展有限公司竞得】
土地位于:火炬路以东、济邹路以北;土地面积:9777㎡(约14.7亩);土地用途:商住用地;出让年限:商业40年、住宅70年;容积率不大于1.5;起始价:6453万元,综合楼面价起价:4400元/㎡;最终成交价为:6453万元(约439万元/亩),综合楼面地价成交价:4400元/㎡;溢价率:0.0%;
招标计划
开发企业信息
济宁任兴文化旅游发展有限公司成立于2017年07月27日,注册地位于山东省济宁市任城区太白楼中路4号,法定代表人为朱坚文。经营范围包括公园、游览景区管理服务;博物馆服务;游乐园服务;旅游管理服务;文艺创作及表演服务;艺术表演场馆管理;影视节目制作;电影放映;演出策划;旅游纪念品的开发销售;旅游信息咨询;文化旅游项目、园林景区、水利建设、房地产、城市基础设施及配套项目的开发、建设、管理;场地租赁;游乐设施、设备租赁;房屋租赁;室内外娱乐活动的管理服务;日用百货的销售;文化艺术交流策划;广告的设计、制作、代理及发布;酒店管理;餐饮服务。(依法须经批准的项目,经相关部门批准后方可开展经营活动)济宁任兴文化旅游发展有限公司对外投资5家公司。
近日,搜狐网济宁小编了解到:济宁市自然资源和规划局收到济宁任兴文化旅游发展有限公司关于任兴·紫御观澜项目的建设用地规划许可申请,根据《中华人民共和国城乡规划法》《山东省城乡规划条例》等法律法规和国家、省有关规定,经审核,该建设用地符合国土空间规划和用途管制要求,现对核发该项目建设用地规划许可进行批前公告,详情如下。
一、建设项目基本情况:
1.用地单位:济宁任兴文化旅游发展有限公司
2.项目名称:任兴·紫御观澜地块
3.用地位置:济邹路以北、火炬路以东
4.土地用途:居住用地兼容商业服务业设施用地
5.用地面积:规划建设用地面积约9777平方米
6.建设规模:以批准的规划方案为准
7.土地取得方式:出让
二、公告期限:2024年8月30日-2024年9月9日
三、公告地点:建设项目现场、济宁市自然资源和规划局网站
四、承办单位:济宁市自然资源和规划局
联系电话:0537-5662809,办公地址:济宁市任城区任兴商务中心C座9楼
责任编辑:袁培淞
声明:本文由入驻焦点开放平台的作者撰写,除焦点官方账号外,观点仅代表作者本人,不代表焦点立场。


