占地约16.6亩!济宁城区一商业项目地块建设用地规划获批
扫描到手机,新闻随时看
扫一扫,用手机看文章
更加方便分享给朋友
近日,搜狐网济宁小编了解到:济宁市自然资源和规划局收到济宁城市发展资本控股有限公司关于济州发展商务中心项目的建设用地规划许可申请,根据《中华人民共和国城乡规划法》《山东省城乡规划条例》等法律法规和国家、省有关规定,经审核,该建设用地符合国土空间规划和用途管制要求,现对核发该项目建设用地规划许可进行批前公告,如有意见或建议,请在公告期内及时反馈至济宁市自然资源和规划局,公告期限内若无异议,将依法核发该项目用地规划许可证。
一、建设项目基本情况:
1.用地单位:济宁城市发展资本控股有限公司
2.项目名称:济州发展商务中心项目地块
3.用地位置:任城大道南、新华路西
4.土地用途:商业用地
5.用地面积:11053平方米
6.建设规模:以批准的规划方案为准
7.土地取得方式:出让
二、公告期限:2025年5月12日-2025年5月20日
三、公告地点:建设项目现场、济宁市自然资源和规划局网站
四、联系电话:0537-5662809,办公地址:济宁市任城区任兴商务中心C座9楼
前期拿地信息
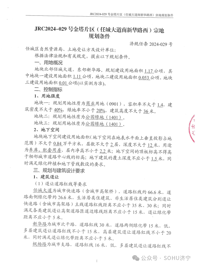
任城区JRC2024-029号金塔片区(任城大道南新华路西)地块一【济宁城市发展资本控股有限公司竞得】
土地位于:任城大道以南、新华路以西;土地面积:11053㎡(约16.6亩);土地用途:商业用地;出让年限:40年;容积率不大于1.4;起始价:2987万元,综合楼面价起价:1930元/㎡;最终成交价为:2987万元(约176万元/亩),综合楼面地价成交价:1930元/㎡;溢价率:0.0%;
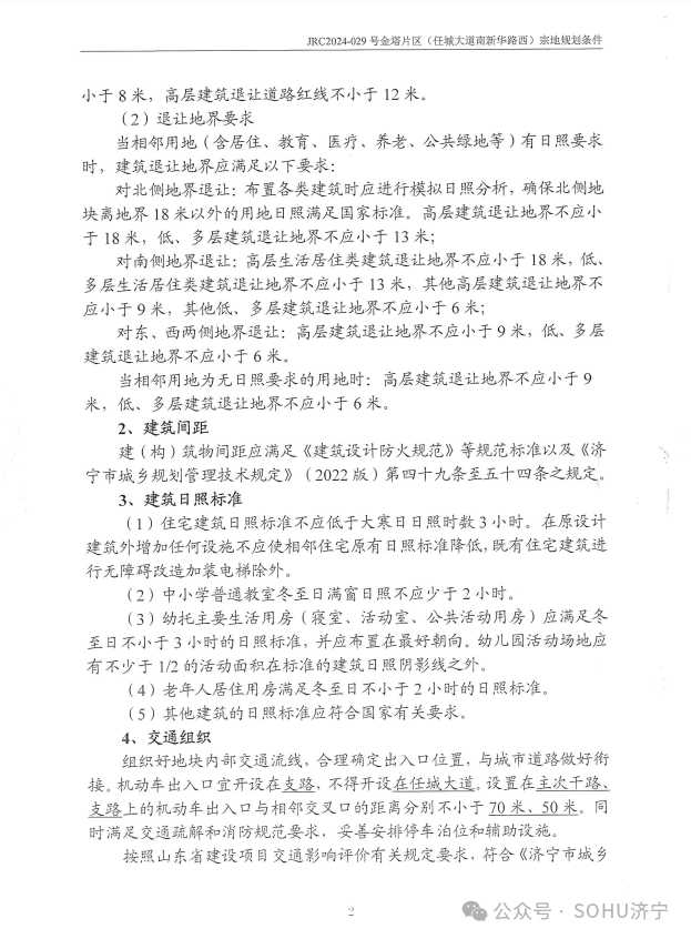
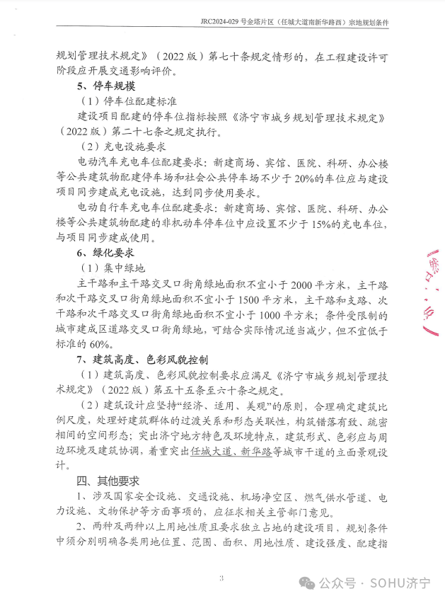
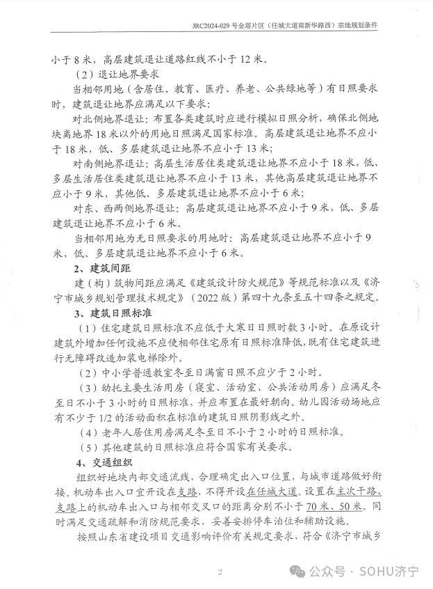
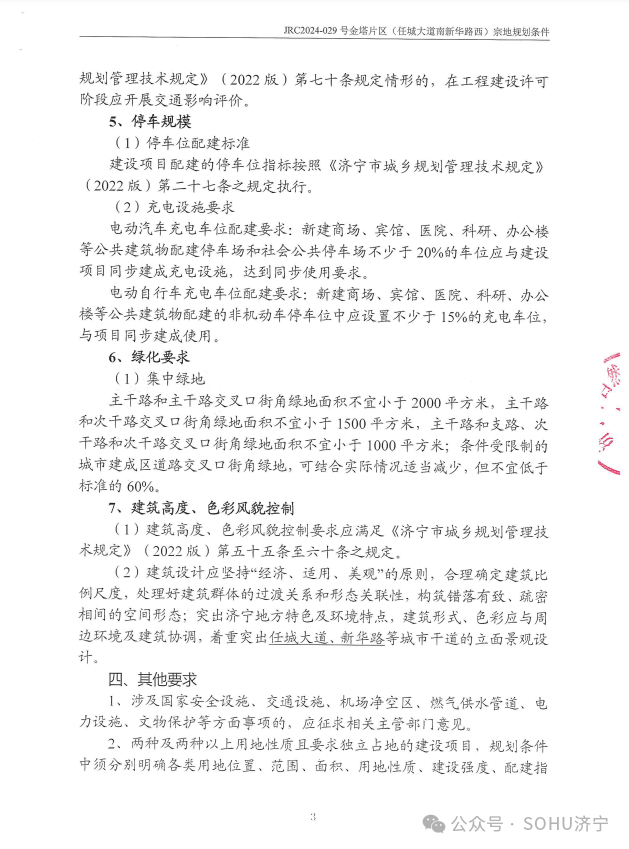
宗地规划条件







责任编辑:袁培淞
声明:本文由入驻焦点开放平台的作者撰写,除焦点官方账号外,观点仅代表作者本人,不代表焦点立场。


