总投资约12.6亿元,设计居住1092户!济宁任城区一商住项目建设工程设计方案批前公告
扫描到手机,新闻随时看
扫一扫,用手机看文章
更加方便分享给朋友
济宁市任城区新添商住大项目!近日,搜狐网济宁小编从济宁市自然资源和规划局官方网站获悉:济宁任城区任兴·澜庭万象(南区)(北区)项目建设工程设计方案及建设工程规划许可批前公告发布,具体参数如下。
济宁任城区任兴·澜庭万象(南区)项目

总平面图
工程概况
项目名称:任兴·澜庭万象(南区)
建设单位:济宁任旺房地产开发有限公司
项目位置:济宁市任城区,西五里营路以北、安宁路以东
主要技术经济指标
地块一为商住用地,项目建设用地面积30292㎡(约45亩);总建筑面积:86651.42㎡;其中,地上建筑面积为64194.98㎡,计容面积为60277.01㎡(含住宅56413.18㎡、商业2754.92㎡、配套1108.91㎡);地下建筑面积为22456.44㎡;容积率为2.0;建筑密度18.1%;绿地率35.1%;计划总居住户(套)数为480户(套),居住人数约1680人(按3.5人/户预算);建筑类型包括住宅、商业、公服配套设施等;规划机动车停车位625个,非机动车位718个。
地块二为幼儿园用地,项目建设用地面积8253㎡,为9班制幼儿园,学生人数270人,教师人数27人;总建筑面积4455.47㎡;容积率0.5;建筑密度18%;绿地率35.1%。




技术经济指标

鸟瞰图






主要效果图
备注:(效果图主要用于表现建筑物外立面主要色彩、材质、造型,景观的整体预设效果,具体施工做法、门窗分幅、建筑细部配件、太阳能板空外造景以经审查通过的施工图设计文件为准
济宁任城区任兴·澜庭万象(北区)项目

总平面图
工程概况
项目名称:任兴·澜庭万象(北区)
建设单位:济宁任祥房地产开发有限公司
项目位置:济宁市任城区,英智路以南、安宁路以东
主要技术经济指标
地块为商住用地,项目建设用地面积39414㎡(约59亩);总建筑面积:115006.25㎡;其中,地上建筑面积为83878.12㎡,计容面积78764.33㎡,地上不计容面积5113.79㎡;地下建筑面积为31128.13㎡;容积率为2.0;建筑密度21.6%;绿地率35%;计划总居住户(套)数为612户(套),居住人数约2142人(按3.5人/户预算);建筑类型包括住宅、商业、公服配套设施等;规划机动车停车位801个,非机动车位835个。




技术经济指标

鸟瞰图






主要效果图
备注:(效果图主要用于表现建筑物外立面主要色彩、材质、造型,景观的整体预设效果,具体施工做法、门窗分幅、建筑细部配件、太阳能板、空外造景以经审查通过的施工图设计文件为准
前期拿地及相关规划信息
任兴·澜庭万象(南区)项目地块:任城区JRC2023-016号五里营片区(西五里营路以北安宁路以东)地块【济宁任旺房地产开发有限公司竞得】
土地位于:西五里营路以北、安宁路以东;土地面积:30292㎡(约45.4亩);土地用途:商住用地;出让年限:住宅70年、商服40年;容积率不大于2.0;起始价:17570万元,综合楼面价起价:2900元/㎡;经过竞价,地块最终成交价为:17570万元(约387万元/亩),综合楼面地价成交价:2900元/㎡;溢价率:0.0%;
该地块位于任城区辖区内,西北邻近济宁汽车西站,南侧有济宁市第一人民医院(西院区),北侧有济宁市霍家街小学豪德校区、济宁市霍家街小学任安校区。生活配套一应俱全,附近还有济宁市最大的豪德商贸城。该地块周边的教育资源丰富,医疗条件便利,商务办公聚集,交通出行便利。
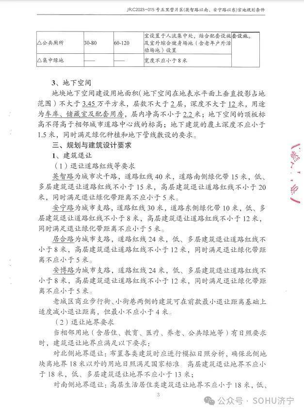
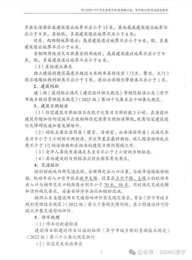
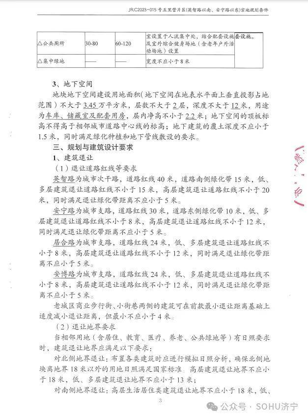
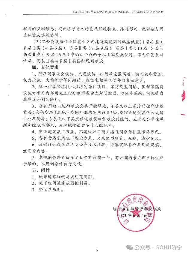
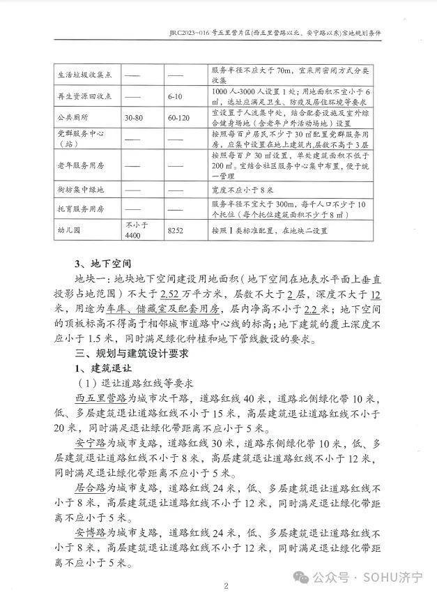
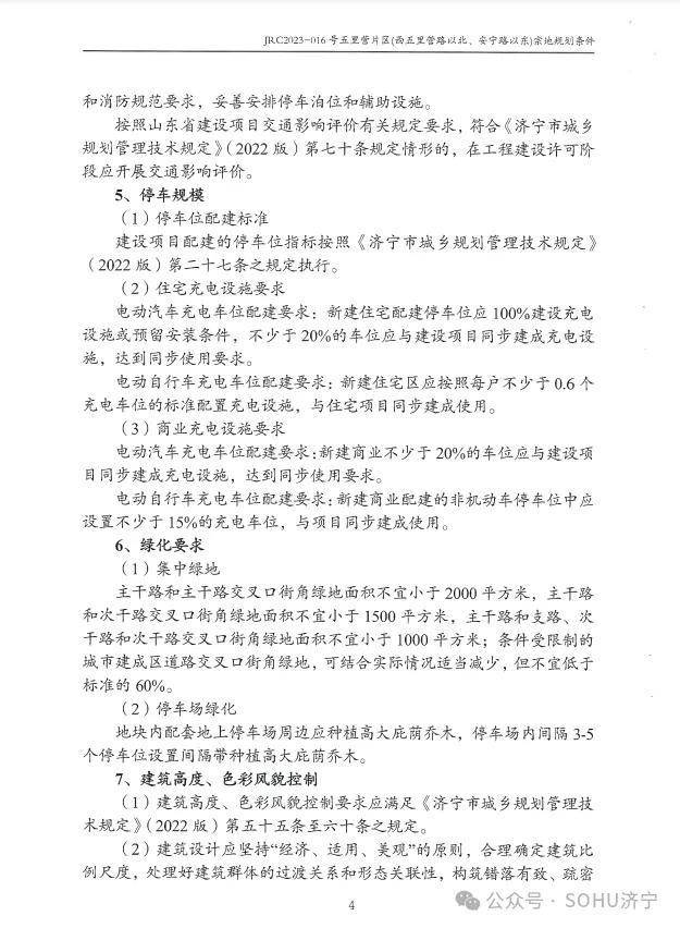
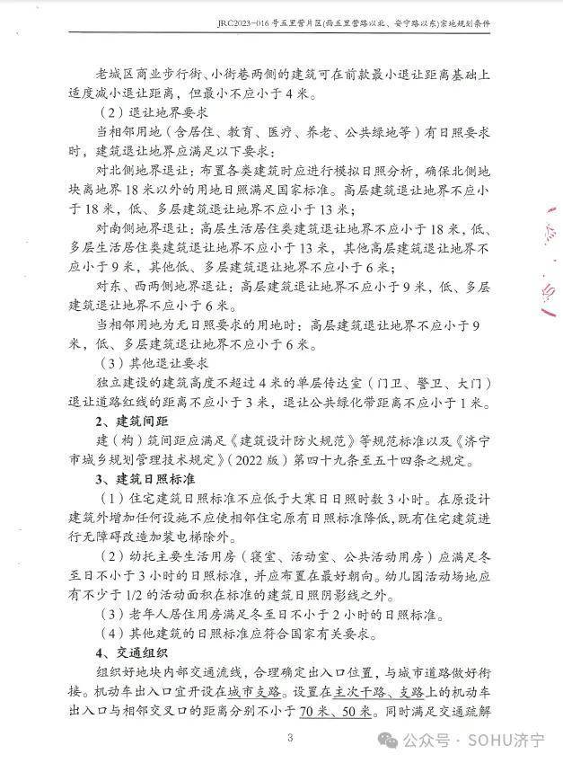
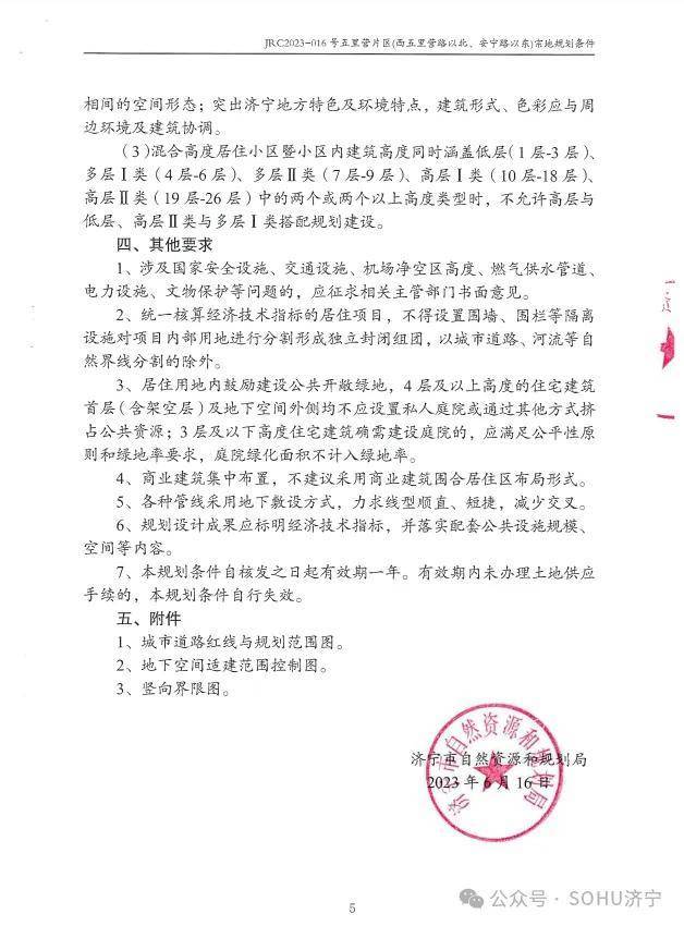
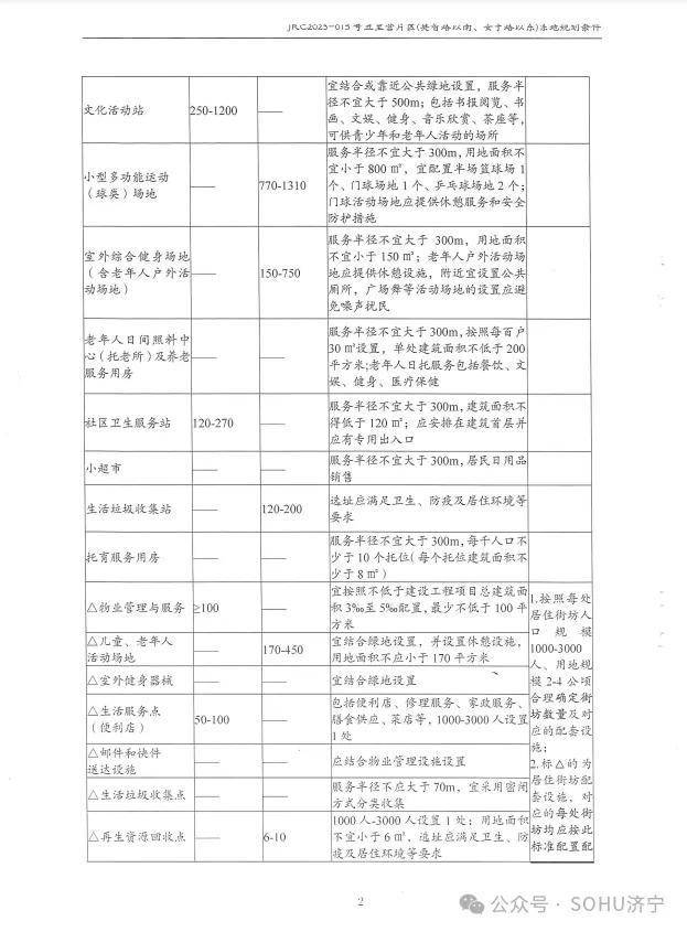
宗地规划条件
任兴·澜庭万象(北区)项目地块:任城区JRC2023-015号五里营片区(英智路以南安宁路以东)地块【济宁任祥房地产开发有限公司竞得】
土地位于:英智路以南、安宁路以东;土地面积:39414㎡(约59亩);土地用途:商住用地;出让年限:住宅70年、商服40年;容积率不大于1.8;起始价:23649万元,综合楼面价起价:3000元/㎡;最终成交价为:23649万元(约401万元/亩),综合楼面地价成交价:3000元/㎡;溢价率:0.0%;
该地块位于任城区辖区内,距离融创滨江壹号500米、距离泽信云月湾800米。西侧邻近济宁汽车西站,周边有济宁市第一人民医院(西院区)、济宁市霍家街小学豪德校区、济宁市霍家街小学任安校区。生活配套一应俱全,附近还有济宁市最大的豪德商贸城。该地块周边的教育资源丰富,医疗条件便利,商务办公聚集,交通出行便利。
宗地规划条件
2025年7月30日,济宁市自然资源和规划局发布任兴·澜庭万象(北区)、(南区)及幼儿园项目地块建设用地规划许可批前公告。
一、建设项目基本情况:
任兴·澜庭万象(北区)
1.用地单位:济宁任祥房地产开发有限公司
2.项目名称:任兴·澜庭万象(北区)项目地块
3.用地位置:英智路以南、安宁路以东
4.土地用途:居住用地兼容商业服务业设施用地
5.用地面积:39414平方米
6.建设规模:以批准的规划方案为准
7.土地取得方式:出让
任兴·澜庭万象(南区)
1.用地单位:济宁任旺房地产开发有限公司
2.项目名称:任兴·澜庭万象(南区)项目地块
3.用地位置:西五里营路以北、安宁路以东
4.土地用途:居住用地兼容商业服务业设施用地
5.用地面积:30292平方米
6.建设规模:以批准的规划方案为准
7.土地取得方式:出让
任兴·澜庭万象(南区)幼儿园
1.用地单位:济宁任旺房地产开发有限公司
2.项目名称:任兴·澜庭万象(南区)幼儿园项目地块
3.用地位置:西五里营路以北、安宁路以东
4.土地用途:幼儿园用地
5.用地面积:8253平方米
6.建设规模:以批准的规划方案为准
7.土地取得方式:划拨
二、公告期限:2025年7月30日-2025年8月7日
三、公告地点:建设项目现场、济宁市自然资源和规划局网站
四、联系电话:0537-5662809,办公地址:济宁市任城区任兴商务中心C座9楼
2025年7月26日,济宁市公共资源交易公共服务平台发布相关招标公告。

本招标项目任兴·澜庭公馆(北区)(EPC) (项目名称)已由 山东省投资项目在线审批监管平台 (项目审批、核准或备案机关名称)以 2506-370811-04-01-846033 (批文编号)批准建设,项目业主为 济宁任祥房地产开发有限公司,建设资金来自 自筹资金 (资金来源),项目出资比例为 100% ,招标人为 济宁任祥房地产开发有限公司 。项目已具备招标条件,现对该项目施工进行公开招标。
项目基本信息
项目编号: E3708120661000442001
工程名称:任兴·澜庭公馆(北区)(EPC)
标段划分:1
工程概况:项目位于英智路以南、安宁路以东、安博路以西、居合路以北,该项目总建设用地39414.00平方米(约59.12亩),总建筑面积117101.79平方米,其中地上建筑面积83872.53平方米,包括住宅建筑面积79531.16平方米(小高层56420.44平方米、洋房23110.72平方米),公共配套建筑面积2846.48平方米,商业建筑面积1494.89平方米;地下建筑面积33229.26平方米,包括地下储藏室6335.26平方米,地下车库26894.00平方米(含人防),并配套建设给排水、电网、绿化、道路、红线外与市政设施驳接等基础设施。建设工程总价估算:71085.98万元。

本招标项目任兴·澜庭公馆(南区)(EPC) (项目名称)已由 山东省投资项目在线审批监管平台 (项目审批、核准或备案机关名称)以 2506-370811-04-01-730669 (批文编号)批准建设,项目业主为 济宁任旺房地产开发有限公司,建设资金来自 自筹资金 (资金来源),项目出资比例为 100% ,招标人为 济宁任旺房地产开发有限公司 。项目已具备招标条件,现对该项目施工进行公开招标。
项目基本信息
项目编号:E3708120661000441001
工程名称:任兴·澜庭公馆(南区)(EPC)
标段划分:1
工程概况:项目建设地点位于济宁市任城区安居街道办事处,西五里营路以北、安宁路以东,该项目总建设用地38545.00平方米(57.82亩),总建筑面积93780.68平方米。其中,地块一占地面积30292.00平方米(45.44亩),建筑面积89045.68平方米,包括地上建筑面积64355.17平方米,地下建筑面积24690.51平方米;地块二占地面积8253.00平方米(12.38亩),建筑面积4735.00平方米(含人防)。并配套建设给排水、电网、绿化、道路、红线外与市政设施驳接等基础设施。建设工程总价估算:54710万元。


责任编辑:袁培淞
声明:本文由入驻焦点开放平台的作者撰写,除焦点官方账号外,观点仅代表作者本人,不代表焦点立场。


