来了!济宁交运各汽车站2026年春节期间客车运行计划出炉
扫描到手机,新闻随时看
扫一扫,用手机看文章
更加方便分享给朋友
尊敬的各位旅客,丙午馬年将至,济宁交运集团恭祝大家新春快乐、阖家幸福、龍马精神!
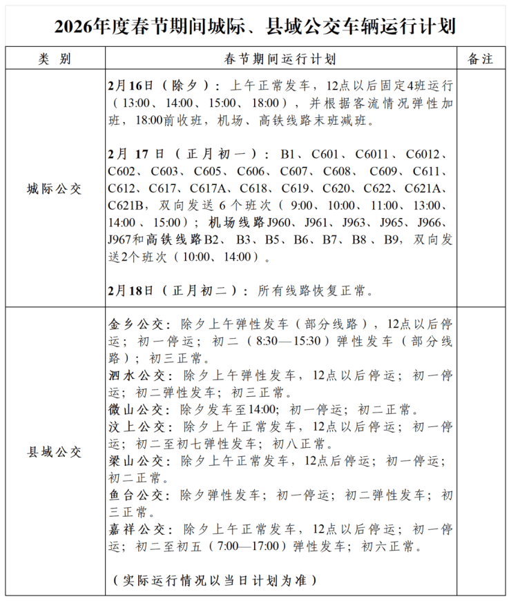
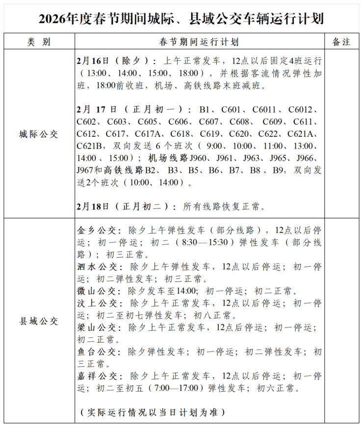
为了方便广大旅客春节期间的出行,现将济宁各汽车站春节期间客车运行计划予以公示,请各位旅客提前做好出行规划,避免延误行程。实际运行情况以当日计划为准。
1.济宁交运集团总部客服:2227777
2.济宁交运集团约租车中心:2710777
3.济宁城际公交:2161155
4.济宁汽车总站:2658114(客服)
5.济宁汽车北站:2161155
6.兖州汽车站:3412478(服务台)
7.曲阜汽车站:4412554(服务台)
8.曲阜高铁汽车站:4695666(服务台)
9.泗水汽车站:4221413(服务台)
10.邹城汽车站:5213294(服务台)
11.微山汽车站:8222492(服务台)
12.鱼台汽车站:6211114(服务台)
13.金乡汽车站:8751779(服务台)
14.嘉祥汽车站:6863310(服务台)
15.梁山汽车站:7365177(服务台)
16.汶上汽车站:7212885(服务台)
17.大安机场汽车站:13406273758





来源:济宁交运
声明:本文由入驻焦点开放平台的作者撰写,除焦点官方账号外,观点仅代表作者本人,不代表焦点立场。


