总投资约5000万!太白楼路二期改造项目招标公告发布
扫描到手机,新闻随时看
扫一扫,用手机看文章
更加方便分享给朋友
近日,搜狐网·搜狐焦点济宁小编在相关渠道获悉:济宁市太白楼路二期 (建设路-琵琶山路) 改造项目发布EPC招标公告,具体如下:

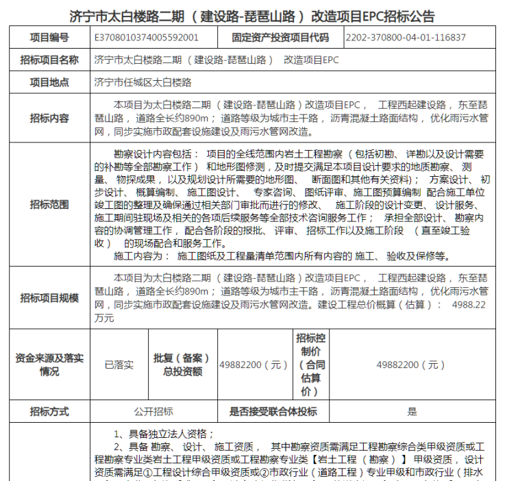
招标项目名称:济宁市太白楼路二期 (建设路-琵琶山路) 改造项目EPC
项目地点:济宁市任城区太白楼路
招标内容:本项目为太白楼路二期 (建设路-琵琶山路)改造项目EPC, 工程西起建设路, 东至琵琶山路, 道路全长约890m; 道路等级为城市主干路, 沥青混凝土路面结构, 优化雨污水管网,同步实施市政配套设施建设及雨污水管网改造。
招标范围:勘察设计内容包括: 项目的全线范围内岩土工程勘察 (包括初勘、 详勘以及设计需要的补勘等全部勘察工作) 和地形图修测,及时提交满足本项目设计要求的地质勘察、 测量、 物探成果, 以及规划设计所需要的地形图、 断面图和其他有关资料); 方案设计、 初步设计、 概算编制、 施工图设计、 专家咨询、 图纸评审、施工图预算编制 配合施工单位竣工图的整理及确保通过相关部门审批而进行的修改、 施工阶段的设计变更、 设计服务、 施工期间驻现场及相关的各项后续服务等全部技术咨询服务工作; 承担全部设计、 勘察内容的协调管理工作, 配合各阶段的报批、 评审、 招标工作以及施工阶段 (直至竣工验收) 的现场配合和服务工作。
施工内容为: 施工图纸及工程量清单范围内所有内容的 施工、 验收及保修等。
招标项目规模:本项目为太白楼路二期 (建设路-琵琶山路)改造项目EPC, 工程西起建设路, 东至琵琶山路, 道路全长约890m; 道路等级为城市主干路, 沥青混凝土路面结构, 优化雨污水管网,同步实施市政配套设施建设及雨污水管网改造。建设工程总价概算(估算): 4988.22 万元

责任编辑:刘辉
声明:本文由入驻焦点开放平台的作者撰写,除焦点官方账号外,观点仅代表作者本人,不代表焦点立场。


