占地约29.4亩,成交价9421万元!济宁市任城区1宗商住地块成功出让
扫描到手机,新闻随时看
扫一扫,用手机看文章
更加方便分享给朋友
搜狐网济宁小编相关渠道获悉:12月10日上午,济宁市任城区1宗国有建设用地使用权集中开拍。根据济宁市公共资源交易中心公布的出让结果,1宗地块底价成交,成交价为9421万元。
从该宗地块的具体分布上看,位于任城区。从土地用途来看,为商住用地。土地面积为19627㎡,约29.4亩;起始价为9421万元。
最终,济宁市任合天青置业有限公司成功摘得1宗地块
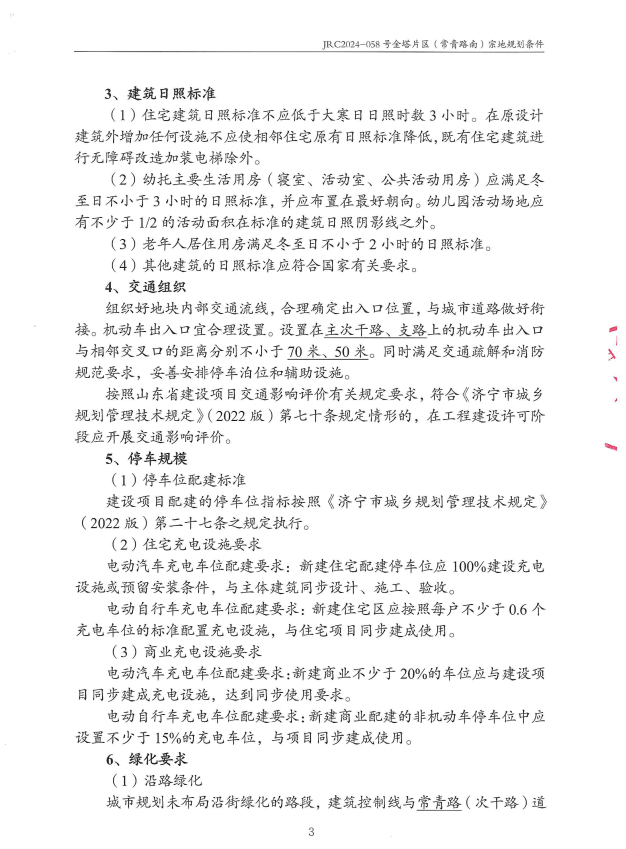
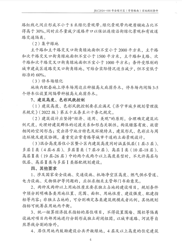
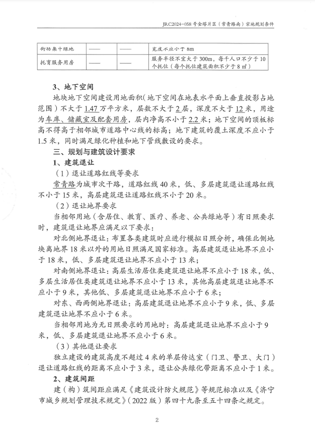
接下来,我们详细了解一下挂牌出让地块的基本情况和规划指标等要求:
地块名:任城区JRC2024-058号金塔片区(常青路南)地块【济宁市任合天青置业有限公司竞得】
土地位于:任城区金城街道济安桥路以东、常青路以南;土地面积:19627㎡(约29.4亩);土地用途:城镇住宅用地兼容商业用地;出让年限:住宅70年、商业40年;容积率1.3-1.5;起始价:9421万元,综合楼面价起价:3200元/㎡;最终成交价为:9421万元(约320万元/亩),综合楼面地价成交价:3200元/㎡;溢价率:0.0%;

该地块位于任城区主城区内,地块周边教育、医疗、生活、休闲等配套完善,交通出行方便。周边配套有济宁学院附属小学乔羽校区、济宁市第十四中学等教育资源,南侧有众合医院,北侧有振宇蔬菜大市场、亿丰时代广场等商业设施,西侧有凤凰台植物公园,东侧有济宁市体育馆等休闲场所。

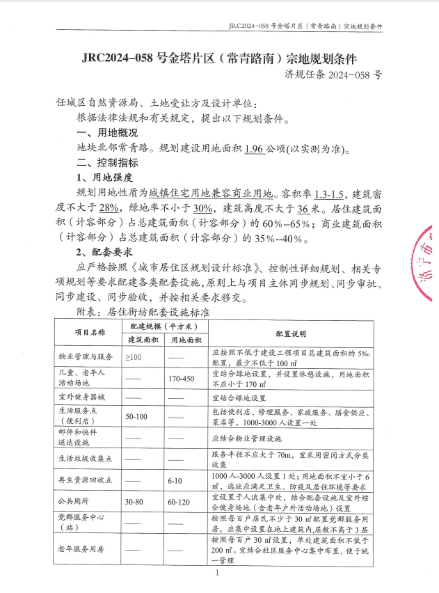
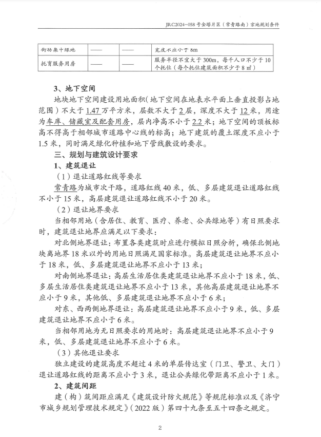
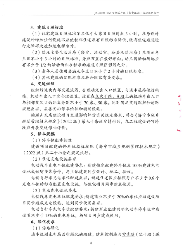
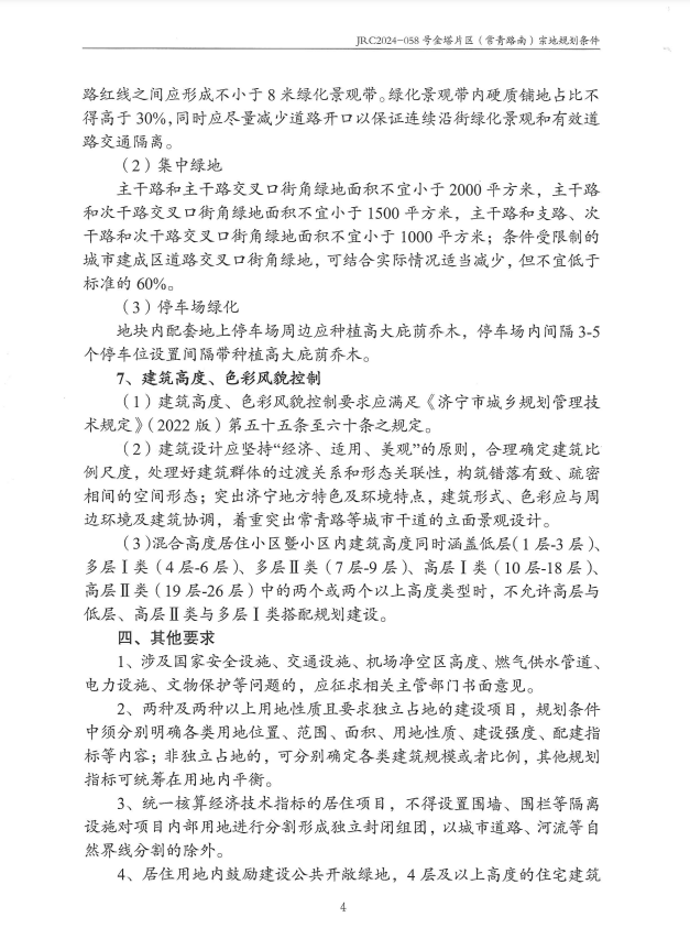
规划条件








责任编辑:袁培淞
声明:本文由入驻焦点开放平台的作者撰写,除焦点官方账号外,观点仅代表作者本人,不代表焦点立场。


