47项改造要点!住建部《城市居家适老化改造指导手册》发布
扫描到手机,新闻随时看
扫一扫,用手机看文章
更加方便分享给朋友
为落实党的二十大关于“实施积极应对人口老龄化国家战略”“打造宜居、韧性、智慧城市”的重要部署,住房和城乡建设部城市建设司组织编制了《城市居家适老化改造指导手册》,从推动居家适老化改造开始,让老年人住得更放心、更舒心。
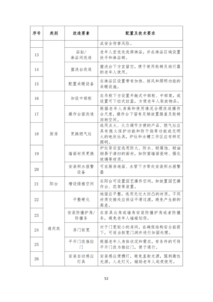
《城市居家适老化改造指导手册》针对城市老年人居家适老化改造需求,在通用性改造、入户空间、起居(室)厅、卧室、卫生间、厨房、阳台7个方面形成了47项改造要点。
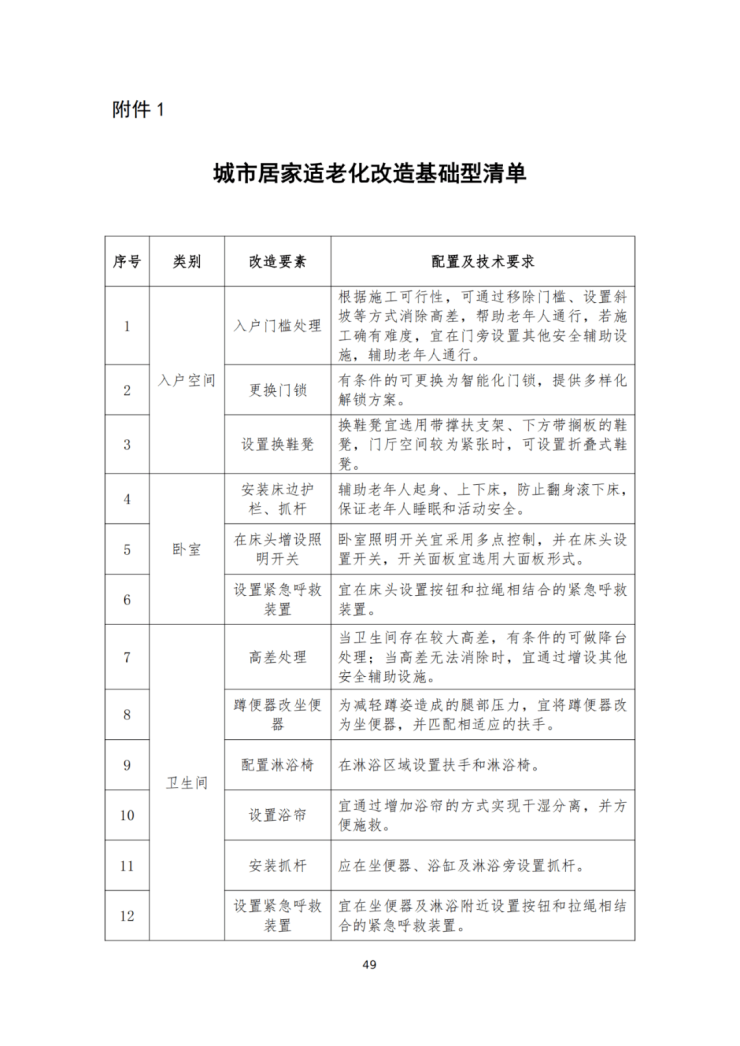
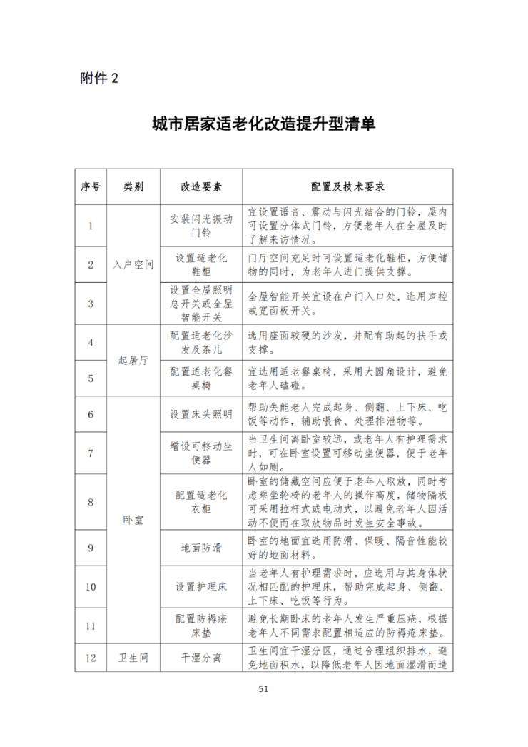
基于老年人差异化需求将改造内容分为基础型、提升型两类,基础型改造内容以满足老年人基本生活需求、安全和生活便利需要为主;提升型改造内容主要满足老年人改善型生活需求,以丰富居家服务供给、提升生活品质为主。
《城市居家适老化改造指导手册》为城市居家适老化改造提供系统、简单、可行的改造方案和技术路径,可以帮助老年人提高居家适老化改造意识,提升行业居家适老化改造技术水平。
城市居家适老化改造指导手册




























































来源:住房和城乡建设部网站
责任编辑:刘辉
声明:本文由入驻焦点开放平台的作者撰写,除焦点官方账号外,观点仅代表作者本人,不代表焦点立场。


