占地约199.8亩,成交价7.46亿!济宁高新区5宗土地成功出让
扫描到手机,新闻随时看
扫一扫,用手机看文章
更加方便分享给朋友
搜狐网济宁小编相关渠道获悉:12月11日上午,济宁高新区5宗国有建设用地使用权集中开拍。根据济宁市公共资源交易中心公布的出让结果,5宗地块底价成交,总成交价为74618万元。
从该宗地块的具体分布上看,均位于济宁高新区。从土地用途来看,4宗城镇住宅用地兼容商业用地、1宗商业用地。土地总面积为133230㎡,约199.8亩;起始价为74618万元。
最终,济宁宜居建设开发有限公司成功摘得1宗地块、济宁汇达城市建设发展有限公司成功摘得1宗地块、济宁汇达城市建设发展有限公司成功摘得1宗地块、济宁汇达城市建设发展有限公司成功摘得1宗地块、济宁汇达城市建设发展有限公司成功摘得1宗地块。
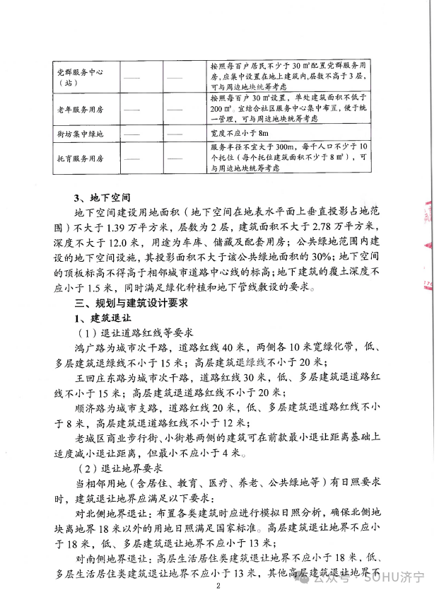
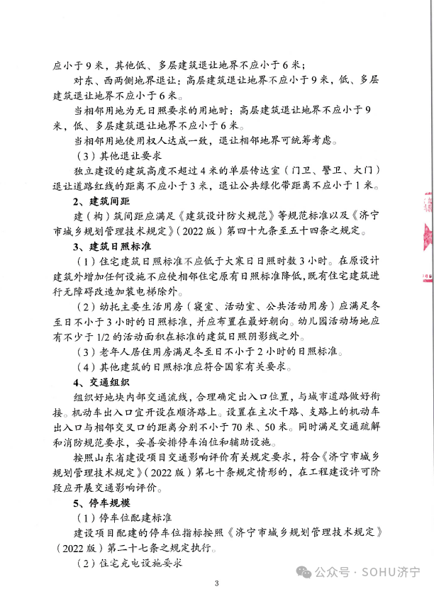
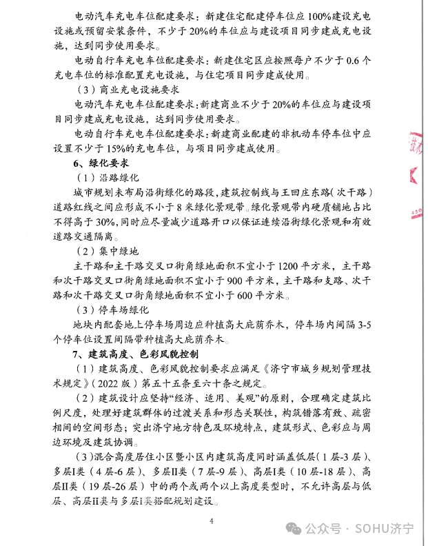
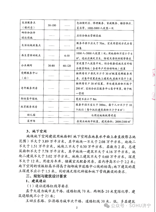
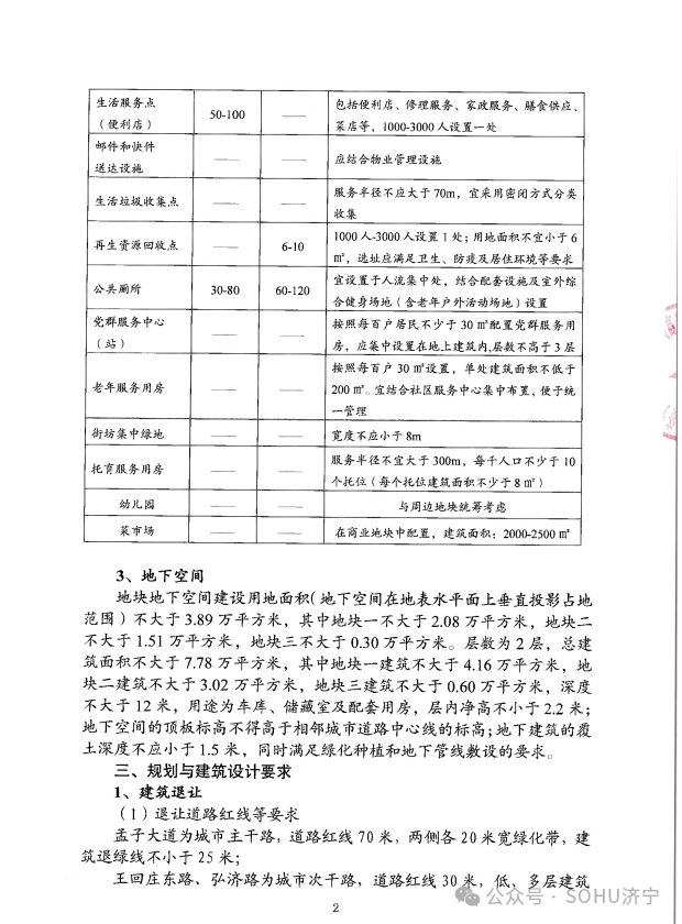
接下来,我们详细了解一下挂牌出让地块的基本情况和规划指标等要求:
地块一:济宁高新区JGX2024-017号科技新城片区(鸿广路北顺济路东)地块【济宁宜居建设开发有限公司竞得】
土地位于:济宁高新区鸿广路以北、顺济路以东;土地面积:20347㎡(约30.5亩);土地用途:城镇住宅用地兼容商业用地;出让年限:住宅70年,商业40年;容积率不大于1.6;起始价:11590万元,综合楼面价起价:3560元/㎡;最终成交价为:11590万元(约380万元/亩),综合楼面地价成交价:3560元/㎡;溢价率:0.0%;

该地块位于济宁高新区鸿广路以北、顺济路以东,周边交通十分便利,周围有较成熟住宅小区,商业配套发达,西侧有奥特莱斯枫叶小镇,购物、休闲、游憩便利,教育资源丰富,附近有济宁海达行知学校小学部、初中部。综合来看,无论从交通、商业、配套等方面都是一宗不可多得的成熟住宅地块。









地块二:济宁高新区JGX2024-018号科技新城片区(孟子大道南弘济路西)地块一【济宁汇达城市建设发展有限公司竞得】
土地位于:济宁高新区孟子大道以南、弘济路以西;土地面积:27579㎡(约41.4亩);土地用途:城镇住宅用地兼容商业用地;出让年限:住宅70年,商业40年;容积率不大于1.6;起始价:15709万元,综合楼面价起价:3560元/㎡;最终成交价为:15709万元(约379万元/亩),综合楼面地价成交价:3560元/㎡;溢价率:0.0%;









地块三:济宁高新区JGX2024-018号科技新城片区(孟子大道南弘济路西)地块二【济宁汇达城市建设发展有限公司竞得】
土地位于:济宁高新区孟子大道以南、弘济路以西;土地面积:19231㎡(约28.8亩);土地用途:城镇住宅用地兼容商业用地;出让年限:住宅70年,商业40年;容积率不大于1.5;起始价:10962万元,综合楼面价起价:3800元/㎡;最终成交价为:10962万元(约381万元/亩),综合楼面地价成交价:3800元/㎡;溢价率:0.0%;









地块四:济宁高新区JGX2024-018号科技新城片区(孟子大道南弘济路西)地块三【济宁汇达城市建设发展有限公司竞得】
土地位于:济宁高新区孟子大道以南、弘济路以西;土地面积:4745㎡(约7.1亩);土地用途:商业用地;出让年限:40年;容积率不大于2.0;起始价:1424万元,综合楼面价起价:1500元/㎡;最终成交价为:1424万元(约201万元/亩),综合楼面地价成交价:1500元/㎡;溢价率:0.0%;









地块五:济宁高新区JGX2024-019号科技新城片区(孟子大道南德源路西)地块【济宁汇达城市建设发展有限公司竞得】
土地位于:济宁高新区孟子大道以南、德源路以西;土地面积:61328㎡(约92亩);土地用途:城镇住宅用地兼容商业用地;出让年限:住宅70年,商业40年;容积率不大于1.6;起始价:34933万元,综合楼面价起价:3560元/㎡;最终成交价为:34933万元(约380万元/亩),综合楼面地价成交价:3560元/㎡;溢价率:0.0%;

该地块位于济宁高新区孟子大道以南、德源路以西,临近城市主干道,周边交通十分便利,周围有较成熟住宅小区,商业配套发达,西侧有奥特莱斯枫叶小镇,购物、休闲、游憩便利,教育资源丰富,附近有济宁海达行知学校小学部、初中部、济宁高级孔子中学。综合来看,无论从交通、商业、配套等方面都是一宗不可多得的成熟住宅地块。








责任编辑:袁培淞
声明:本文由入驻焦点开放平台的作者撰写,除焦点官方账号外,观点仅代表作者本人,不代表焦点立场。


