占地约36亩!济宁云颂朝华项目地块建设用地规划许可批前公告
扫描到手机,新闻随时看
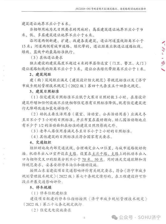
扫一扫,用手机看文章
更加方便分享给朋友
近日,搜狐网济宁小编了解到:济宁市自然资源和规划局收到济宁市佳兴房地产开发有限公司关于云颂朝华项目的建设用地规划许可申请,根据《中华人民共和国城乡规划法》《山东省城乡规划条例》等法律法规和国家、省有关规定,经审核,该建设用地符合国土空间规划和用途管制要求,现对核发该项目建设用地规划许可进行批前公告,如有意见或建议,请在公告期内及时反馈至济宁市自然资源和规划局,公告期限内若无异议,将依法核发该项目用地规划许可证。
一、建设项目基本情况:
1.用地单位:济宁市佳兴房地产开发有限公司
2.项目名称:云颂朝华项目地块
3.用地位置:国光路北、海棠路西
4.土地用途:城镇住宅用地兼容商业用地
5.用地面积:23845平方米
6.建设规模:以批准的规划方案为准
7.土地取得方式:出让
二、公告期限:2025年5月20日-2025年5月28日
三、公告地点:建设项目现场、济宁市自然资源和规划局网站
四、联系电话:0537-5662809,办公地址:济宁市任城区任兴商务中心C座9楼
前期拿地信息
3月19日上午,济宁市任城区1宗国有建设用地使用权集中开拍。根据济宁市公共资源交易中心公布的出让结果,1宗地块底价成交,成交价为13646万元。
从该宗地块的具体分布上看,位于济宁市任城区。从土地用途来看,为城镇住宅用地兼容商业用地。土地总面积为23845㎡,约36亩;总起始价为13646万元。
最终,济宁市佳兴房地产开发有限公司成功摘得1宗地块。
接下来,我们详细了解一下挂牌出让地块的基本情况和规划指标等要求:
地块名:任城区JRC2024-040号观音阁片区(国光路北海棠路西)地块【济宁市佳兴房地产开发有限公司竞得】
土地位于:国光路以北、海棠路以西;土地面积:23845㎡(约36亩);土地用途:城镇住宅用地兼容商业用地;出让年限:住宅70年、商业40年;容积率不大于2.1;起始价:13646万元,综合楼面价起价:2725元/㎡;最终成交价为:13646万元(约379万元/亩),综合楼面地价成交价:2725元/㎡;溢价率:0.0%;
该地块位于任城区辖区内,邻济宁火车站、济宁汽车南站较近,南侧有济宁市儿童公园。西侧紧邻有济宁市实验小学(任贤校区),济宁市实验初中(任贤校区),生活配套一应俱全。商务办公聚集,教育资源丰富,交通出行便利。
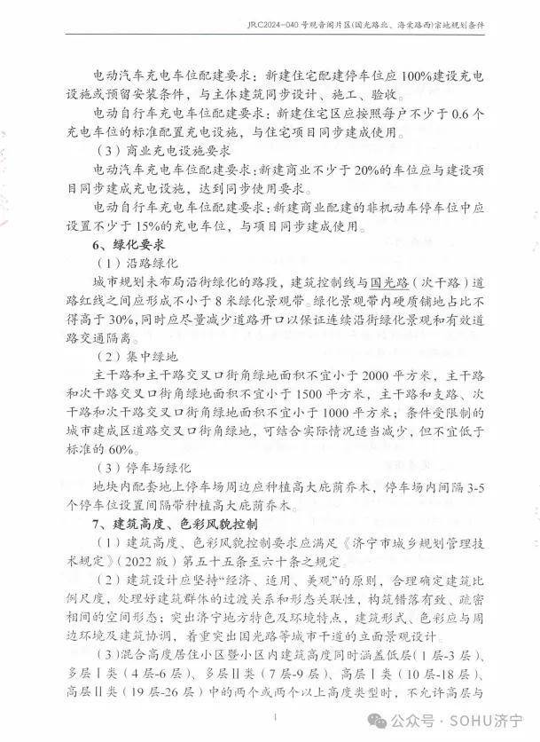
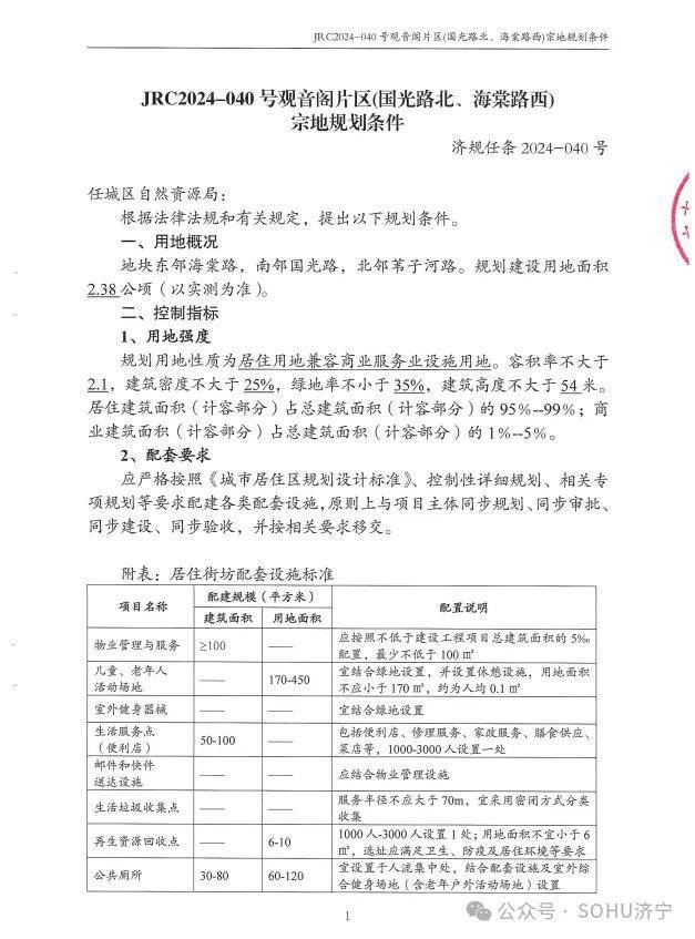
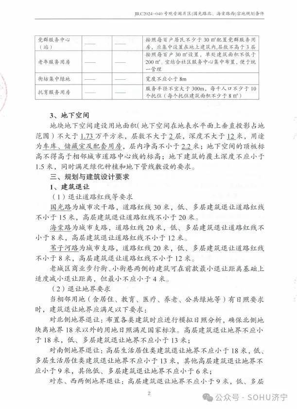
宗地规划条件
责任编辑:袁培淞
声明:本文由入驻焦点开放平台的作者撰写,除焦点官方账号外,观点仅代表作者本人,不代表焦点立场。


