18个小区,共340套房源!济宁市主城区最新公租房房源发布
扫描到手机,新闻随时看
扫一扫,用手机看文章
更加方便分享给朋友
搜狐网济宁小编相关渠道获悉:近日,济宁市住房保障和房地产发展事务中心发布济宁市主城区公共租赁住房选房告知书及2025年4月23日批次公租房选房房源。涉及济宁市主城区18个小区340套房源,详情如下。
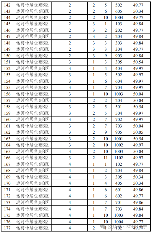
一、房源情况
本次市主城区可分配公共租赁住房(以下简称公租房)房源共 18 个小区340 套,详细情况参考下表:

二、租金标准
城镇中等偏下收入住房困难家庭,租金按公租房所在小区标准租金的100%足额收取;城镇低收入住房困难家庭,租金按公租房所在小区标准租金的 60%收取;城镇低保住房困难家庭,租金按公租房所在小区标准租金的 35%收取;新就业无房职工按公租房所在小区标准租金的100%足额收取;外来务工人员按公租房所在小区标准租金的 80%收取(因楼层不同,租金会有微调)。
三、选房对象
2025 年 3 月 25 日前申请公租房并公示合格的 648 户轮候家庭(详见选房人员名单)。
四、选房时间、地点
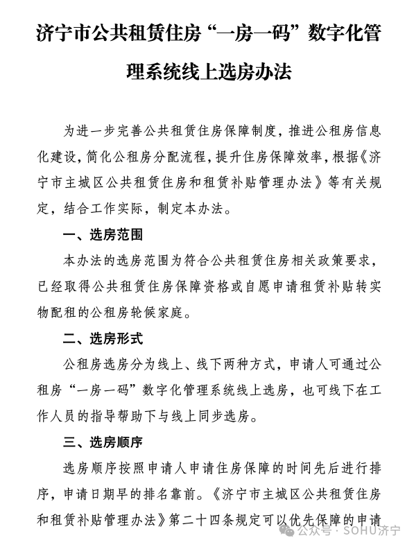
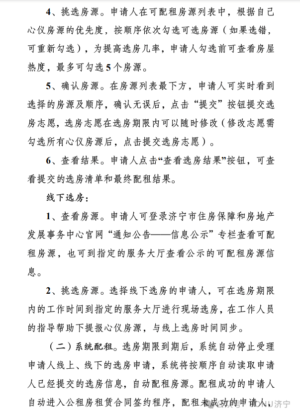
2025 年 4 月 23 日 6:00--22:00 可进行线上选房,线上选房的可根据房屋热度,在规定时间自行线上选房(详见选房办法),最多可选 5 套房源;线下选房的可登录济宁市住房保障和房地产发展事务中心官网“通知公告”专栏查看可配租房源,于当天(4 月23 日)9:00--17:30到济宁市公房管理服务中心服务大厅(地址:南门口税务街东首路北),由工作人员帮助选房。选房配租结果可在 4 月 24 日通过选房系统线上查看或者登录济宁市住房保障和房地产发展事务中心官网“通知公告”专栏查看,也可前往济宁市公房管理服务中心服务大厅门口查看。(注:如有出现打开“住房保障大厅”界面不同,进不去选房系统的情况,请在“爱山东”APP“我的”——“设置”中清理缓存后重试,也可到公房中心服务大厅由工作人员帮助选房。)
五、上房时间、地点
选房配租成功的家庭,于 4 月 28 日到济宁市公房管理服务中心服务大厅或选定小区(以电话通知为准)办理上房手续、签订租赁合同、缴纳房屋租金和物业费用。
温馨提示:1.请携带申请人身份证、户口本、结(离)婚证复印件各两份。2.微信或支付宝现场办理上房手续时交纳租金(根据位置面积不同,年租金约为3000-6000 之间)。3.咨询电话: 0537-2212261
济宁市公房管理服务中心
2025 年4 月18 日














责任编辑:袁培淞
声明:本文由入驻焦点开放平台的作者撰写,除焦点官方账号外,观点仅代表作者本人,不代表焦点立场。


