有你家吗?济宁拟纳入2021年度省级支持建设智慧社区名单公示
搜狐焦点济宁房产网 2021-06-02 16:04:30
用手机看
扫描到手机,新闻随时看
扫一扫,用手机看文章
更加方便分享给朋友
为进一步推进智慧社区建设, 5月24日至26日,市大数据中心组队调研我市智慧社区建设情况。按照数字山东建设专项小组办公室《关于开展智慧社区(村居)建设提升行动的通知》文件要求,结合智慧社区指标开展了智慧社区(村居)综合评审工作,现将济宁市拟纳入2021年度省级支持建设的智慧社区名单公示如下(公示期5
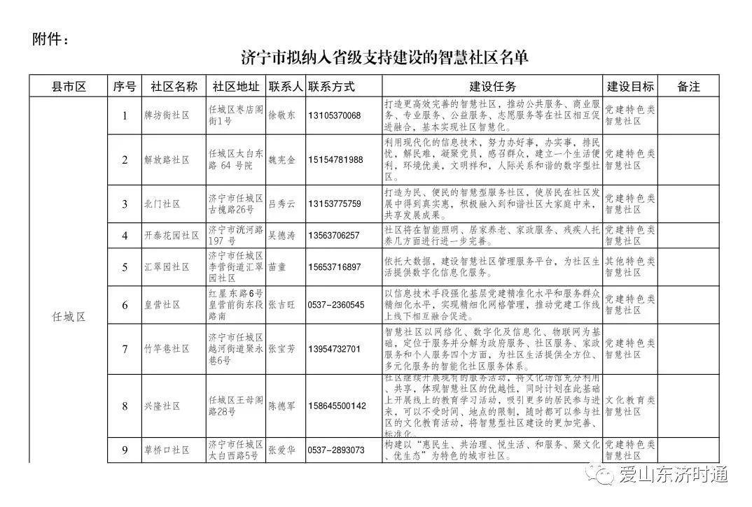
济宁市拟纳入2021年度省级支持建设的智慧社区名单公示
为进一步推进智慧社区建设, 5月24日至26日,市大数据中心组队调研我市智慧社区建设情况。按照数字山东建设专项小组办公室《关于开展智慧社区(村居)建设提升行动的通知》文件要求,结合智慧社区指标开展了智慧社区(村居)综合评审工作,现将济宁市拟纳入2021年度省级支持建设的智慧社区名单公示如下(公示期5个工作日)。若对结果有异议,请在公示期内以书面形式向市大数据中心(电话:2967269)反馈,逾期不再受理。
特此公示。
附件:济宁市拟纳入2021年度省级支持建设的智慧社区公示名单
济宁市大数据中心
2021年5月31日
责任编辑:刘辉
声明:本文由入驻焦点开放平台的作者撰写,除焦点官方账号外,观点仅代表作者本人,不代表焦点立场。


