总面积425.37公顷!济宁市主城区最新存量住宅用地信息发布
扫描到手机,新闻随时看
扫一扫,用手机看文章
更加方便分享给朋友
搜狐网济宁小编相关渠道获悉:2024年济宁市城区存量住宅用地信息第三期公示,截至2024年9月底,济宁市主城区共有项目86个;存量住宅用地总面积425.37公顷(约6381亩);其中未动工土地面积182.74公顷(约2741亩);已动工未竣工土地面积242.62公顷(约3639亩),未销售房屋的土地面积127.53公顷(约1913亩);具体如下。
城区存量住宅用地情况汇总表

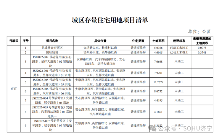
城区存量住宅用地项目清单





存量住宅用地位置分布图
市直、任城区存量住宅用地位置分布图

济宁高新区存量住宅用地位置分布图











太白湖新区存量住宅用地位置分布图

济宁经开区存量住宅用地位置分布图

兖州区存量住宅用地位置分布图




责任编辑:袁培淞
声明:本文由入驻焦点开放平台的作者撰写,除焦点官方账号外,观点仅代表作者本人,不代表焦点立场。


