总投资9.8亿元!济宁高新区一商住项目招标公告发布
扫描到手机,新闻随时看
扫一扫,用手机看文章
更加方便分享给朋友
近日,搜狐网济宁小编相关渠道获悉:礼居春秋院子EPC项目招标公告发布,项目地点为济宁高新区嘉达路以南、祥济路以东、荣济路以北、达济路以西。批复(备案)总投资额9.8亿元。


本招标项目礼居春秋院子EPC项目(项目名称)已由山东省投资项目在线审批监管平台 (项目审批、核准或备案机关名称)以2504-370871-04-01-417230 (批文编号)批准建设,项目业主为济宁海达礼居置业有限公司,建设资金来自自筹资金(资金来源),项目出资比例为100%,招标人为济宁海达礼居置业有限公司。项目已具备招标条件,现对该项目设计进行公开招标。
项目基本信息
项目编号:E3708010374005954001
项目名称:礼居春秋院子EPC项目
标段划分:一个标段
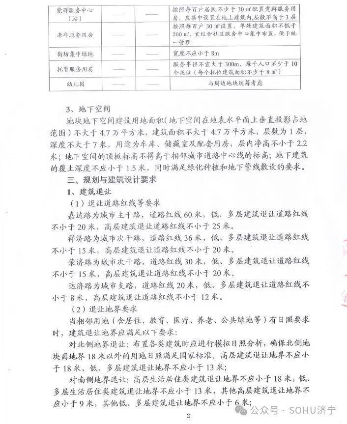
工程概况:本项目规划建设用地面积55825.11m²,总建筑面积120585.66m²,其中地上建筑面积62743.99m²,地下建筑面积57841.67m²,规划住宅总户数为246户,停车位394个。建设工程总价估算:48000万元。
前期拿地及相关信息
礼居春秋院子项目建设工程设计方案
总平面图
工程概况
项目名称:礼居春秋院子建设工程设计方案
建设单位:济宁海达礼居置业有限公司
项目位置:嘉达路以南,祥济路以东,荣济路以北,达济路以西
主要技术经济指标
地块为商住用地,项目建设用地面积5.58公顷㎡(约84亩);总建筑面积:120646.47㎡;其中,地上建筑面积为62588.43㎡,地下建筑面积为58058.04㎡;住宅层数为4F、5F和10F,商业配套的层数为2F、4F;容积率为1.33;建筑密度27.22%;绿地率35%;计划总居住户(套)数为246户(套),居住人数约788人(按3.2人/户预算);建筑类型包括住宅、商业、公服配套设施等;规划机动车停车位393个,非机动车位450个。
经济技术指标
日照分析图
鸟瞰图
地块名:济宁高新区JGX2024-010号科技新城片区(嘉达路南、祥济路东)地块【济宁海达礼居置业有限公司竞得】
土地位于:济宁高新区嘉达路以南、祥济路以东;土地面积:55825㎡(约83.7亩);土地用途:城镇住宅用地兼容商业用地;出让年限:住宅70年,商服40年;容积率不大于1.6;起始价:25099万元,综合楼面价起价:2810元/㎡;最终成交价为:25099万元(约300万元/亩),综合楼面地价成交价:2810元/㎡;溢价率:0.0%;
该地块位于济宁高新区嘉达路以南、祥济路以东,属于济宁主城核心区,临近城市主干道路,周边交通十分便利,同时该地块占据市区繁华核心地段,周围是成熟住宅小区,商业配套发达,教育资源丰富,休闲游憩便利。综合来看,无论从交通、商业、配套等方面都是一宗不可多得的成熟住宅地块。
责任编辑:袁培淞
声明:本文由入驻焦点开放平台的作者撰写,除焦点官方账号外,观点仅代表作者本人,不代表焦点立场。


