占地约308亩,计划投资1.38亿!济宁城区济州印象片区城市更新工程招标
扫描到手机,新闻随时看
扫一扫,用手机看文章
更加方便分享给朋友
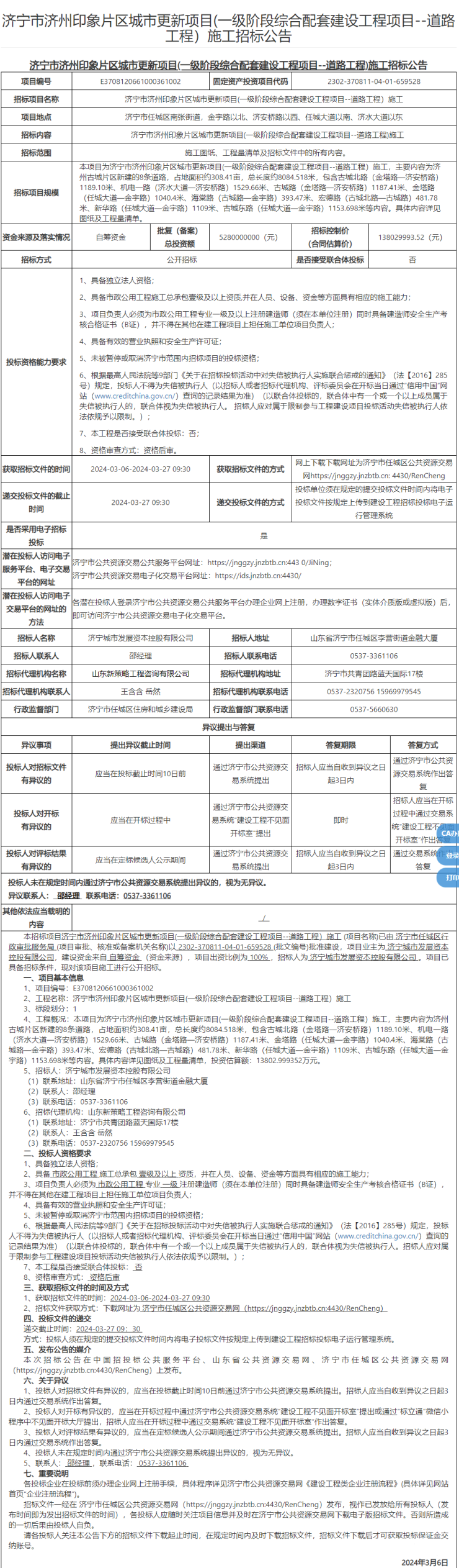
近日,搜狐网济宁小编相关渠道获悉:济宁市济州印象片区城市更新项目(一级阶段综合配套建设工程项目--道路工程)发布施工招标公告,主要内容涉及济州古城片区新建的8条道路,占地面积约308.41亩,总长度约8084.518米。投资估算额约1.38亿元。

本招标项目济宁市济州印象片区城市更新项目(一级阶段综合配套建设工程项目--道路工程)施工 (项目名称)已由济宁市任城区行政审批服务局 (项目审批、核准或备案机关名称)以2302-370811-04-01-659528 (批文编号)批准建设,项目业主为济宁城市发展资本控股有限公司,建设资金来自自筹资金(资金来源),项目出资比例为100% ,招标人为济宁城市发展资本控股有限公司 。项目已具备招标条件,现对该项目施工进行公开招标。

项目基本信息
项目编号:E3708120661000361002
工程名称:济宁市济州印象片区城市更新项目(一级阶段综合配套建设工程项目--道路工程)施工
标段划分:1
工程概况:本项目为济宁市济州印象片区城市更新项目(一级阶段综合配套建设工程项目--道路工程)施工,主要内容为济州古城片区新建的8条道路,占地面积约308.41亩,总长度约8084.518米,包含古城北路(金塔路—济安桥路)1189.10米、机电一路(济水大道—济安桥路)1529.66米、古城路(金塔路—济安桥路)1187.41米、金塔路(任城大道—金宇路)1040.4米、海棠路(古城路—金宇路)393.47米、宏德路(古城北路—古城路)481.78米、新华路(任城大道—金宇路)1109米、古城东路(任城大道—金宇路)1153.698米等内容。具体内容详见图纸及工程量清单,投资估算额:13802.999352万元。
来源:任城区公共资源交易网
责任编辑:袁培淞
声明:本文由入驻焦点开放平台的作者撰写,除焦点官方账号外,观点仅代表作者本人,不代表焦点立场。


