速看!济宁市2024年新增可办证商品房小区名单发布
搜狐焦点济宁房产网 2025-01-20 08:43:47
用手机看
扫描到手机,新闻随时看
扫一扫,用手机看文章
更加方便分享给朋友
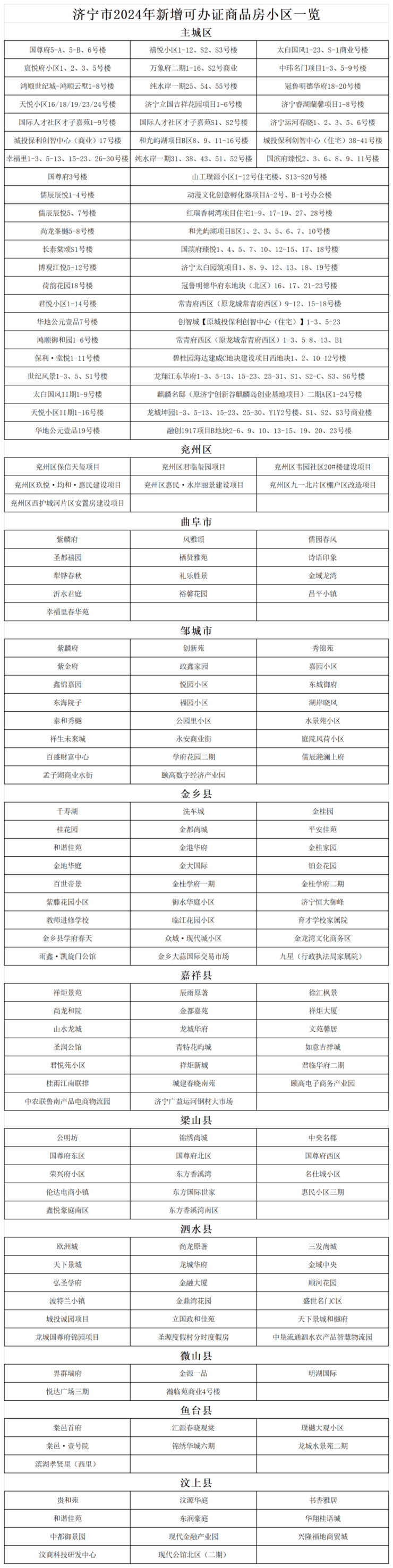
为方便广大市民了解商品房小区的办证进度,济宁市不动产登记中心汇总了济宁市2024年新增可办证商品房小区名单。购房人联系开发单位办理相关手续后,即可持相关材料申请办理不动产登记,领取不动产权证书。
为方便广大市民了解商品房小区的办证进度,济宁市不动产登记中心汇总了济宁市2024年新增可办证商品房小区名单。购房人联系开发单位办理相关手续后,即可持相关材料申请办理不动产登记,领取不动产权证书。
为保障产权,不动产登记中心提醒您及时办理登记。

来源:济宁不动产
责任编辑:袁培淞
声明:本文由入驻焦点开放平台的作者撰写,除焦点官方账号外,观点仅代表作者本人,不代表焦点立场。


