占地129亩,设计居住888户!济宁城区一综合棚改安置项目获批
扫描到手机,新闻随时看
扫一扫,用手机看文章
更加方便分享给朋友
济宁城区再添新安置房项目!近日,搜狐网济宁小编相关渠道获悉:唐口街道棚户区改造(唐宁居)项目修建性详细规划方案获批前公示,具体参数如下。

总平面图
工程概况
项目名称:唐口街道棚户区改造(唐宁居)项目
建设单位:济宁奉源房地产开发有限公司唐口分公司
主要技术经济指标
项目总建设用地面积为85862㎡(约129亩),计划总居住户(套)数为888户(套),居住人数约2842人(按3.2人/户预算);建筑类型包括住宅、商业、配套设施等;共计分为安置区、商品房区两个地块。
安置区地块总建筑面积41319.21㎡;其中地上建筑面积38103.98㎡,地下建筑面积3215.23㎡;容积率1.43;建筑密度24.53%;绿地率35.00%;计划总居住户(套)数为290户(套),居住人数约928人(按3.2人/户预算);建筑类型包括住宅、商业、配套设施等;机动车停车位197个,非机动车停车位629个;
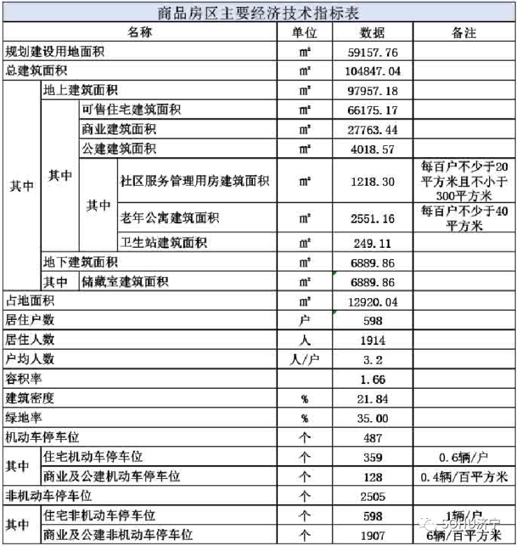
商品房区地块总建筑面积104847.04㎡;其中地上建筑面积97957.18㎡,地下建筑面积6889.86㎡;容积率1.66;建筑密度21.84%;绿地率35.00%;计划总居住户(套)数为598户(套),居住人数约1914人(按3.2人/户预算);建筑类型包括住宅、商业、配套设施等;机动车停车位487个,非机动车停车位2505个。



建筑面积一览表

日照分析图

1#楼、I商业立面图、剖面图

1#楼、I商业平面图

现状实拍立面图
声明:本文由入驻焦点开放平台的作者撰写,除焦点官方账号外,观点仅代表作者本人,不代表焦点立场。


