济宁一小区上榜!山东省“齐鲁红色物业”党建示范点名单出炉
扫描到手机,新闻随时看
扫一扫,用手机看文章
更加方便分享给朋友
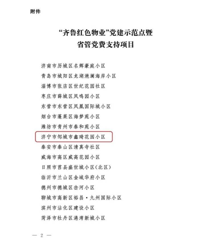
近日,山东省物业服务行业党委印发《关于公布“齐鲁红色物业”党建示范点暨省管党费支持项目名单的通知》,经各市物业服务行业党委推荐、省物业服务行业党委审核,确定16个小区为“齐鲁红色物业”党建示范点暨省管党费支持项目,其中济宁市邹城鑫琦花园小区入选。
鑫琦花园小区位于邹城市钢山街道后八里沟村,建筑面积15万平方米,绿化覆盖面积6.5万平方米,共有23幢楼、98个单元、1126户,西区为本村回迁房,东区为商品房,2007年12月交付使用。近年来,在济宁市、邹城市两级物业服务行业党委指导和钢山街道党工委领导下,后八里沟村和鑫琦物业以“党建引领、社区治理、红色物业”为引领,将党建工作贯穿于物业服务全领域全过程,小区基础设施完善,各项管理制度健全,道路干净整洁,治安环境良好,车辆停放有序,居民的满意度和认同感不断提高。2022年7月,鑫琦花园被省委组织部、省住建厅认定为“齐鲁红色物业”首批星级服务项目。


下一步,济宁市物业服务行业党委将指导邹城鑫琦花园小区认真组织实施党组织活动场所提升等工作,搭建党建工作平台和“红色物业”活动中心,充分发挥“齐鲁红色物业”党建示范点示范引领作用,使党建活动场所成为党员群众服务站和学习“充电站”。
来源:济宁市住建局
责任编辑:刘辉
声明:本文由入驻焦点开放平台的作者撰写,除焦点官方账号外,观点仅代表作者本人,不代表焦点立场。


