定了!事关济宁市中等及以下学历教育收费标准
扫描到手机,新闻随时看
扫一扫,用手机看文章
更加方便分享给朋友
各县(市、区)发展改革局、财政局、教育和体育局、人力资源社会保障局、司法局、市场监管局,济宁高新区发展改革局、财政金融局、发展软环境保障局、人力资源部、政法委、市场监管局,济宁太白湖新区经济发展局、财政局、教育分局、人力资源和社会保障局、政法委、市场监管局,济宁经济技术开发区经济发展局、财政局、教育分局、人力资源部、党政办(党群工作中心)、市场监管中心,各有关学校:
为规范我市中等及以下学历教育收费管理,维护学校和受教育者的合法权益,更好促进教育事业健康发展,根据国家、省有关规定,结合我市实际,现将有关问题通知如下:
一、收费项目
中小学收费项目包括学费、住宿费、服务性收费和代收费。
服务性收费项目包括伙食费、校车服务费、补办证卡工本费、课后服务费(限义务教育阶段)。
代收费项目包括作业本费、学生装费、床上用品费、社会实践活动费、研学实践活动费、居民基本医疗保险费、高中课本费、教辅材料费、艺考培训费(限高中阶段)。第三方服务机构通过学校向学生提供的伙食服务、校车服务、课后服务收费按代收费项目管理。
服务性收费和代收费,应严格按照非营利原则确定。
二、公办中小学收费
(一)收费管理方式和管理权限
公办中小学的住宿费、课后服务费、学生装费以及公办高中学费实行政府定价或政府指导价,收费标准由市、县(市、区)(含济宁高新区、太白湖新区、济宁经济技术开发区,下同)价格主管部门会同同级财政、教育主管部门制定。
公办中小学课后服务代收费实行政府指导价,收费标准由市、县(市、区)教育部门会同同级发展改革部门制定。
(二)收费标准
1.义务教育阶段收费
(1)住宿费
普通学生宿舍:每生每学期70元(含水电费)。实行公寓化管理的学生宿舍收费标准由所在地发展改革、财政、教育部门制定。
(2)课后服务费
收费标准由所在地发展改革、教育部门制定。
(3)学生装费
见附件3。
2.高中阶段收费
(1)学费
原省级规范化学校每生每学期800元;其他普通高中每生每学期500元。
市属省级特色高中每生每学期1000元,市属市级特色高中每生每学期900元。各县(市、区)特色高中学费由发展改革部门会同同级财政、教育部门在不超过上述标准的情况下按照有关规定制定。
(2)住宿费
普通学生宿舍:每生每学期70元(含水电费);实行公寓化管理的学生宿舍收费标准由所在地发展改革、财政、教育部门制定。
(3)学生装费
见附件3。
3.中等职业学校
(1)住宿费
收费标准由所在地发展改革、财政、教育或人力资源社会保障等部门制定。
(2)学生装费
参照高中学生装收费规定执行。
(三)定调价程序
调整公办高中学费和公办中小学住宿费标准,教育部门应在广泛征求各方面意见的基础上研究提出调整建议,根据价格管理权限报发展改革、财政等部门批准。公办高中学费和公办中小学的住宿费两项收费标准整体调整方案,须由发展改革部门会同财政部门报同级人民政府批准。
公办中小学课后服务费、学生装费收费标准,由学校根据项目成本及有关情况,向教育部门提出定调价申请,教育部门对定调价申请审核后形成制定价格建议,按照价格管理权限报发展改革部门批准。制定或调整公办中小学课后服务费标准,须由发展改革部门会同教育部门报同级人民政府同意后执行。
调整建议包括学校建设管理情况、年度收费开支、调整幅度、调整理由、调整后的收费增减额、调整后对社会负担和学校收支影响,以及发展改革、财政等部门要求提供的其他情况。
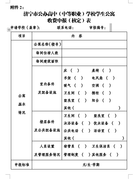
市属学校调整公寓收费标准的,填写《济宁市公办高中(中等职业)学校学生公寓收费申报表》(见附件2),报送行业主管部门初审后,报同级发展改革、财政部门批准。未经批准,学校不得擅自收费。县属公办学校学生公寓收费标准可参考市级标准自行制定。
三、非营利性民办中小学收费
(一)收费管理方式和管理权限
非营利性民办中小学的学费、住宿费、课后服务费实行政府指导价,收费标准由县(市、区)价格主管部门会同同级教育主管部门制定。自本通知印发之日起,主城区(任城区、济宁高新区、太白湖新区、济宁经济技术开发区)发展改革部门制定学费、住宿费收费标准后需报市发展改革委同意后执行。
非营利性民办中小学课后服务代收费实行政府指导价,收费标准由市、县(市、区)教育部门会同同级发展改革部门制定。
(二)收费原则
学费标准根据学校办学水平、办学成本、市场需求等因素确定。
住宿费标准按照成本补偿原则确定。
(三)定调价程序
调整非营利性民办中小学学费、住宿费、课后服务费,由学校根据项目成本及有关情况,向教育部门提出定调价申请,教育部门对定调价申请审核后形成制定价格建议,按照价格管理权限报发展改革部门批准。
四、规范收费行为
(一)公办高中学费和公办中小学的住宿费按照行政事业性收费管理。收费使用财政部门监制的票据,收费收入全额缴入财政,实行“收支两条线”管理。
(二)学生退学的,学校应从学生提出申请之日起,根据学生实际在校学习时间,按月计退剩余的学费、住宿费等。中小学学生学习时间按每学年10个月计算。学生休学、经批准转学等,参照退学规定退还有关费用。
学生休学期间不交纳学费、住宿费等。复学后,按照随读年级的收费标准交纳有关费用。
(三)服务性收费和代收费应即时发生,即时收取,据实结算。服务性收费和代收费不得与学费、住宿费一并收取。
寄宿制学校不得对实行寄宿制管理年级的学生收取课后服务费。
学校自营食堂要坚持公益性和非营利原则,收取的学生伙食费应全部用于学生饮食采购、制作、服务、食堂工作人员经费等成本支出,不得挪作他用。要保持学期内伙食费标准相对稳定。
由校外第三方服务机构供餐的,应按实际餐费价格与学生结算,不得以任何理由截留学生伙食费资金。
(四)学校应当按照规定做好收费公示工作,通过门户网站、公众号、公示栏、明白纸等多种形式,向学生和社会公开收费项目、收费标准等内容。收费项目、收费标准发生变化的,应及时更新公示内容。
(五)学费、同等住宿条件的住宿费按照“老生老办法、新生新办法”和就低原则执行,收费标准上涨的只限新生;降低的,老生新生一起执行降低后的标准。
五、其他规定
(一)实施全日制教育的普通中专、职业高中、技工学校等各类中等职业学校,参照本通知高中教育收费规定执行。
(二)中等职业学校实行政府定价或政府指导价管理的收费项目,由学校根据项目成本及有关情况,向当地教育或人力资源社会保障部门提出定调价申请,相关部门对定调价申请审核后形成制定价格建议,按照价格管理权限报同级发展改革等部门批准。
(三)政府举办的专门学校收费参照本通知公办中小学相关收费规定执行,由市、县(市、区)教育(或司法)部门在广泛征求各方面意见的基础上研究提出调整建议,根据价格管理权限报同级发展改革、财政等部门批准。
专门学校学生学习时间按每学年12个月计算,学费、住宿费每3个月或每6个月收取一次。按照公益一类事业单位管理的专门学校,不得向学生收取学费。
各级发展改革、市场监管、行业主管部门要严格按照各自职能,加强对学校收费行为的管理和监督检查。发展改革部门应当严格履行收费制定工作程序,合理确定学费、住宿费等收费标准;市场监管部门依法查处不执行政府定价或政府指导价、自立项目收费、强制服务并收费、不执行收费公示制度等价格违法行为;行业主管部门应当指导学校建立健全财务管理制度,规范收费资金管理,指导学校规范服务性收费和代收费,督导学校按规定向社会公示收费项目、收费标准。
本通知自2025年11月17日起施行,有效期至2030年8月31日。此前有关规定与本通知不一致的,按照本通知规定执行。
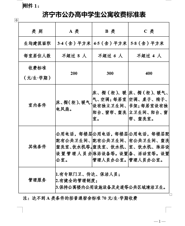
附件:1、济宁市公办高中学生公寓收费标准表
2、济宁市公办高中(中等职业)学校学生公寓收费
申报表
3、济宁市市属公办中小学学生装收费标准表
济宁市发展和改革委员会 济宁市财政局
济宁市教育局 济宁市人力资源和社会保障局
济宁市司法局 济宁市市场监督管理局
2025年11月17日




来源:济宁市发展和改革委员会网站
声明:本文由入驻焦点开放平台的作者撰写,除焦点官方账号外,观点仅代表作者本人,不代表焦点立场。


