437亩!2023年济宁城区经营性用地供地蓝皮书(第二期)
搜狐焦点济宁房产网 2023-06-16 09:11:29
用手机看
扫描到手机,新闻随时看
扫一扫,用手机看文章
更加方便分享给朋友
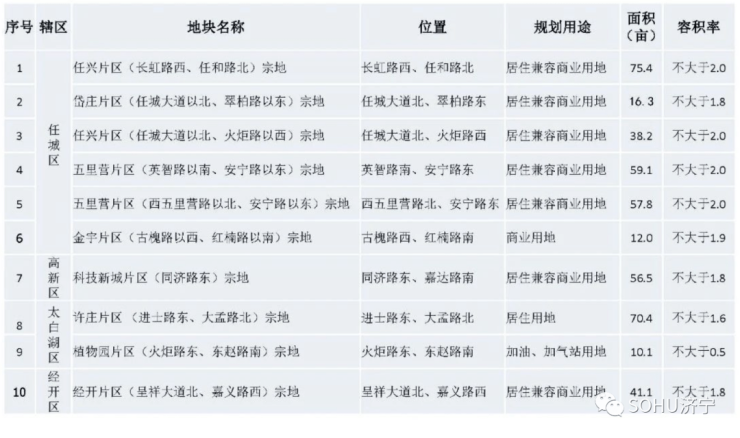
搜狐网济宁小编相关渠道获悉:近日,《2023年济宁城区经营性用地供地蓝皮书(二)》发布,详细介绍了拟出让地块的区位、交通条件、配套设施等信息。
搜狐网济宁小编相关渠道获悉:近日,《2023年济宁城区经营性用地供地蓝皮书(二)》发布,详细介绍了拟出让地块的区位、交通条件、配套设施等信息。
本次发布共涉及10宗经营性用地,涉及任城区、济宁高新区、太白湖新区和济宁经开区,建设用地规模约437亩;其中居住兼容商业用地8宗,用地面积约415亩;商业用地2宗,用地面积约22亩。

来源:济宁自然资源规划
责任编辑:刘辉
声明:本文由入驻焦点开放平台的作者撰写,除焦点官方账号外,观点仅代表作者本人,不代表焦点立场。


