占地约152亩,成交价3.53亿元!济宁城区5宗土地成功出让
扫描到手机,新闻随时看
扫一扫,用手机看文章
更加方便分享给朋友
搜狐网济宁小编相关渠道获悉:5月29日上午,济宁城区5宗国有建设用地使用权集中开拍。根据济宁市公共资源交易中心公布的出让结果,5宗地块底价成交,成交价为35313万元。
从5宗地块的具体分布上看,任城区3宗、济宁高新区2宗。从土地用途来看,2宗城镇住宅用地兼容商业用地、2宗商业用地、1宗二类工业用地。土地总面积为101591㎡,约152亩;起始价为35313万元。
最终,济宁云拓置业有限公司成功摘得2宗地块、济宁市恒德建设有限公司成功摘得1宗地块、济宁嘉森经贸有限公司成功摘得1宗地块、山东宇傲工程机械有限公司成功摘得1宗地块。
接下来,我们详细了解一下挂牌出让地块的基本情况和规划指标等要求:
任城区JRC2025-017号五里营片区(居仁路南安宁路东)地块、任城区JRC2025-018号五里营片区(西五里营路北安顺路西)地块不接受个人申请竞买,包括以个人名义申请竞买、约定竞得后成立公司作为受让人进行开发建设情形。济宁高新区JGX2025-006号王因片区(黄王路南、小松路东)宗地建设项目用地出让执行工业项目用地标准化供应方案。
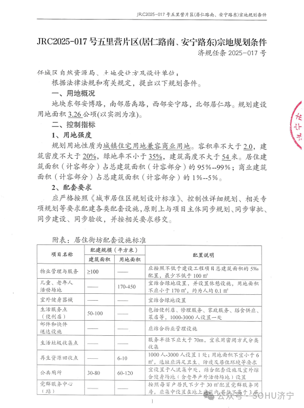
地块一:任城区JRC2025-017号五里营片区(居仁路南安宁路东)地块【济宁云拓置业有限公司竞得】
土地位于:居仁路以南、安宁路以东;土地面积:32552㎡(约49亩);土地用途:城镇住宅用地兼容商业用地;出让年限:住宅70年、商业40年;容积率不大于2.0;起始价:16569万元,综合楼面价起价:2545元/㎡;最终成交价为:16569万元(约338万元/亩),综合楼面地价成交价:2545元/㎡;溢价率:0.0%;

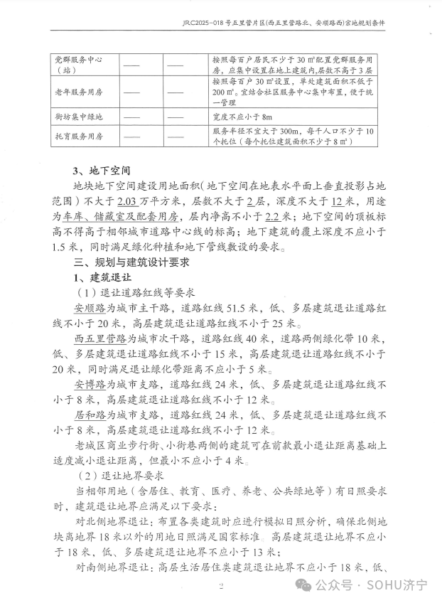
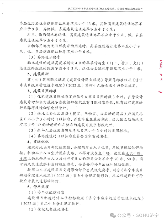
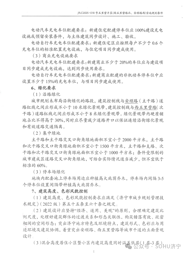
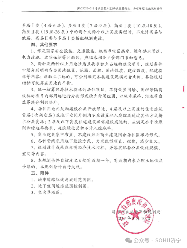
宗地规划条件









该地块位于任城区辖区内,西邻济宁汽车西站、豪德商贸城较近,北侧有济宁市霍家街小学任安校区,南侧有济宁市霍家街小学毅德校区,附近生活配套一应俱全,商务办公聚集,教育资源丰富,交通出行便利。
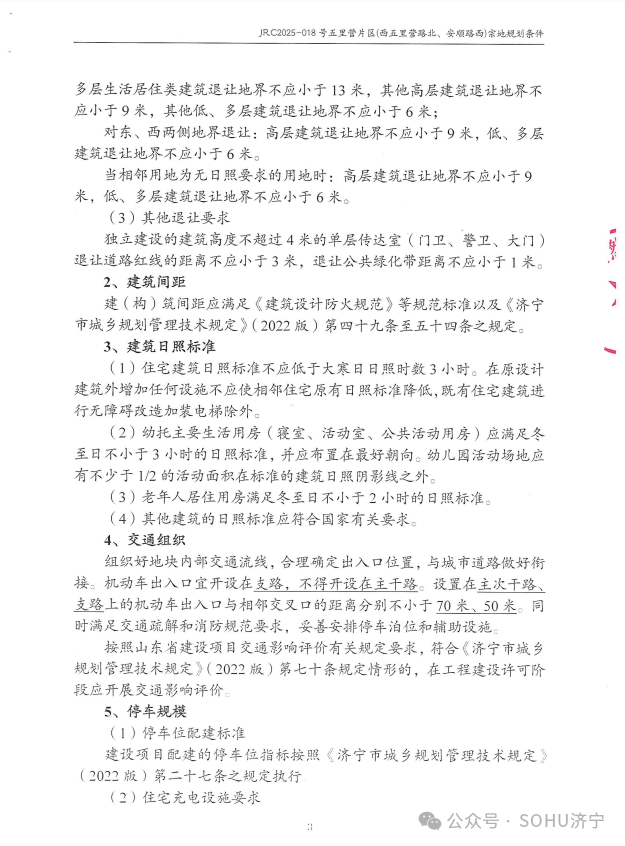
地块二:任城区JRC2025-018号五里营片区(西五里营路北安顺路西)地块【济宁云拓置业有限公司竞得】
土地位于:安居街道西五里营路以北、安顺路以西;土地面积:27149㎡(约41亩);土地用途:城镇住宅用地兼容商业用地;出让年限:住宅70年、商业40年;容积率不大于2.0;起始价:13819万元,综合楼面价起价:2545元/㎡;最终成交价为:13819万元(约337万元/亩),综合楼面地价成交价:2545元/㎡;溢价率:0.0%;

宗地规划条件







地块三:任城区JRC2025-014号胡营片区(西五里营路南安康北路东)地块【济宁市恒德建设有限公司竞得】
土地位于:西五里营路以南、安康北路以东;土地面积:20000㎡(约30亩);土地用途:商业用地;出让年限:40年;容积率不大于2.4;起始价:3600万元,综合楼面价起价:750元/㎡;最终成交价为:3600万元(约120万元/亩),综合楼面地价成交价:750元/㎡;溢价率:0.0%;

地块四:济宁高新区JGX2024-026号新兖片区(长新东路南东二环路东)地块【济宁嘉森经贸有限公司竞得】
土地位于:济宁高新区长新东路以南、东二环路以东;土地面积:1896㎡(约3亩);土地用途:商业用地;出让年限:40年;容积率不大于2.0;起始价:245万元,综合楼面价起价:645元/㎡;最终成交价为:245万元(约82万元/亩),综合楼面地价成交价:645元/㎡;溢价率:0.0%;

地块五:济宁高新区JGX2025-006号王因片区(黄王路南、小松路东)宗地【山东宇傲工程机械有限公司竞得】
土地位于:济宁高新区黄王路以南、小松路以东;土地面积:19994㎡(约30亩);土地用途:二类工业用地;出让年限:50年;容积率不小于1.0;起始价:1080万元,综合楼面价起价:540元/㎡;最终成交价为:1080万元(约36万元/亩),综合楼面地价成交价:540元/㎡;溢价率:0.0%;

责任编辑:袁培淞
声明:本文由入驻焦点开放平台的作者撰写,除焦点官方账号外,观点仅代表作者本人,不代表焦点立场。


