济宁一项上榜!山东省2026年第一批二星级绿色建筑标识项目公告发布
搜狐焦点济宁房产网 2026-03-05 14:43:08
用手机看
扫描到手机,新闻随时看
扫一扫,用手机看文章
更加方便分享给朋友
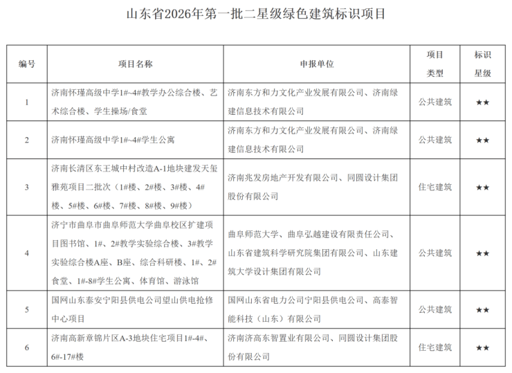
按照住房和城乡建设部《绿色建筑标识管理办法》(建标规〔2021〕1号)、《山东省绿色建筑标识管理办法》(鲁建节科字〔2021〕7号)、《绿色建筑评价标准》(GB/T
50378-2019)、《绿色建筑评价标准》(DB/T 5097-2021)等文件和标准规范,经评审、公示等程序
按照住房和城乡建设部《绿色建筑标识管理办法》(建标规〔2021〕1号)、《山东省绿色建筑标识管理办法》(鲁建节科字〔2021〕7号)、《绿色建筑评价标准》(GB/T 50378-2019)、《绿色建筑评价标准》(DB/T 5097-2021)等文件和标准规范,经评审、公示等程序,济南怀瑾高级中学1#~4#教学办公综合楼、艺术综合楼、学生操场/食堂等6个项目获得2026年第一批二星级绿色建筑标识。
山东省住房和城乡建设厅
2026年3月3日
【附件】

来源:山东省住房和城乡建设厅
声明:本文由入驻焦点开放平台的作者撰写,除焦点官方账号外,观点仅代表作者本人,不代表焦点立场。


