济宁共4地上榜!2022年度县域经济高质量发展名单出炉
扫描到手机,新闻随时看
扫一扫,用手机看文章
更加方便分享给朋友
各市人民政府,各县(市、区)人民政府,省政府各部门、各直属机构,各大企业,各高等院校:
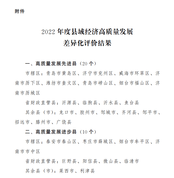
2022年,全省各级、各部门坚持以习近平新时代中国特色社会主义思想为指导,深入贯彻落实党的二十大精神,全面落实省委、省政府关于促进县域经济高质量发展的决策部署,立足新发展阶段,完整、准确、全面贯彻新发展理念,主动服务和融入新发展格局,紧扣高质量发展主题,坚持市场化改革方向,强力推动县域综合实力实现新突破,县域经济发展实现新跃升。经综合评价,确定龙口市等20个县(市、区)为“高质量发展先进县”,巨野县等10个县(市、区)为“高质量发展进步县”。
希望以上县(市、区)珍惜荣誉,再接再厉,锐意进取,作出更大成绩。其他县(市、区)要主动对标先进,找准找实差距,奋力攻坚突破,争取迎头赶上。各级各部门要围绕培育做强县域经济激发县域发展活力,深化改革创新,提升服务效能,推动全省县域经济绿色低碳高质量发展和新旧动能转换取得新突破,为建设新时代社会主义现代化强省作出更大贡献。
附件:2022年度县域经济高质量发展差异化评价结果

山东省人民政府
2023年5月30日
责任编辑:刘辉
声明:本文由入驻焦点开放平台的作者撰写,除焦点官方账号外,观点仅代表作者本人,不代表焦点立场。


