占地约84亩,总成交价3.36亿元!济宁城区3宗土地成功出让
扫描到手机,新闻随时看
扫一扫,用手机看文章
更加方便分享给朋友
搜狐网济宁小编相关渠道获悉:7月23日上午,济宁城区3宗国有建设用地使用权集中开拍。根据济宁市公共资源交易中心公布的出让结果,3宗地块底价成交,成交价为33624万元。
从3宗地块的具体分布上看,任城区2宗、太白湖新区1宗。从土地用途来看,1宗商住用地、1宗商业用地、1宗居住用地。土地总面积为56018㎡,约84亩;起始价为33624万元。
最终,济宁华颂置业有限公司成功摘得1宗地块、济宁凯鸿置业有限公司成功摘得1宗地块、济宁太白湖泓创资产运营有限公司成功摘得1宗地块。
接下来,我们详细了解一下挂牌出让地块的基本情况和规划指标等要求:
中华人民共和国境内外法人、自然人和其它组织,除法律、法规另有规定外,均可申请参加。 竞买申请人可以单独申请,也可以联合申请。联合竞买申请必须提供联合竞买协议,并在协议中明确受让人。其中,任城区JRC2025-030号岱庄片区(任通西路南翠柏路东)地块、太白湖新区JTB2024-014号太白湖湾片区(荷花路东芳华路北)宗地不接受个人申请竞买,包括以个人名义申请竞买、约定竞得后成立公司作为受让人进行开发建设情形。
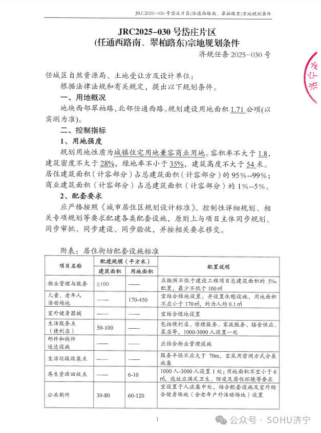
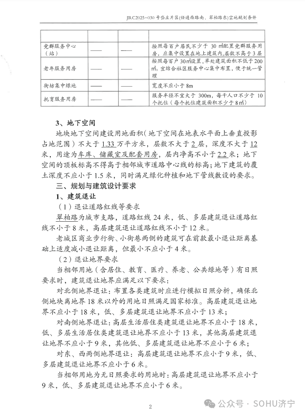
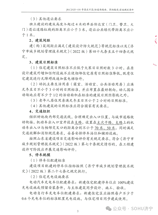
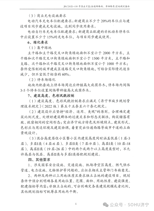
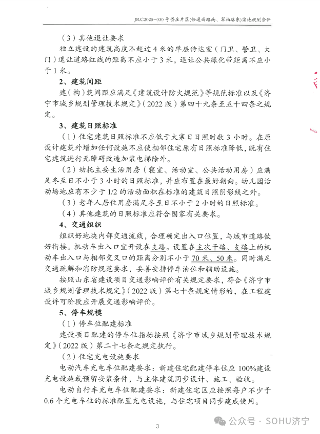
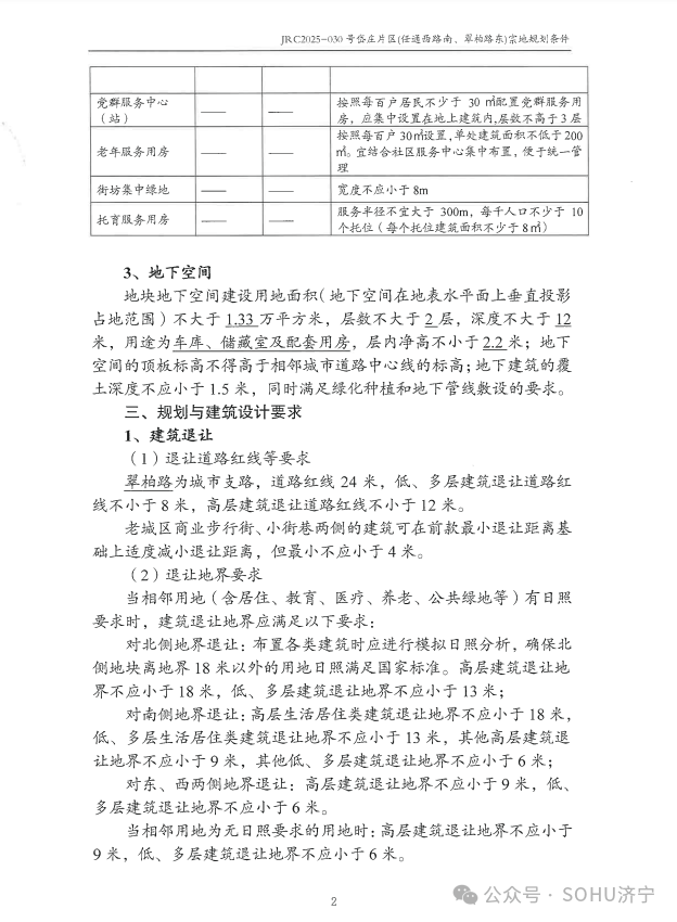
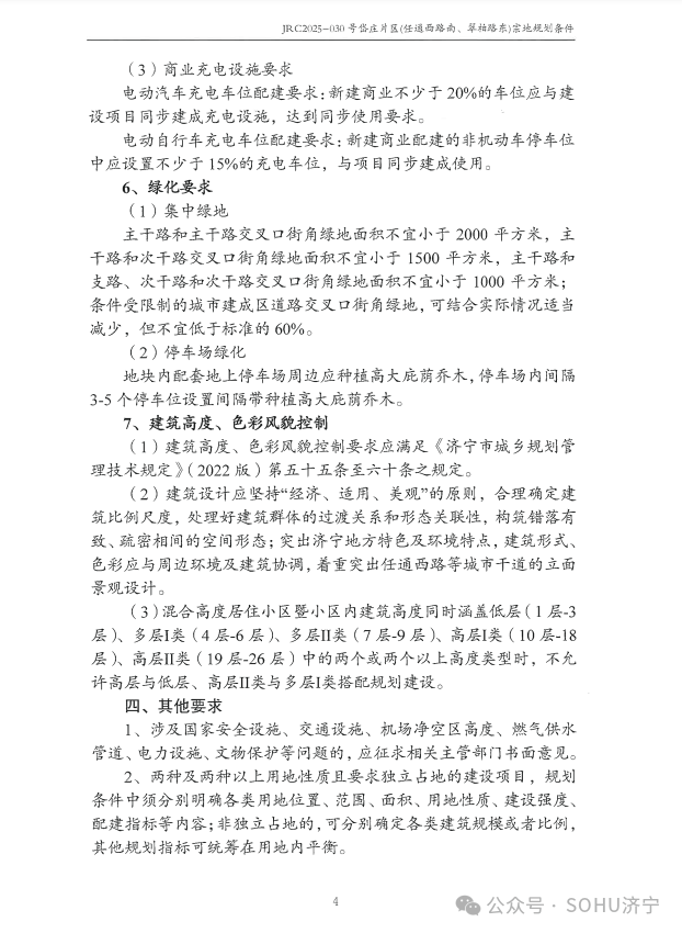
地块一:任城区JRC2025-030号岱庄片区(任通西路南翠柏路东)地块【济宁华颂置业有限公司竞得】
土地位于:任城区李营街道任通西路以南、翠柏路以东;土地面积:17133㎡(约26亩);土地用途:城镇住宅用地兼容商业用地;出让年限:住宅70年、商业40年;容积率不大于1.8;起始价:12429万元,综合楼面价起价:4030元/㎡;最终成交价为:12429万元(约478万元/亩),综合楼面地价成交价:4030元/㎡;溢价率:0.0%;

该地块位于任城区辖区内,南邻济宁职业技术学院、济宁实验中学较近,东侧有任城生态湿地公园、永旺济宁购物中心、龙贵购物广场,距离济宁汽车北站较近,附近生活配套一应俱全,商务办公聚集,教育资源丰富,交通出行便利。
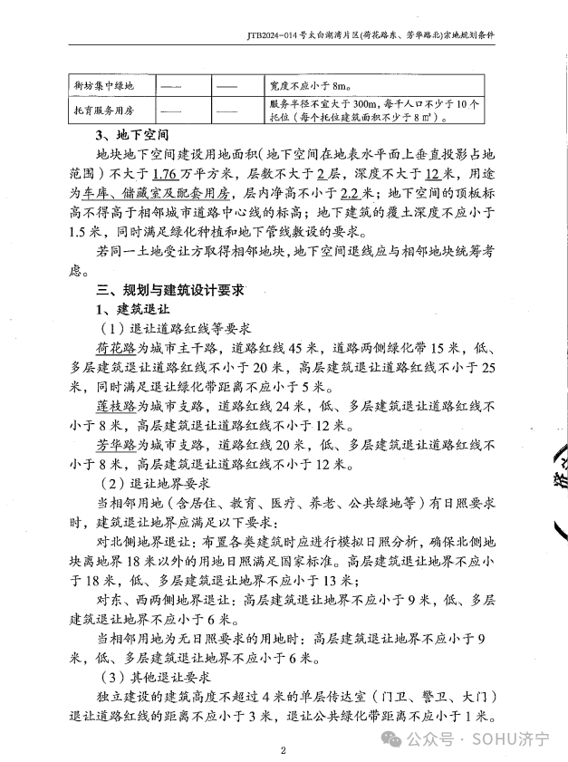
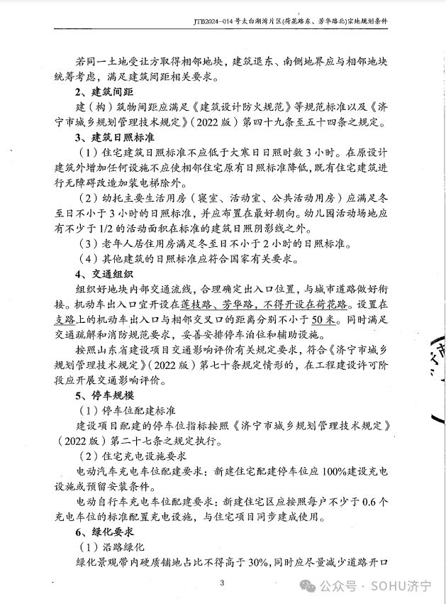
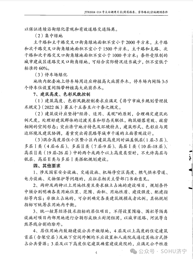
该宗地规划条件








地块二:任城区JRC2025-019号五里营片区(居禹路北安澄路东)地块【济宁凯鸿置业有限公司竞得】
土地位于:任城区安居街道居禹路以北、安澄路以东;土地面积:13911㎡(约21亩);土地用途:商业用地;出让年限:40年;容积率不大于2.4;起始价:3573万元,综合楼面价起价:1070元/㎡;最终成交价为:3573万元(约170万元/亩),综合楼面地价成交价:1070元/㎡;溢价率:0.0%;

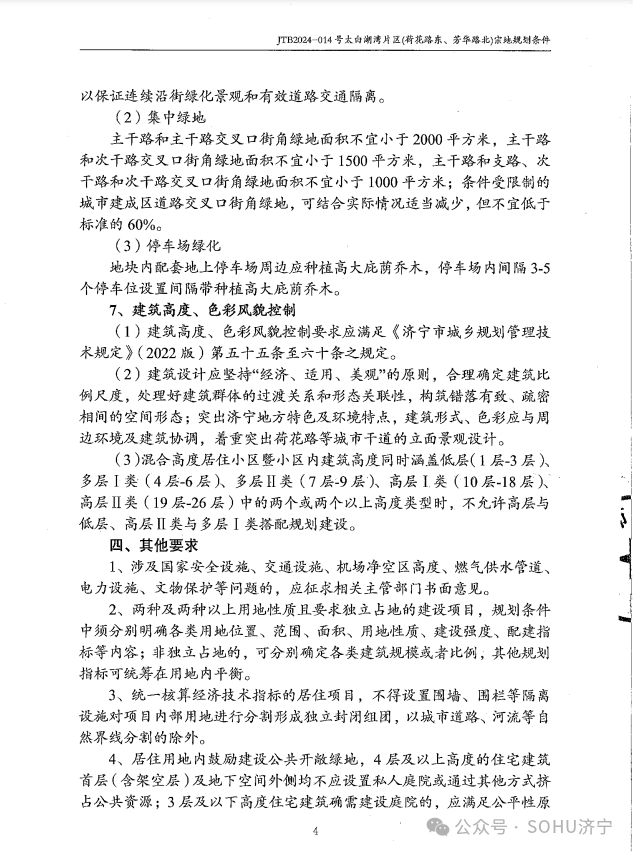
地块三:太白湖新区JTB2024-014号太白湖湾片区(荷花路东芳华路北)宗地【济宁太白湖泓创资产运营有限公司竞得】
土地位于:太白湖新区荷花路以东、芳华路以北;土地面积:24974㎡(约37亩);土地用途:居住用地;出让年限:70年;容积率不大于1.6;起始价:17622万元,综合楼面价起价:4410元/㎡;最终成交价为:17622万元(约476万元/亩),综合楼面地价成交价:4410元/㎡;溢价率:0.0%;

该地块位于太白湖新区许庄街道辖区内,宗地西侧为济宁医学院附属医院北湖院区,附近有济宁一中、济宁一中附属中学、济宁一中附属小学,距离太白湖景区较近,生活配套一应俱全。商务办公聚集,教育资源丰富,医疗条件齐备,周边有完善的路网,交通出行便利。
该宗地规划条件








责任编辑:袁培淞
声明:本文由入驻焦点开放平台的作者撰写,除焦点官方账号外,观点仅代表作者本人,不代表焦点立场。


