涉及济宁的有这些!山东省2023年省级重大项目名单公布
扫描到手机,新闻随时看
扫一扫,用手机看文章
更加方便分享给朋友
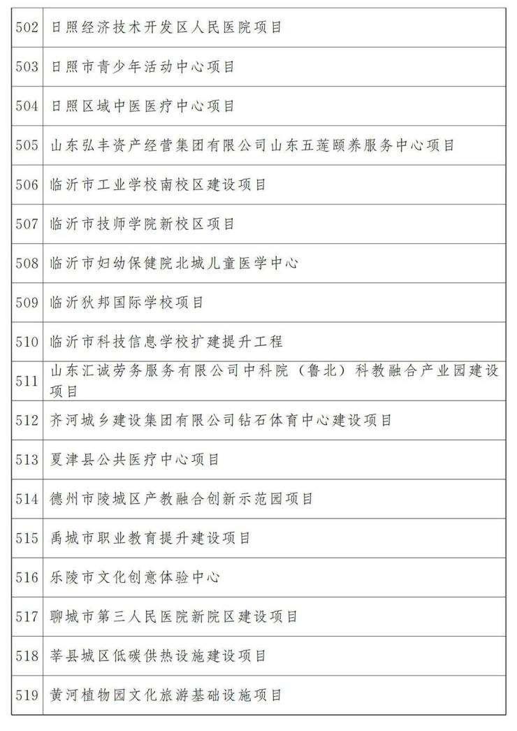
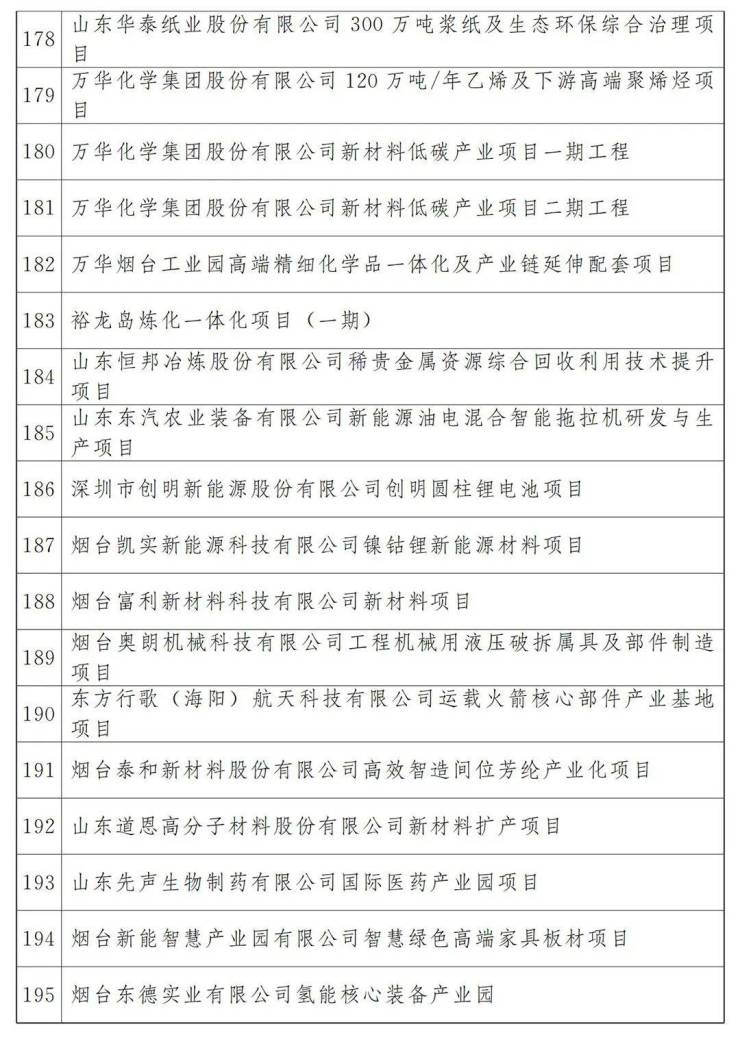
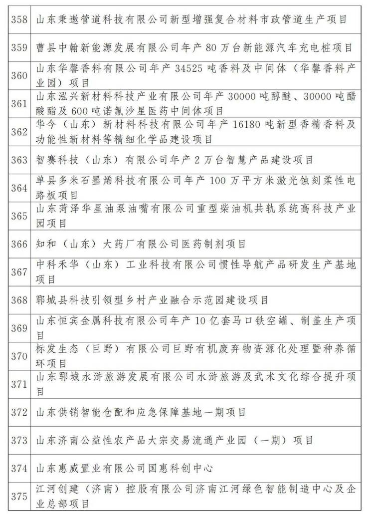
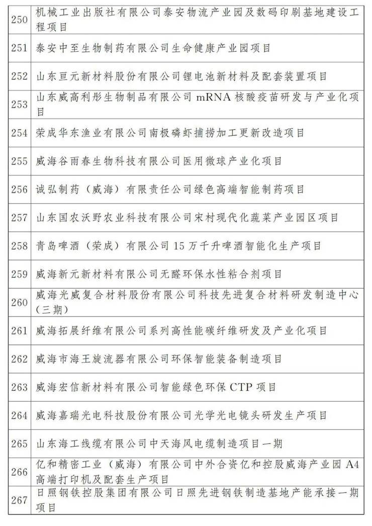
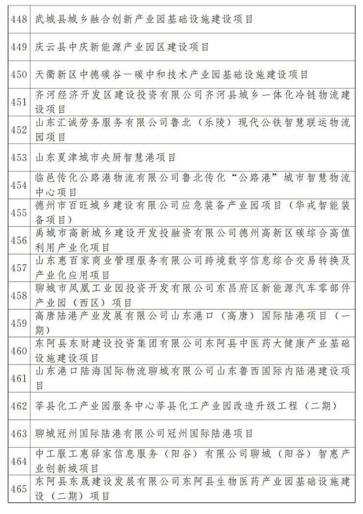
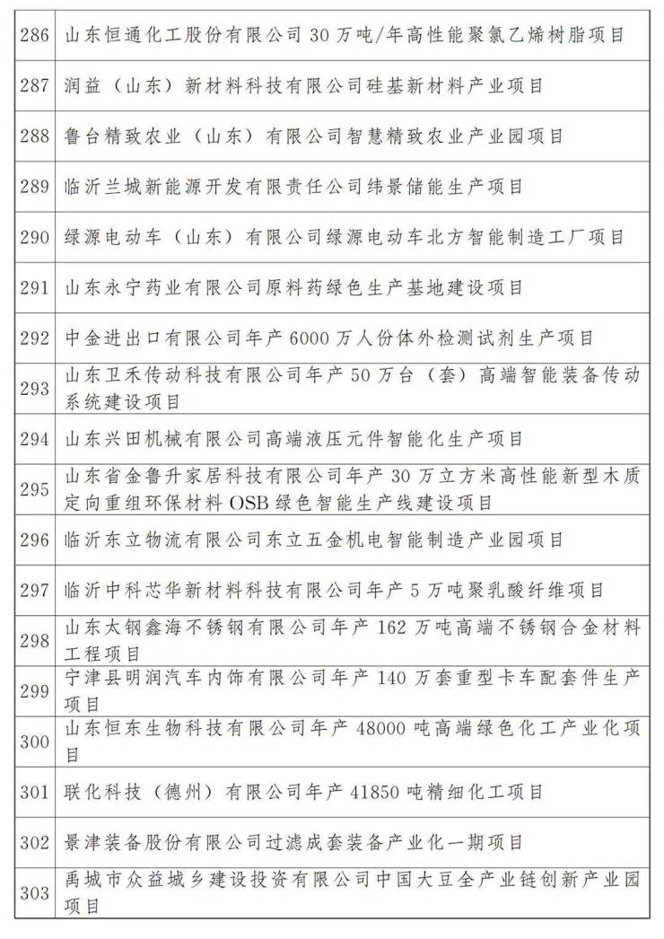
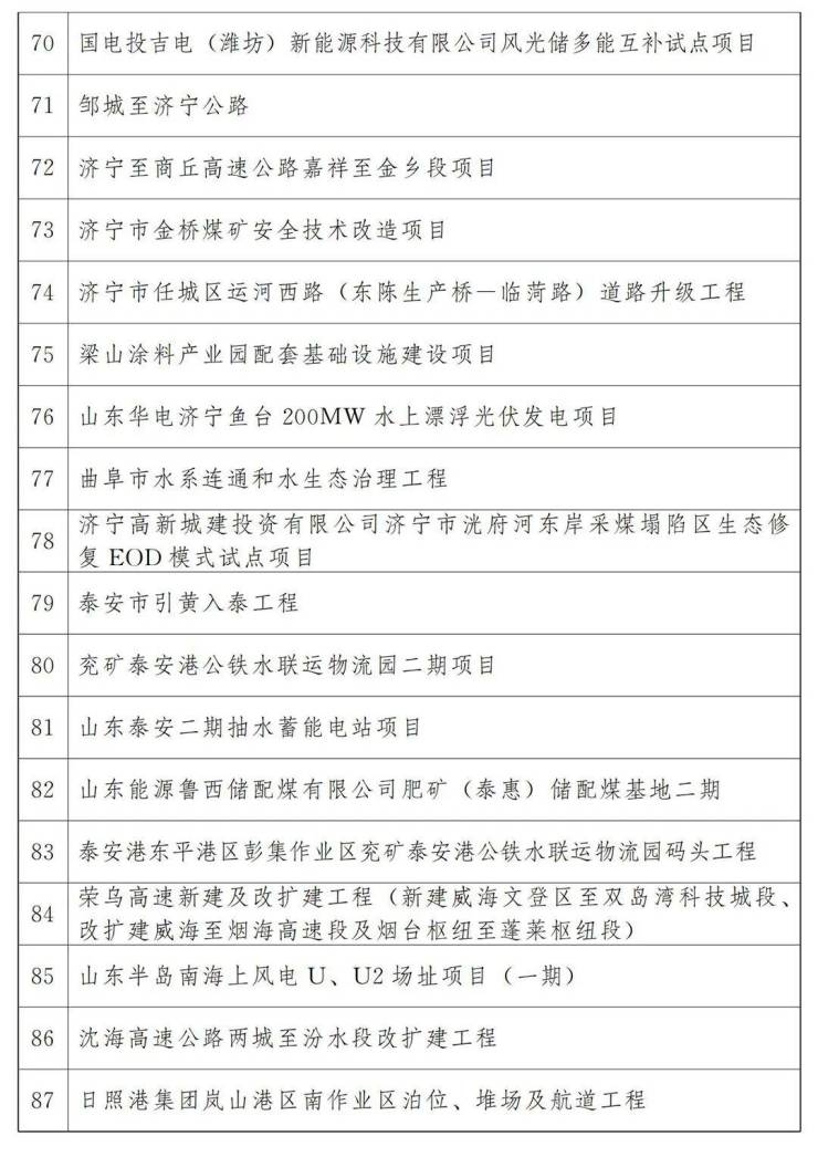
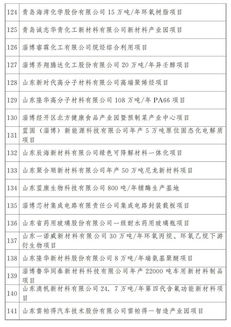
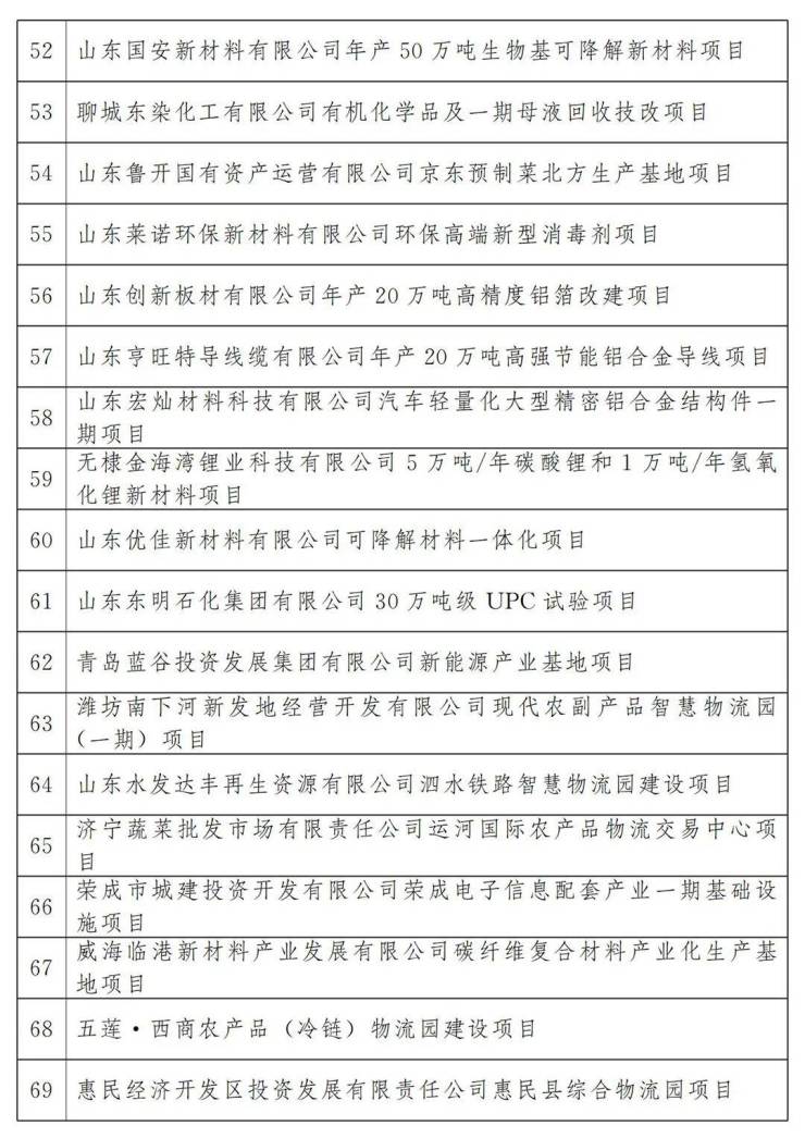
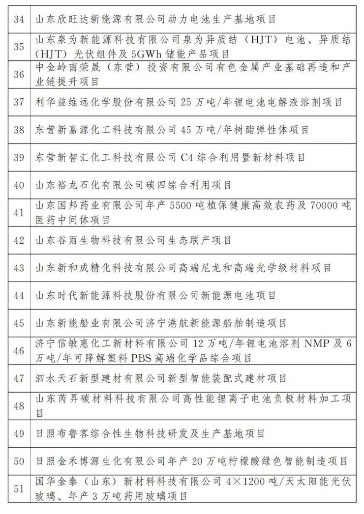
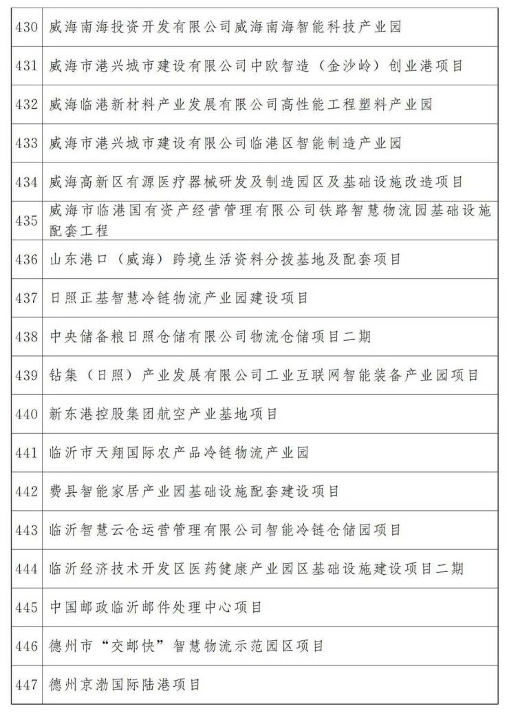
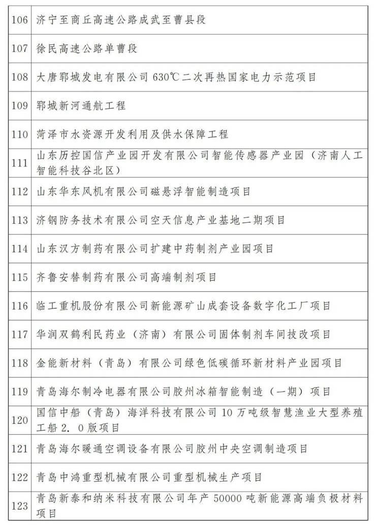
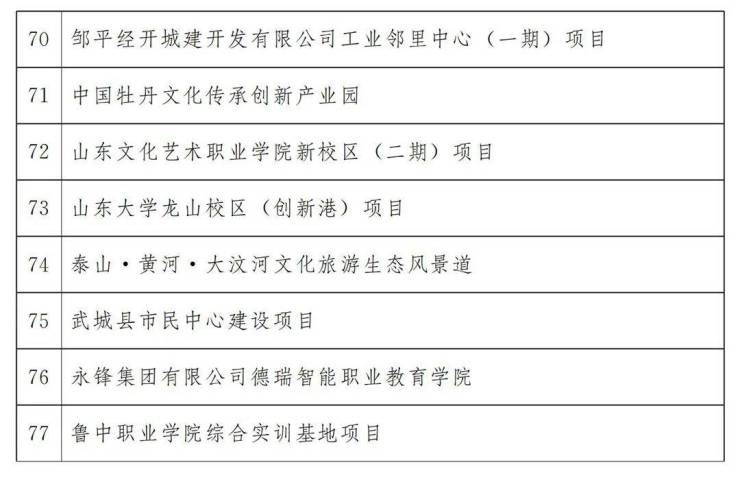
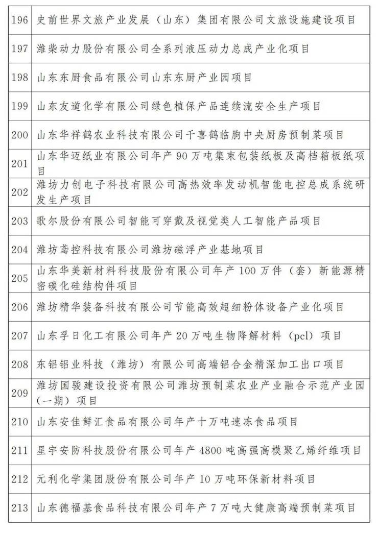
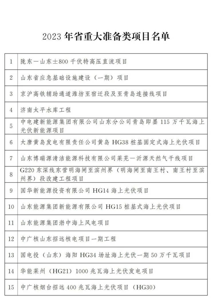
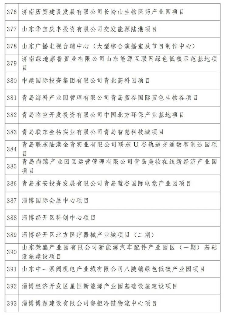
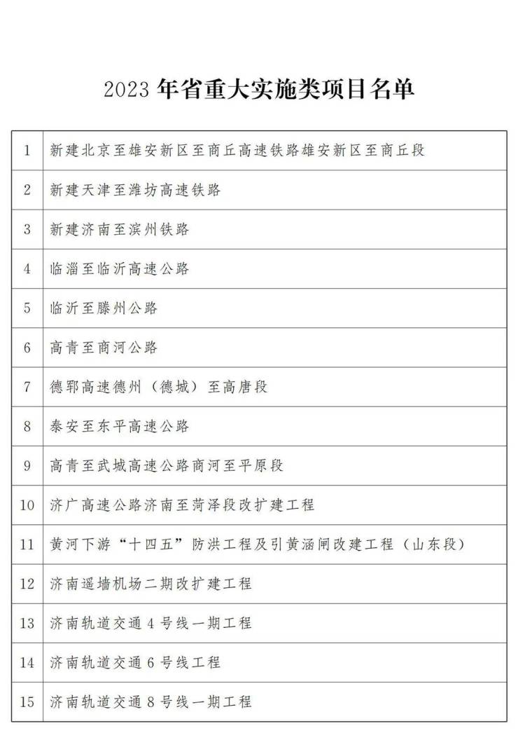
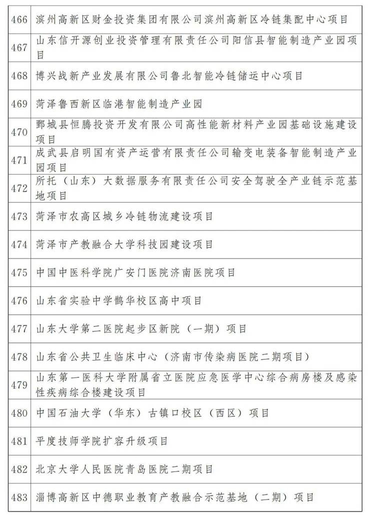
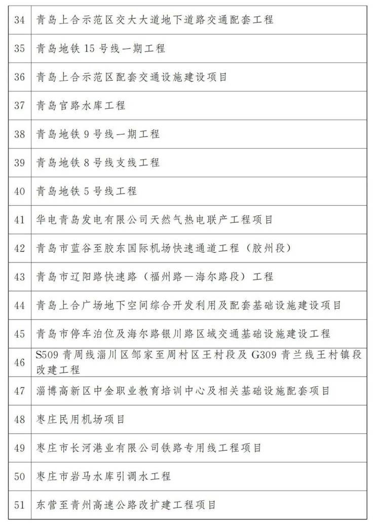
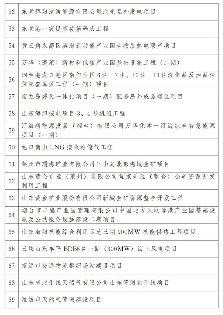
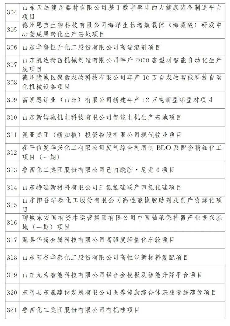
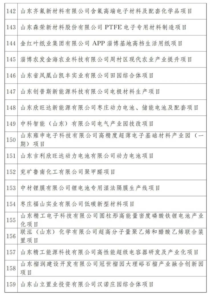
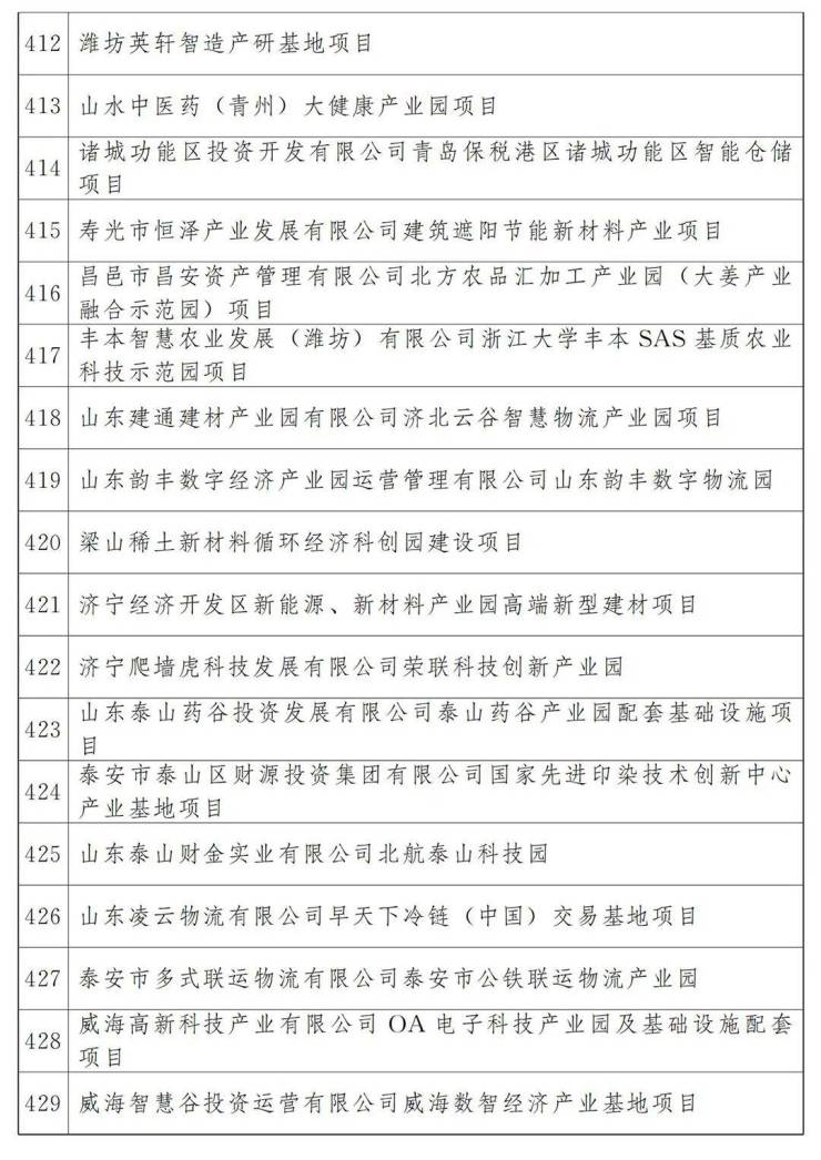
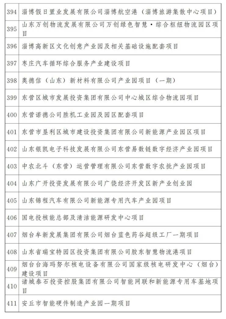
2023年是绿色低碳高质量发展先行区建设起步之年,山东大力推进重大产业项目建设。1月20日,山东省政府公布2023年省重大项目名单,包括525个省重大实施类项目、77个省重大准备类项目。
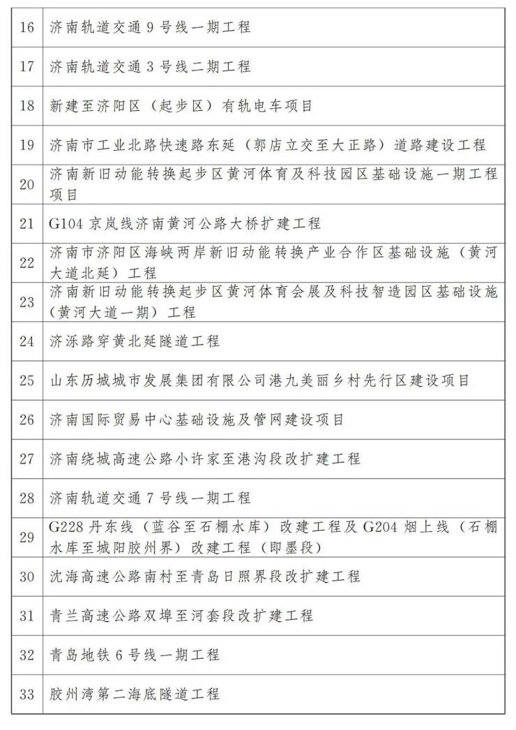
在525个省重大实施类项目中,济南轨道交通4号线一期、6号线、8号线一期、9号线一期、3号线二期、7号线一期工程,新建济南至滨州铁路、济南遥墙机场二期改扩建工程、工业北快速路东延工程,中国中医科学院广安门医院济南医院、山大二院起步区新院、山东省实验中学鹊华校区高中项目等在列。山东大学龙山校区(创新港)项目、济南太平水库、“莱热入泰”长距离输送供热管网工等项目列入77个省重大准备类项目。
山东省人民政府
关于下达2023年省重大项目名单的通知
各市人民政府,各县(市、区)人民政府,省政府各部门、各直属机构:
现将2023年省重大项目名单下达给你们,并提出以下工作要求:
一、提高思想认识
2023年是全面贯彻落实党的二十大精神的开局之年,是绿色低碳高质量发展先行区建设起步之年,各级、各有关部门要把省重大项目作为推动重大战略、落实重大任务的重要载体和抓手,全面落实中央“六个统筹”的要求,深入实施“十大创新”行动,持续加快基础设施“七网”、能源“九大工程”等重大项目建设,持续加大制造业投资,着力扩大有效投资。
二、完善工作机制
各级、各部门要密切协调配合,加大项目服务保障力度,形成省重大项目推进合力。要健全“要素跟着项目走”机制,强化能耗指标、土地、水资源等要素创新保障,加快推进规划、土地、环评、能评等前期工作落实,推动项目依法合规开工,尽快形成实物工作量。
三、加强项目监管
要坚决落实生态保护红线、环境质量底线、资源利用上线和生态环境准入清单“三线一单”管控要求,集约节约利用土地资源,大力推进生态环境保护治理,坚决守住守牢生态安全底线。要防范化解金融风险、财政风险、产业链供应链风险。要牢牢守住安全质量门槛,加强全过程安全和质量管理,打造安全工程、精品工程。
四、强化落地见效
强化项目台账管理,实施清单化管理、工程化推进,坚持月调度、月报告、月公开,积极解决项目开工建设遇到的困难问题。强化跟踪问效,实施动态管理,年中动态调整优化项目库,高效有序推动项目建设。
山东省人民政府
2023年1月19日
来源:山东省政府网站
责任编辑:刘辉
声明:本文由入驻焦点开放平台的作者撰写,除焦点官方账号外,观点仅代表作者本人,不代表焦点立场。


