取消省内转接!山东企业职工基本养老保险有这些新变化
扫描到手机,新闻随时看
扫一扫,用手机看文章
更加方便分享给朋友
山东省人力资源和社会保障厅关于进一步规范企业职工基本养老保险有关政策的通知
各市人力资源社会保障局,省社会保险事业中心:
根据《中华人民共和国社会保险法》《山东省人民政府关于实行企业职工基本养老保险基金省级统收统支的意见》(鲁政字〔2019〕220号)和《人力资源社会保障部办公厅关于加快推进社会保险经办有关服务事项“跨省通办”的通知》(人社厅发〔2020〕111号)等有关规定,现就规范完善我省企业职工基本养老保险有关政策通知如下。
一、取消企业职工基本养老保险省内转移接续
自2021年12月31日起,参保人员在省内流动就业的,不再转移基本养老保险关系和基金。按照国家相关政策确定待遇领取地在我省的参保人员,达到法定退休年龄前由养老保险归集地(即待遇领取地)社保经办机构,通过全省通办系统查验参保人员在省内不同参保地的缴费情况,并对参保人员的个人账户进行归集,归集完成后按规定办理退休手续,计发基本养老金。归集前,参保人员在各地保留的个人账户由相应的社保经办机构按规定计息。
原则上,参保人员在省内的最后一个参保地作为其养老保险归集地;省内参保缴费期间曾有一次性补缴超过3年(含3年)的情况,且补缴地不能提供国家和省政策规定的补缴所需材料的,原补缴地作为归集地。
省人力资源社会保障厅建立健全协调机制,及时解决不同市之间养老保险归集地争议。
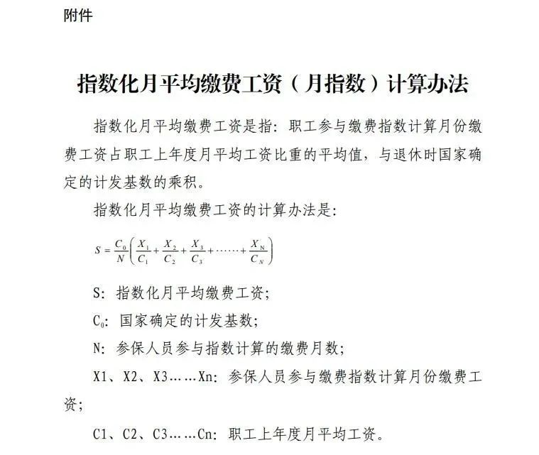
二、规范参保人员缴费指数计算办法
取消企业职工基本养老保险省内转移接续后,参保人员在我省省内缴费时段的实际缴费指数,以参保职工各月份缴费工资占缴费时所在参保地执行的月平均工资比重确定;省外转入人员在省外缴费时段的实际缴费指数,仍按《国务院办公厅关于转发人力资源社会保障部财政部城镇企业职工基本养老保险关系转移接续暂行办法的通知》(国办发〔2009〕66号)规定,根据本人各年度缴费工资和待遇领取地对应的各年度平均工资计算。实际缴费指数从其建立基本养老保险个人账户起计算。
同时,全省企业职工基本养老保险参保人员计发基本养老金时,其缴费工资指数统一按“月指数”法计算(指数化月平均缴费工资计算办法见附件)。
三、明确缴费不足4年人员指数计算问题
原机关企事业单位工作人员,因调动、辞职、辞退、单位破产等原因离开原工作单位后参加企业职工基本养老保险的,到达法定退休年龄按规定办理退休手续后,根据其按规定能够认定的视同缴费年限、实际缴费年限、缴费工资水平等计发基本养老金。对于参加企业职工基本养老保险且建账后实际缴费年限不足4年的,以实际缴费计算到4年;无实际缴费或实际缴费计算后仍不足4年的,按照参加企业职工基本养老保险前职工原始工资发放单或工资发放花名册记载的实发工资计算到4年,如记载实发工资低于上年度职工平均工资60%或高于300%的,分别按60%或300%计算;对于档案记载工作履历清晰,但因单位原始凭证无法查找等原因不能提供实发工资的,按60%计算。
四、明确灵活就业人员待遇领取办法
根据《中华人民共和国社会保险法》、原劳动和社会保障部《关于完善城镇职工基本养老保险政策有关问题的通知》(劳社部发〔2001〕20号)等有关规定,以灵活就业人员身份参加企业职工基本养老保险的参保人员达到退休年龄时(男年满60周岁、女年满55周岁),累计缴费年限满15年的,自到龄次月起按月领取基本养老金;累计缴费年限不满15年的,可缴费至满15年后,按月领取基本养老金。
企业职工退休后基本养老金纳入统筹支付的时间,仍按《山东省劳动和社会保障厅关于当前养老保险工作中若干具体政策问题的通知》(鲁劳社〔2001〕29号)有关规定执行。
五、提升经办管理服务水平
加快完善社会保险经办管理体系和服务网络,提高管理精细化程度和服务水平。深入推进社保经办数字化转型,进一步提升数据质量和数据分析应用能力。结合人力资源社会保障部开展的养老保险全国统筹信息系统建设先行先试工作,开展我省企业养老保险历史数据整理工作,补充缺失数据,修订问题数据,清理垃圾数据,提高数据质量,统一数据库表标准,为实现省内流动就业参保人员不转移企业职工基本养老保险关系奠定基础。
本通知自2021年10月18日起施行,有效期至2026年10月17日。今后国家有新规定的,按国家规定执行。
山东省人力资源和社会保障厅
2021年9月17日
责任编辑:刘辉
来源:山东省人力资源和社会保障厅
声明:本文由入驻焦点开放平台的作者撰写,除焦点官方账号外,观点仅代表作者本人,不代表焦点立场。


